






宝子们,你们还在为采购流程不清晰、供应商管理混乱而头疼吗?今天就来给大家分享一份超实用的《采购控制程序》文档,这可是我在制造业摸爬滚打多年总结出来的精华,能帮你轻松搞定采购管理,让你在职场上一路开挂!
采购管理是供应链的重要环节,如果管理不规范,供应链崩溃,生产停滞,升职加薪更是遥遥无期。但有了这份采购控制程序,从采购计划的制定、供应商选择与评价,到采购合同签订、采购订单管理、进货检验与验收、供应商绩效评估,全流程都有章可循,再也不用担心采购出岔子啦。
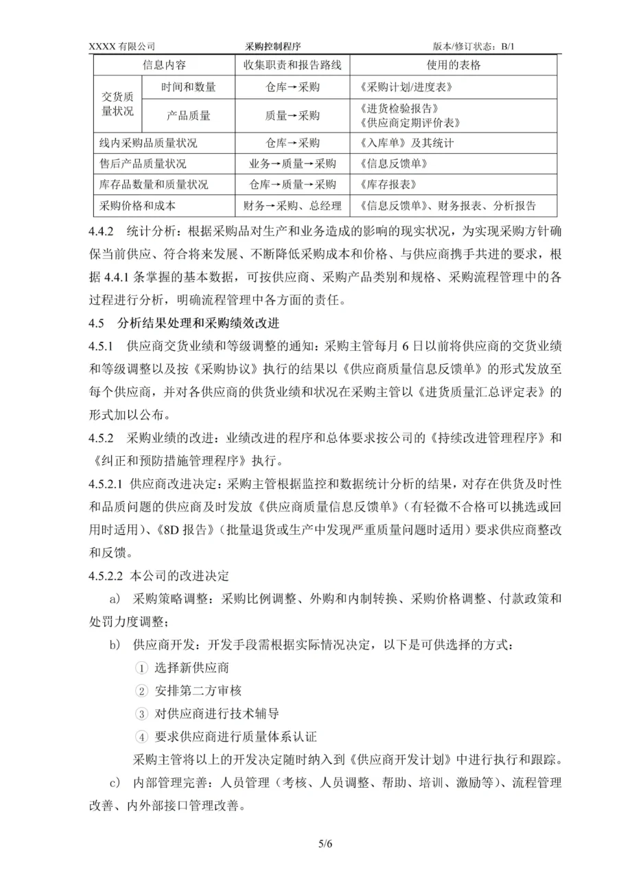
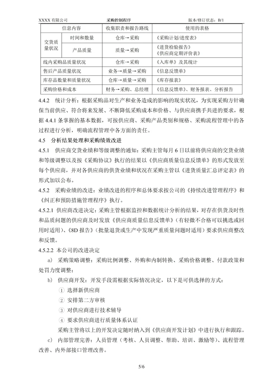
就说供应商选择与评价,选择原则包括供应商资质、质量体系、供货能力等,确保供应商可靠。进货检验与验收涵盖检验标准、检验方法、不合格品处理等,确保采购产品符合要求。
宝子们,别小看这份采购控制程序,它可是质量人的职场利器。学会了,工作效率蹭蹭往上涨,职场困境轻松突破,升职加薪还会远吗?快收藏起来,用它开启你的职场逆袭之路吧!
#采购管理 #供应链 #质量管理 #制造业 #升职加薪
采购管理是供应链的重要环节,如果管理不规范,供应链崩溃,生产停滞,升职加薪更是遥遥无期。但有了这份采购控制程序,从采购计划的制定、供应商选择与评价,到采购合同签订、采购订单管理、进货检验与验收、供应商绩效评估,全流程都有章可循,再也不用担心采购出岔子啦。
就说供应商选择与评价,选择原则包括供应商资质、质量体系、供货能力等,确保供应商可靠。进货检验与验收涵盖检验标准、检验方法、不合格品处理等,确保采购产品符合要求。
宝子们,别小看这份采购控制程序,它可是质量人的职场利器。学会了,工作效率蹭蹭往上涨,职场困境轻松突破,升职加薪还会远吗?快收藏起来,用它开启你的职场逆袭之路吧!
#采购管理 #供应链 #质量管理 #制造业 #升职加薪
