发布信息
登陆/注册
搜索
搜索
导航
首页
产品供应
产品求购
企业库
酒业展会
行业资讯
认证会员
站内搜索
行业企业
当前位置:
首页
行业企业
正文
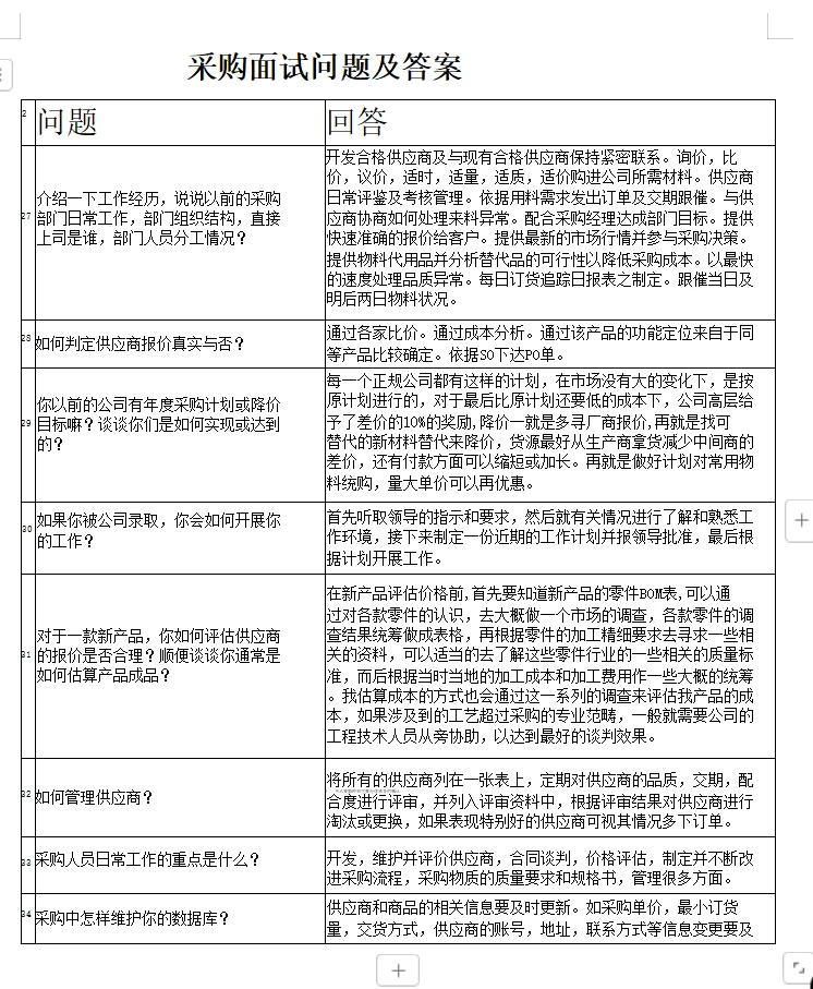
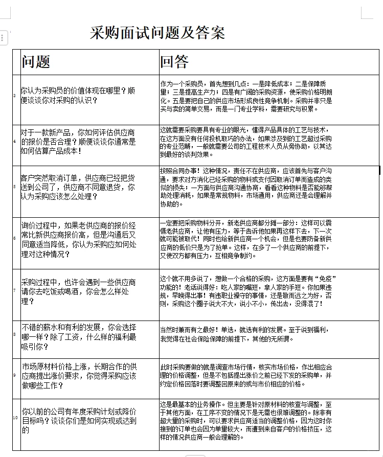
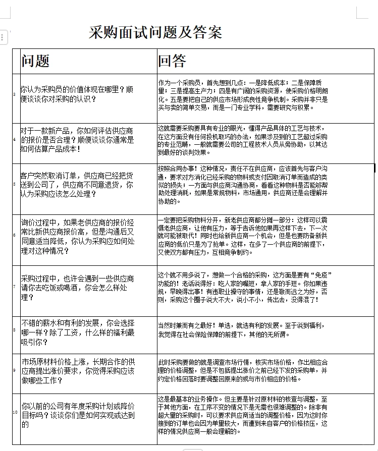
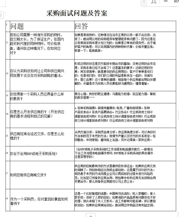
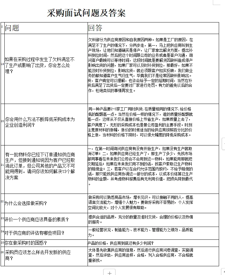
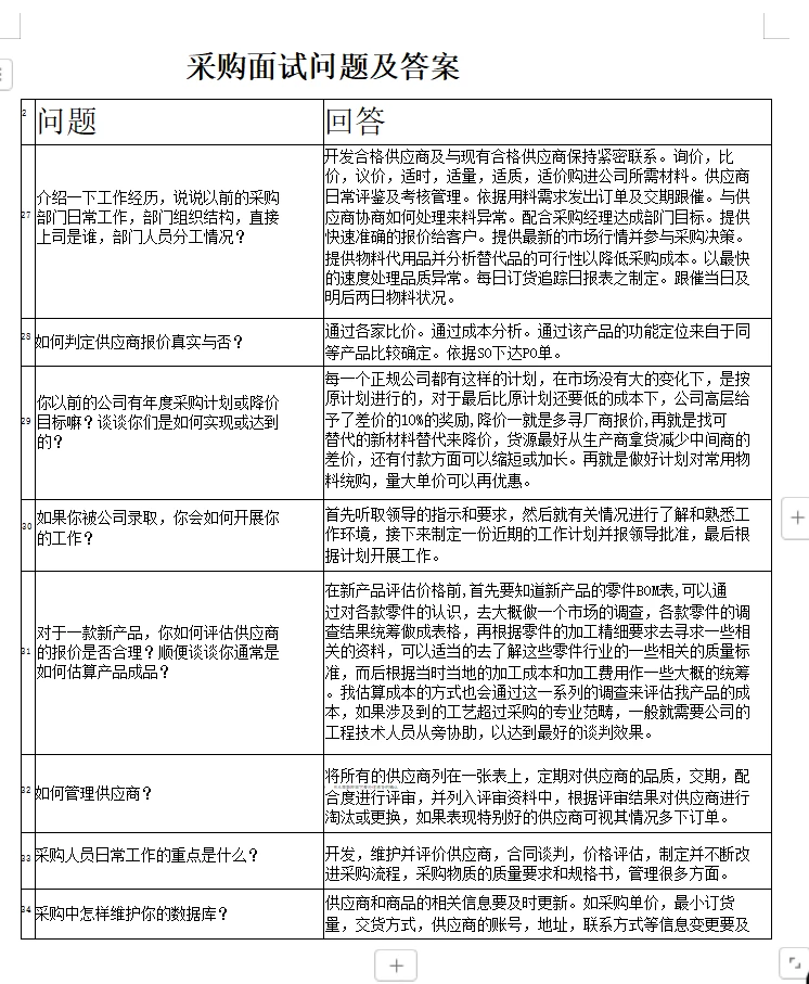
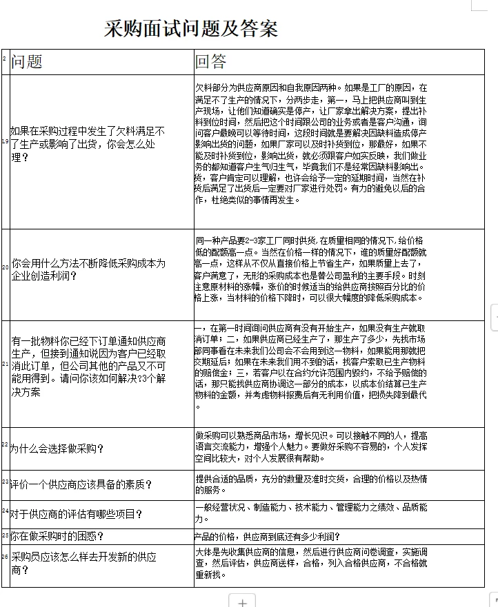
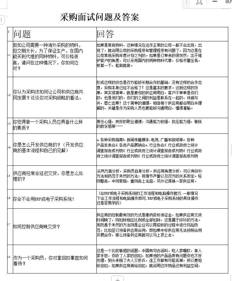
最全的采购面试问题及答案
作者:本站编辑
2025-12-07 08:55:56
5
最全的采购面试问题及答案
采购小白直接套
#采购
#采购日常
#采购职业
#面试题
#供应链管理
#面试求职
#企业采购
#采购管理
#采购与供应链管理
#采购经理
下一篇:
苗木购销合同word合同协议模板
上一篇:
绿化苗木检疫证长这样?
相关内容
查看全部
鄂尔多斯市东胜区
2026-02-04 19:54
产业报告|ESG监管
2026-02-04 19:53
【行业资讯】2026
2026-02-04 19:52
枭龙国外生产线的
2026-02-04 19:50
西科沃克CAB可控
2026-02-04 19:46
中国招标投标公共
2026-02-04 19:43
关停!一条2500t/d
2026-02-04 19:39
招采速递 | 2月4
2026-02-04 19:39
PCHi2026行业大会
2026-02-04 19:37
茅台换帅:白酒行
2026-02-04 19:26