发布信息
登陆/注册
搜索
搜索
导航
首页
产品供应
产品求购
企业库
酒业展会
行业资讯
认证会员
站内搜索
行业企业
当前位置:
首页
行业企业
正文
我服了,我想要的采购流程图,这里都有!
作者:本站编辑
2025-12-07 08:55:52
3
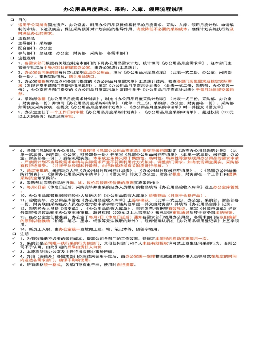
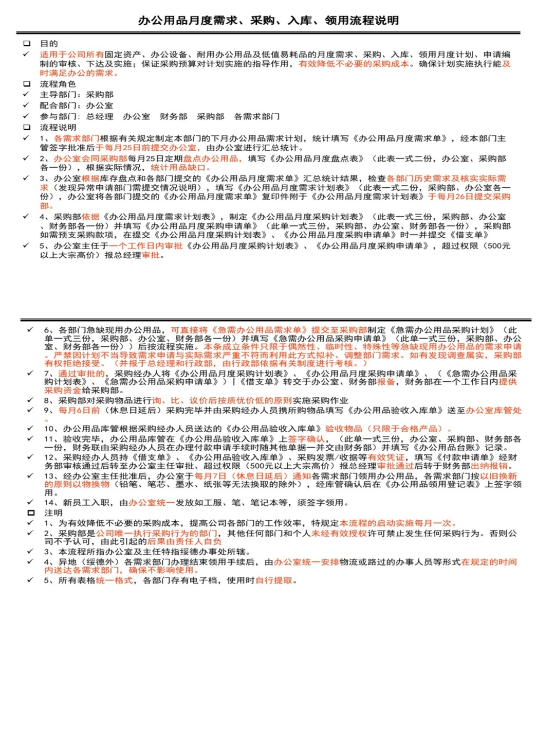
我服了,我想要的采购流程图,这里都有!
大家好,今天站长给大家整理了各种采购流程图,有电子版的,需要的家人踢踢我
#采购
#企业采购
#职场干货
#供应链管理
#采购管理
#职场smalltalk
#采购与供应链管理
#厨房设备一站式采购
下一篇:
希望就是和大家一起!
上一篇:
跨境电商供应链厂家资源交流群
相关内容
查看全部
“将生产线移至中
2025-12-29 00:51
一个人的生产线
2025-12-29 00:51
最薄0.7mm!4条生
2025-12-29 00:51
好消息!N95口罩生
2025-12-29 00:51
“针线活”到“生
2025-12-29 00:51
宝马生产线从英国
2025-12-29 00:51
海南首条医用口罩
2025-12-29 00:50
16天,他一人扛起
2025-12-29 00:50
生产线全程直播,
2025-12-29 00:50
在生产线干了五六
2025-12-29 00:50