发布信息
登陆/注册
搜索
搜索
导航
首页
产品供应
产品求购
企业库
酒业展会
行业资讯
认证会员
站内搜索
行业企业
当前位置:
首页
行业企业
正文
采购管理试题及答案
作者:本站编辑
2025-12-07 08:55:47
11
采购管理试题及答案
#知识点总结
#采购管理
下一篇:
大健康养生文案这样发,没人舍得屏蔽你
上一篇:
汽车配件供应商们在哪里
相关内容
查看全部
集成电路行业校友
2026-04-17 17:19
印度砸80亿买生产
2026-04-17 17:15
行业观点丨GEO与S
2026-04-17 17:14
河南万家新型建材
2026-04-17 17:11
准易科技|AI SOP
2026-04-17 17:10
重污染天气重点行
2026-04-17 17:09
52个 ||2025-2026
2026-04-17 17:09
4200mm宽厚板生产
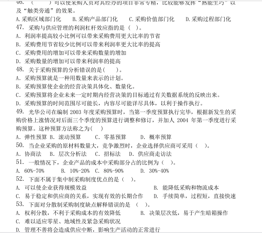
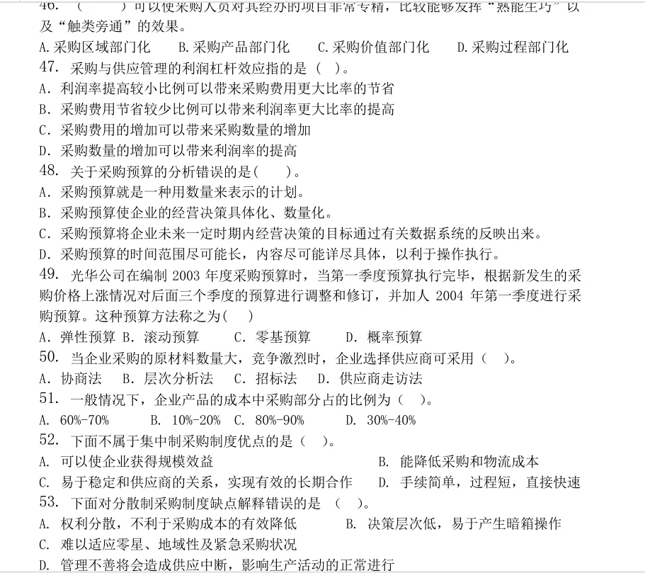
2026-04-17 17:03
全套辣椒酱生产线
2026-04-17 16:59
当5家头部酒企业
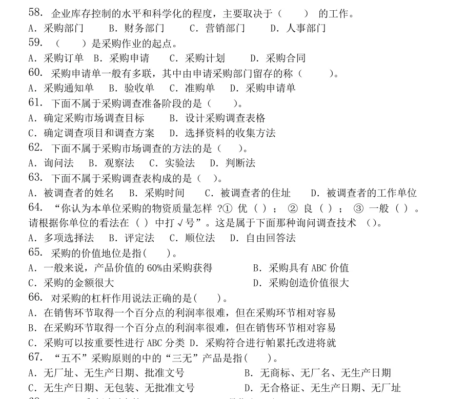
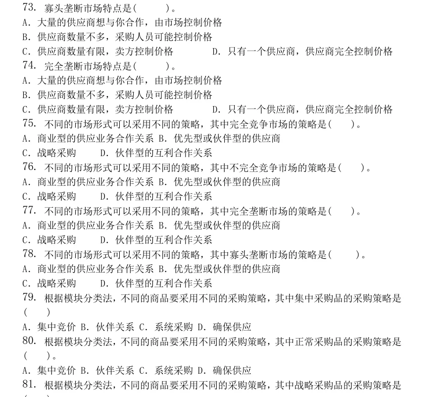
2026-04-17 16:53