














采购是一个很杂的岗位,各种各样的工作会涉及到很多部门。公司具备一定规模后,采购工作的规范化就显得非常重要,能让采购部门的工作运转起来顺利很多。
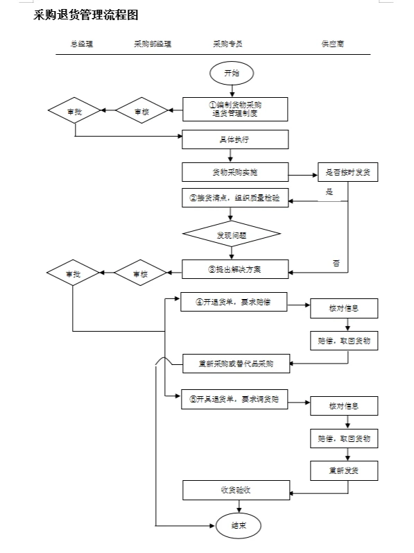
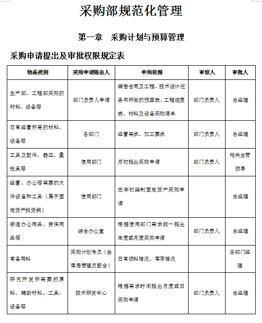
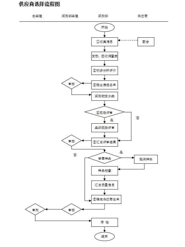
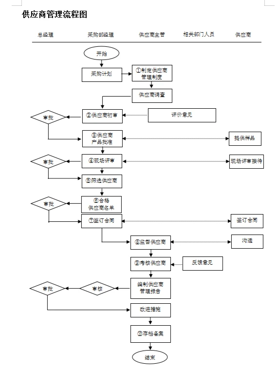
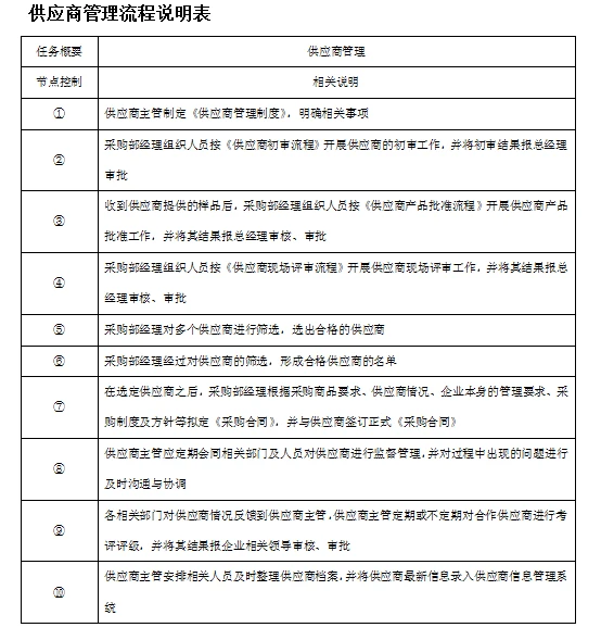
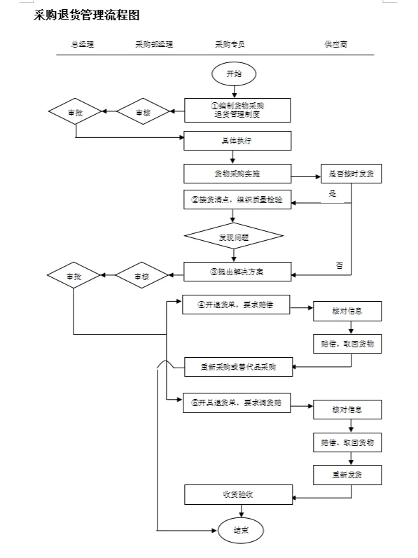
前段时间,我们采购部就因为这个问题,吃了不少亏。我们采购经理就针对这个问题,制定了一套详细的采购规范化管理方案,供应商开发、管理,计划、预算、检验、退货……包含了采购工作的各个方面,非常全面。
后来我私下找我们总监要来文档,看了几遍后发现,真是非常紧密又清晰,难怪人家年薪30万。今天就把我们总监的《采购规范化管理方案》分享给大家,一起学习提升!
………………
篇幅有限,完整的《采购规范化管理方案》无法一一展示,需要完整版的小伙伴直接撩~
#采购
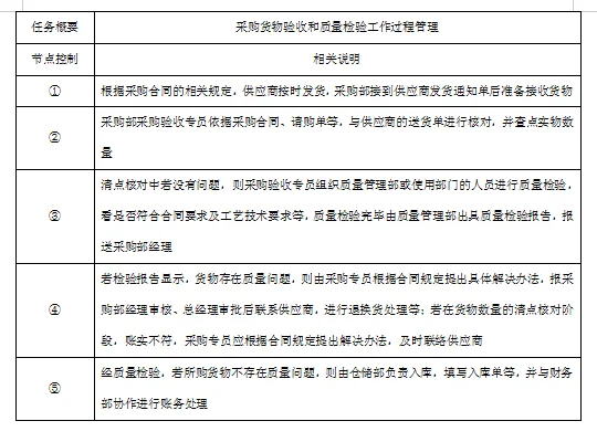
前段时间,我们采购部就因为这个问题,吃了不少亏。我们采购经理就针对这个问题,制定了一套详细的采购规范化管理方案,供应商开发、管理,计划、预算、检验、退货……包含了采购工作的各个方面,非常全面。
后来我私下找我们总监要来文档,看了几遍后发现,真是非常紧密又清晰,难怪人家年薪30万。今天就把我们总监的《采购规范化管理方案》分享给大家,一起学习提升!
………………
篇幅有限,完整的《采购规范化管理方案》无法一一展示,需要完整版的小伙伴直接撩~
#采购
