发布信息
登陆/注册
搜索
搜索
导航
首页
产品供应
产品求购
企业库
酒业展会
行业资讯
认证会员
站内搜索
行业企业
当前位置:
首页
行业企业
正文
《“十四五”可再生能源发展规划》
作者:本站编辑
2025-12-07 08:54:59
7
《“十四五”可再生能源发展规划》
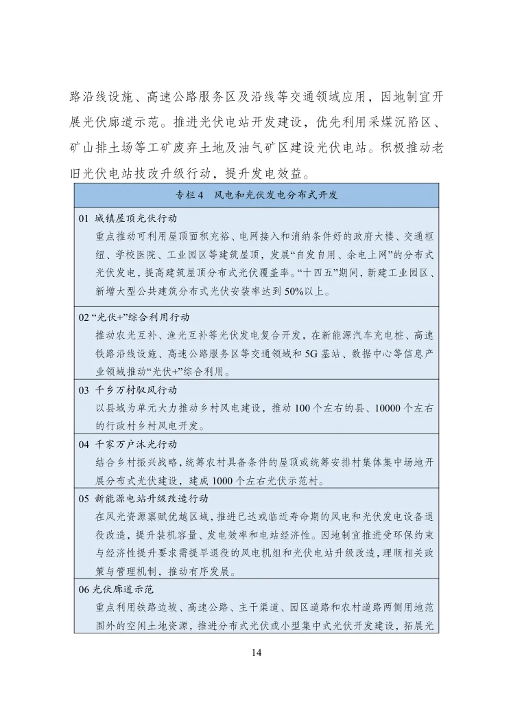
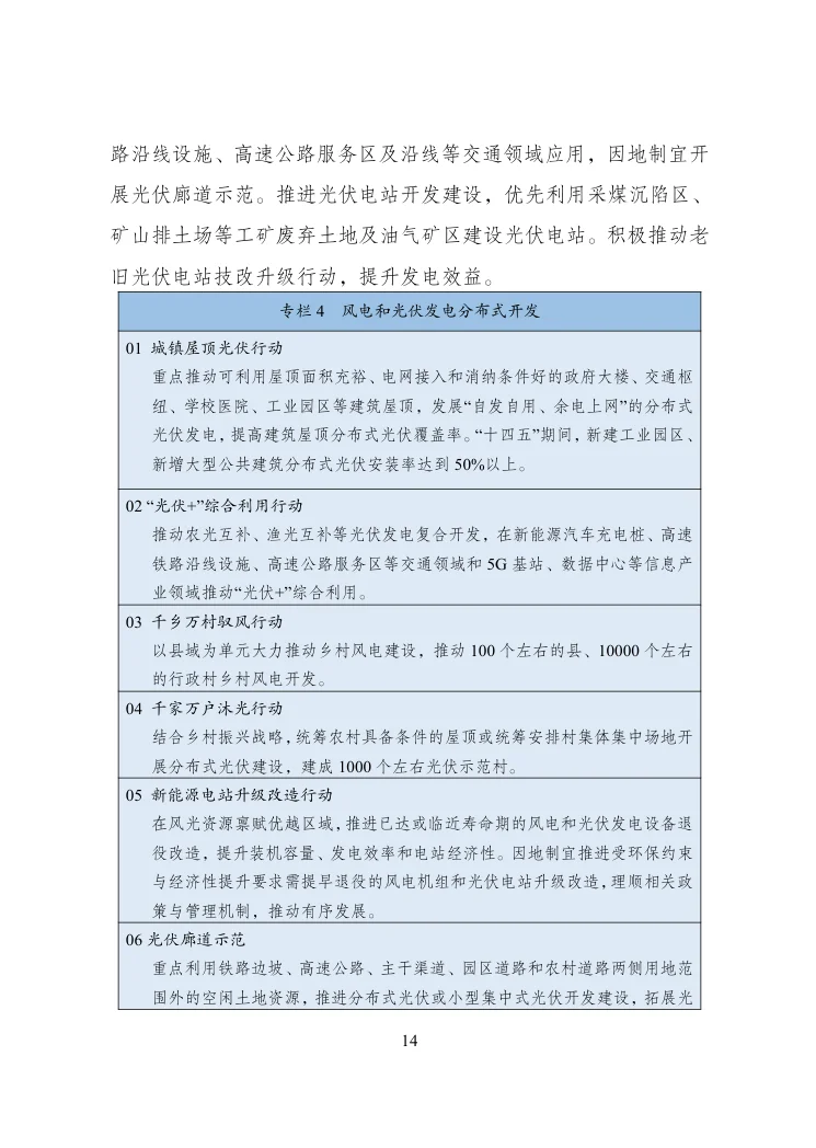
提出坚持集中式与分布式并举,在“三北”地区优化推动光伏发电基地化规模化开发,在中东南部地区重点推动光伏发电就地就近开发,组织开展城镇屋顶光伏行动、千家万户沐光行动等,积极推进分布式光伏开发建设。
#可再生能源发电
#分布式光伏
#光伏发电
#光伏资质
#承装修试四级
#输变电
#电力总包二级
#建筑资质
下一篇:
改善痘痘的生活习惯调整
上一篇:
时蔬成熟季
相关内容
查看全部
002311海大集团告
2026-04-06 23:38
【石化】石化化工
2026-04-06 22:52
天津市专精特新“
2026-04-06 17:14
环保行业废气处理
2026-04-06 15:09
中国国际货代行业
2026-04-06 15:08
对招标投标与政府
2026-04-06 14:46
行业关心的“压缩
2026-04-06 11:37
【征婚】98年大荆
2026-04-06 10:49
行业研究---双维
2026-04-06 08:50
告别1499时代 茅
2026-04-06 08:43