发布信息
登陆/注册
搜索
搜索
导航
首页
产品供应
产品求购
企业库
酒业展会
行业资讯
认证会员
站内搜索
行业企业
当前位置:
首页
行业企业
正文
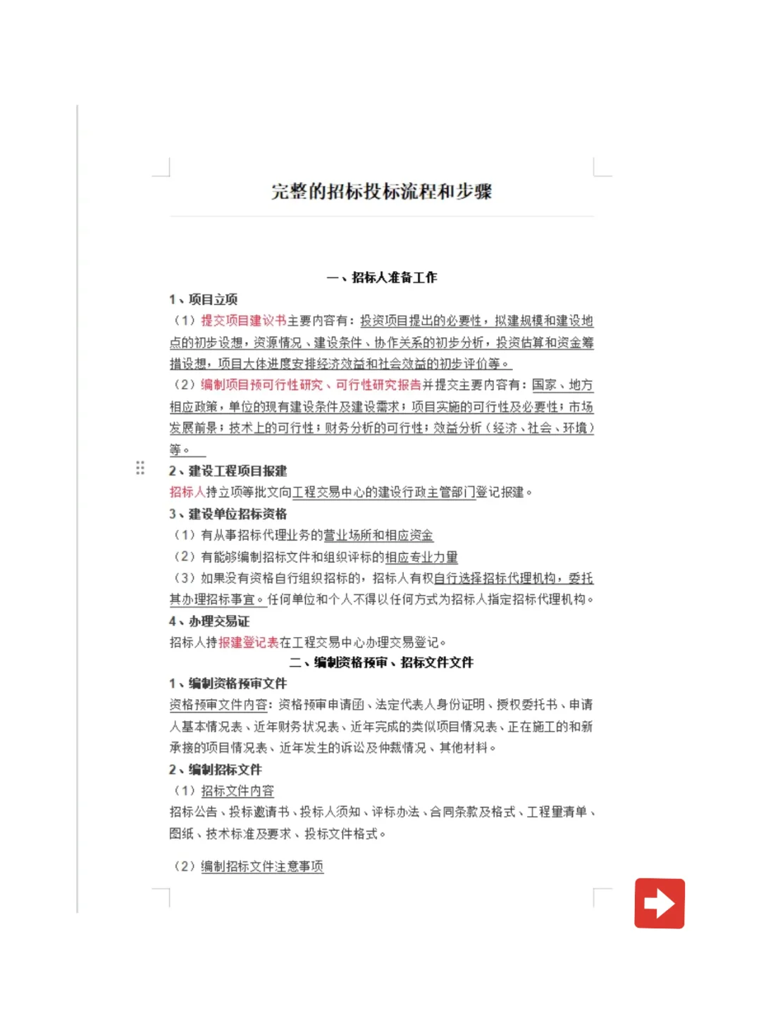
完整的招标投标流程和步骤
作者:本站编辑
2025-12-07 08:53:31
11
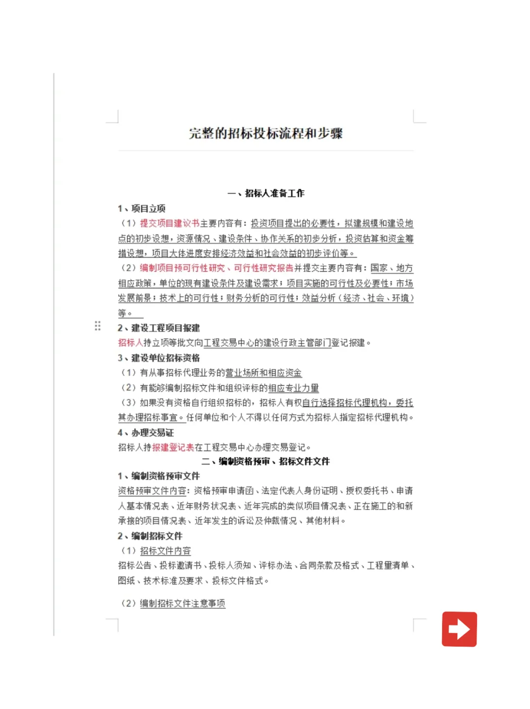
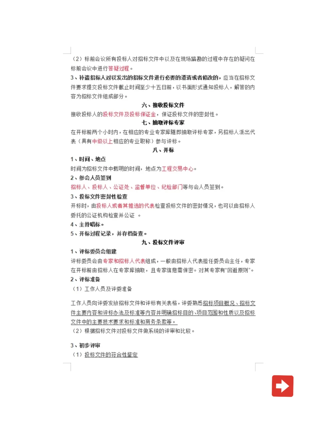
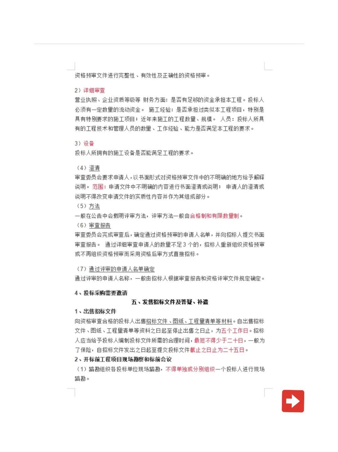
完整的招标投标流程和步骤
招标投标是一种规范化的市场交易方式,广泛应用于政府采购、工程建设、商品服务采购等领域。
其核心目的是通过公开、公平、公正的竞争机制,择优选择合作方,提高资源利用效率,防范腐败风险。通过规范化的招标投标流程,可实现市场交易的良性循环,平衡各方利益,最终推动项目高质量落地。
不同项目(如EPC工程、货物采购)可能需调整流程细节,但核心原则不变。
#企业采购
#采购日常
#供应链管理
#投标
#招标
#流程化管理
#标书制作
#行政采购
下一篇:
龙鳞春羽
上一篇:
小的不成样 却美得不像话?|超微月季
相关内容
查看全部
商业航天头部企业
2026-03-24 10:28
中国绿色轮胎行业
2026-03-24 10:28
中科三环:公司是
2026-03-24 10:26
昆明海顿坚守西南
2026-03-24 10:15
铝价暴涨!中东减
2026-03-24 10:10
煤矸石做免烧砖生
2026-03-24 10:04
国内首条G4.5液晶
2026-03-24 09:57
结构性增长韧性凸
2026-03-24 09:54
防水:头部企业60%
2026-03-24 09:53
行业关注 | 四部
2026-03-24 09:30