






题目:森林资源遥感图像设计
摘要:森林是地球上最大的陆地生态系统,是人类赖以生存和发展的必要基础。它不仅给人类提供丰富的木材和林副产品,而且在调节气候、涵养水源、保护环境等方面均起到重要作用。因此,开展森林资源调查,掌握森林资源现状及其变化,对于提高林业发展决策水平,促进林业和社会经济乃至全球环境的可持续发展等具有极为重要的意义。
本文根据高分一号卫星的遥感影像数据对森林植被类型分类方法进行研究,对不同的分类方法进行了分类精度的对比,从而提出一个基于信息向量机的森林植被类型分类方法,为遥感影像分类提供一个新的方向。
关键词:遥感;分类;森林;GF-1;信息向量机
#写论文 #论文写作 #毕业论文 #本科论文 #论文 #今天论文写了吗 #论文初稿怎么写 #今天写论文了吗 #论文选题 #毕业论文选题 #本科毕业论文 #论文初稿 #本科论文选题
摘要:森林是地球上最大的陆地生态系统,是人类赖以生存和发展的必要基础。它不仅给人类提供丰富的木材和林副产品,而且在调节气候、涵养水源、保护环境等方面均起到重要作用。因此,开展森林资源调查,掌握森林资源现状及其变化,对于提高林业发展决策水平,促进林业和社会经济乃至全球环境的可持续发展等具有极为重要的意义。
本文根据高分一号卫星的遥感影像数据对森林植被类型分类方法进行研究,对不同的分类方法进行了分类精度的对比,从而提出一个基于信息向量机的森林植被类型分类方法,为遥感影像分类提供一个新的方向。
关键词:遥感;分类;森林;GF-1;信息向量机
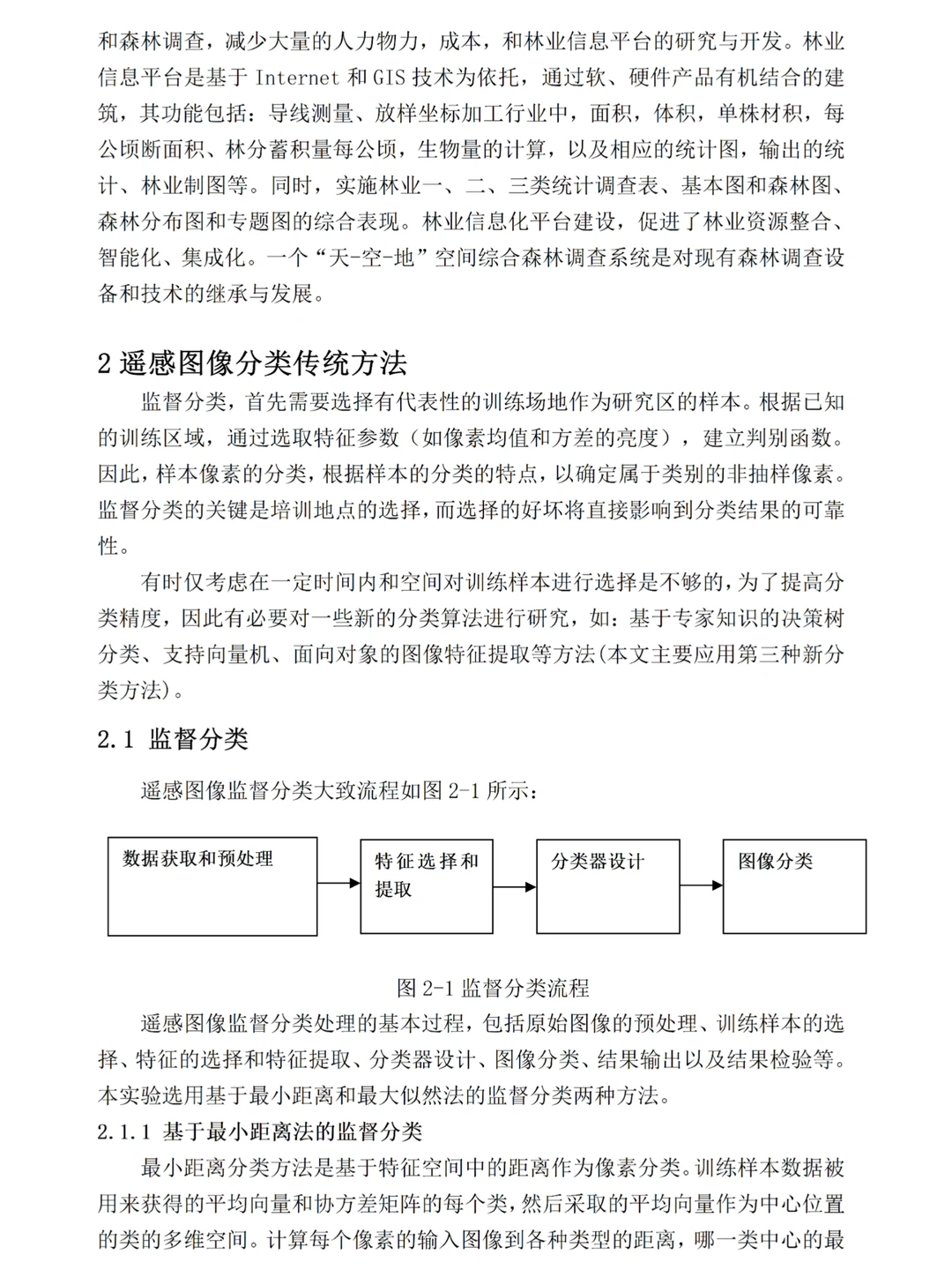
#写论文 #论文写作 #毕业论文 #本科论文 #论文 #今天论文写了吗 #论文初稿怎么写 #今天写论文了吗 #论文选题 #毕业论文选题 #本科毕业论文 #论文初稿 #本科论文选题
