发布信息
登陆/注册
搜索
搜索
导航
首页
产品供应
产品求购
企业库
酒业展会
行业资讯
认证会员
站内搜索
行业企业
当前位置:
首页
行业企业
正文
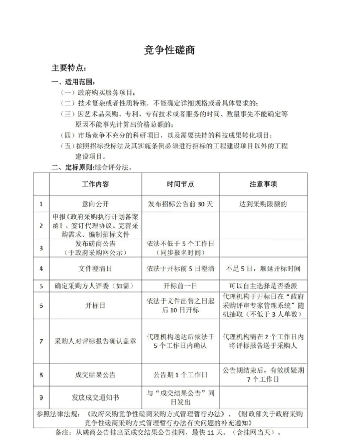
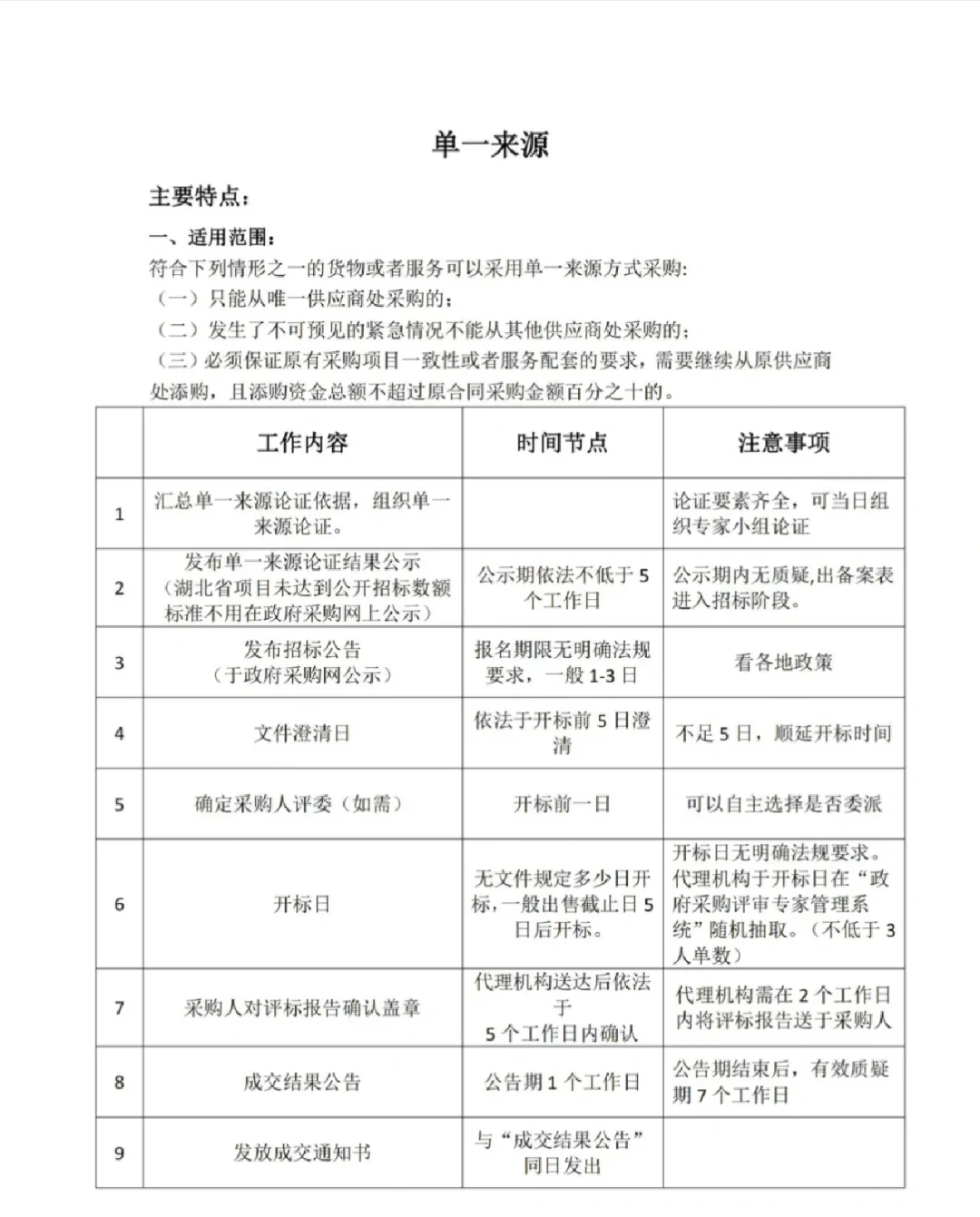
政府采购最全流程总结
作者:本站编辑
2025-12-07 08:53:16
7
政府采购最全流程总结
想了解更多的 小窗敲我哈
#上热门
#采购
#工程招标与政府采购
#招标采购管理
#学习
#薯队长
下一篇:
被2W人都在看的源头国风面料供应商来啦!!!
上一篇:
都是林下参都是籽货,相差的那是天壤之别。
相关内容
查看全部
焕新升级|中皖集
2026-03-24 16:23
从逐利违规到生产
2026-03-24 16:23
牛肉干加工生产线
2026-03-24 16:20
一套简易的粉状有
2026-03-24 16:20
砂石生产线怎么配
2026-03-24 16:17
扬州市八里中心小
2026-03-24 15:35
科技成果如何从“
2026-03-24 15:23
上海一家客户新增
2026-03-24 15:22
中国重型院与印尼
2026-03-24 15:21
佛山诚德公布检修
2026-03-24 15:19