发布信息
登陆/注册
搜索
搜索
导航
首页
产品供应
产品求购
企业库
酒业展会
行业资讯
认证会员
站内搜索
行业企业
当前位置:
首页
行业企业
正文
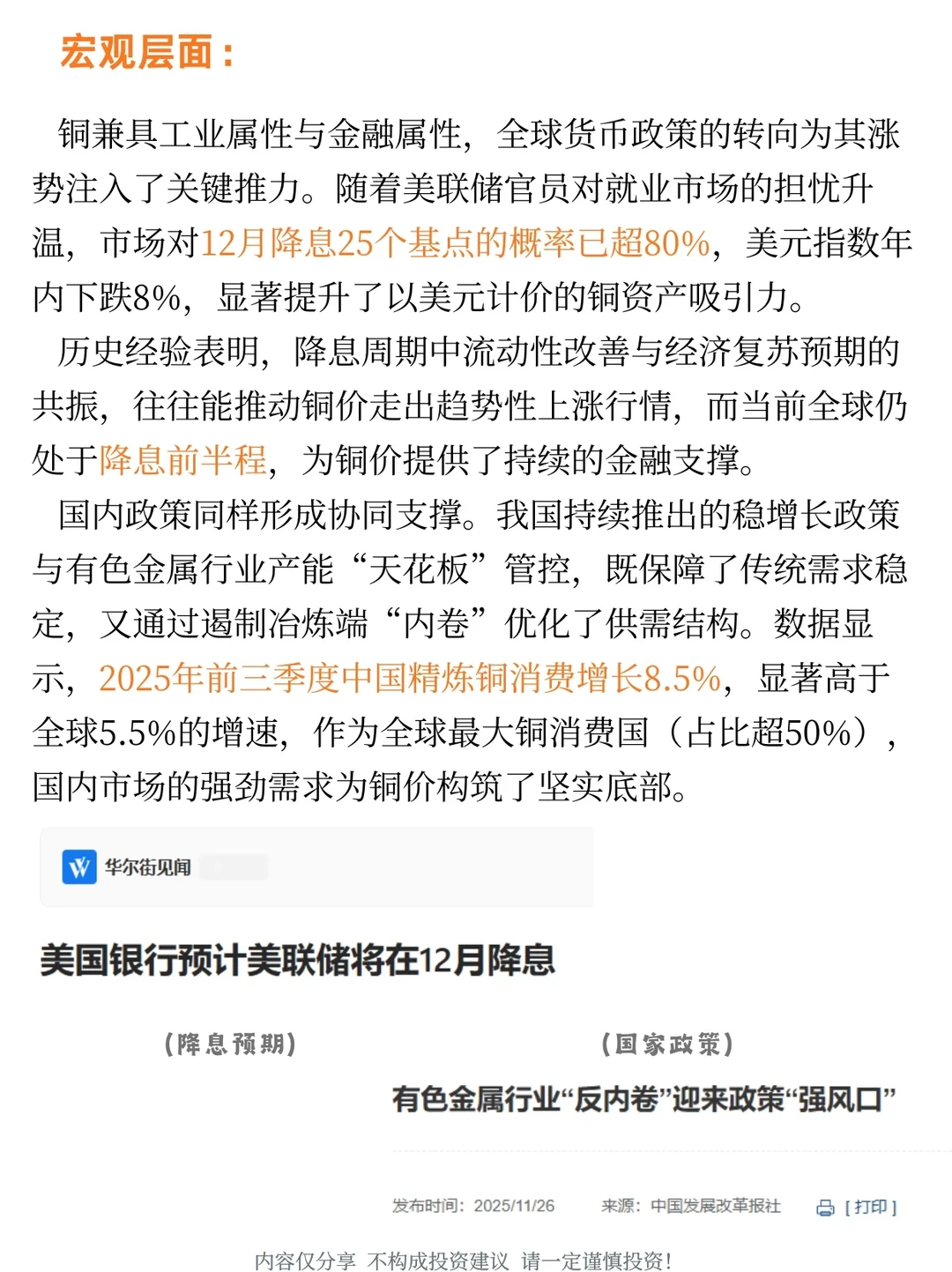
铜价持涨,历史新高的背后
作者:本站编辑
2025-12-07 08:52:46
4
铜价持涨,历史新高的背后
一起分析铜板块?背后的原因
#我在小红书聊财经
@财经薯
#金融知识
#铜
#有色金属
#ai算力
#新能源
#新能源汽车
#电力
下一篇:
有没有工厂长期发往俄罗斯 我有客户
上一篇:
?全球外贸简报 · 深度解读|2025.11.23
相关内容
查看全部
出海帮荣膺深圳市
2026-04-25 21:32
锚定新能源行业高
2026-04-25 21:28
“四大举措”方便
2026-04-25 21:25
光伏/电池出口退
2026-04-25 21:22
美酒寻源:中国白
2026-04-25 21:13
白酒行业新闻简报
2026-04-25 21:06
两会热议的化橘红
2026-04-25 20:30
俄乌战争,让白俄
2026-04-25 20:30
飞鹤(阿鲁科尔沁
2026-04-25 20:28
【行业资讯】关于
2026-04-25 20:24