发布信息
登陆/注册
搜索
搜索
导航
首页
产品供应
产品求购
企业库
酒业展会
行业资讯
认证会员
站内搜索
行业企业
当前位置:
首页
行业企业
正文
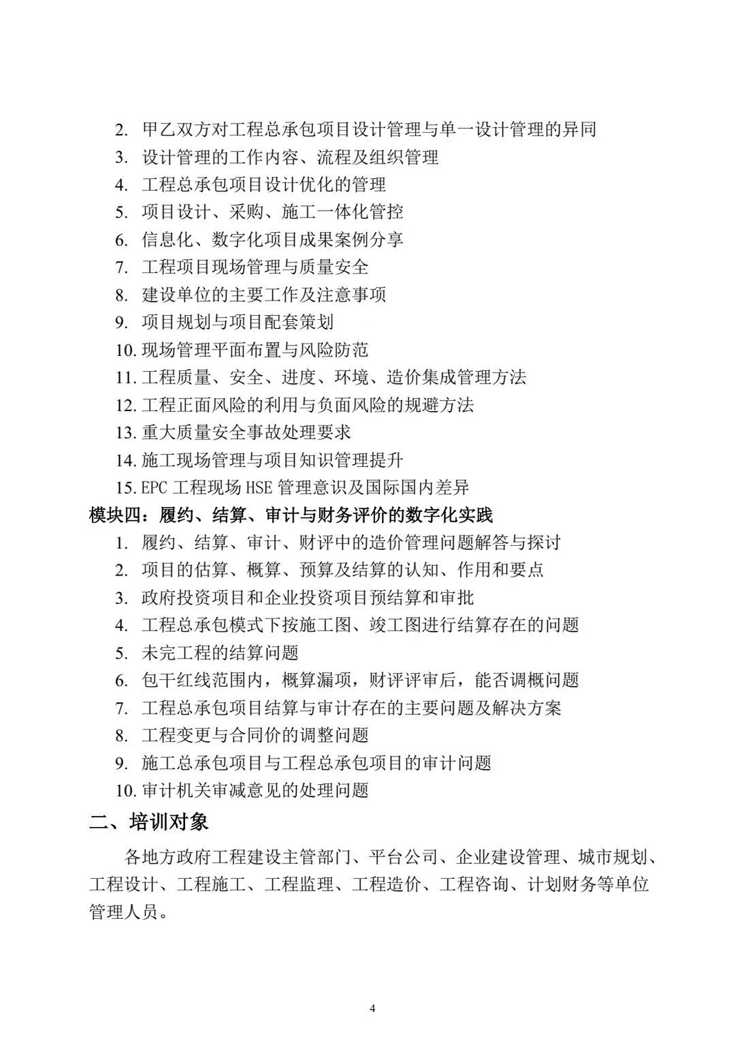
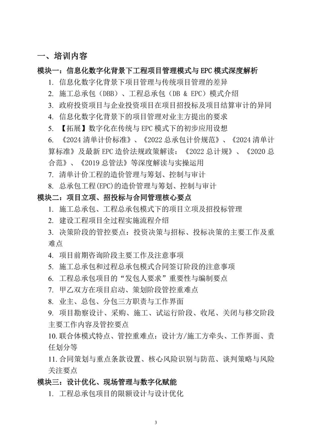
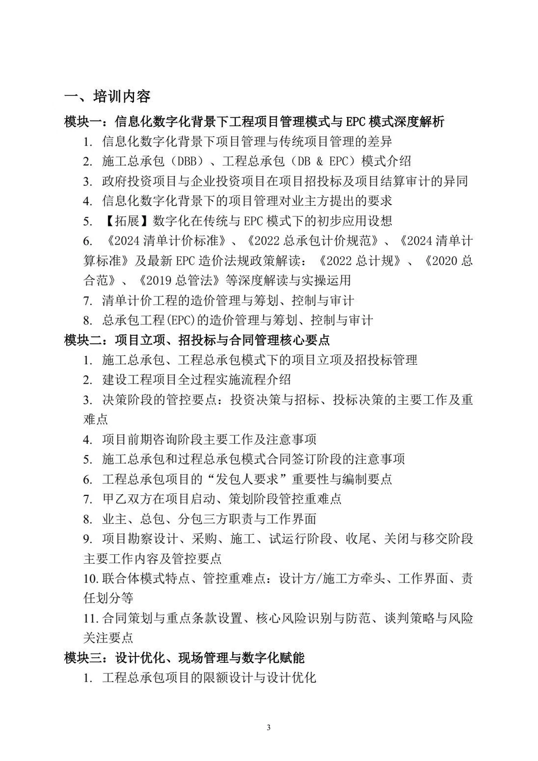
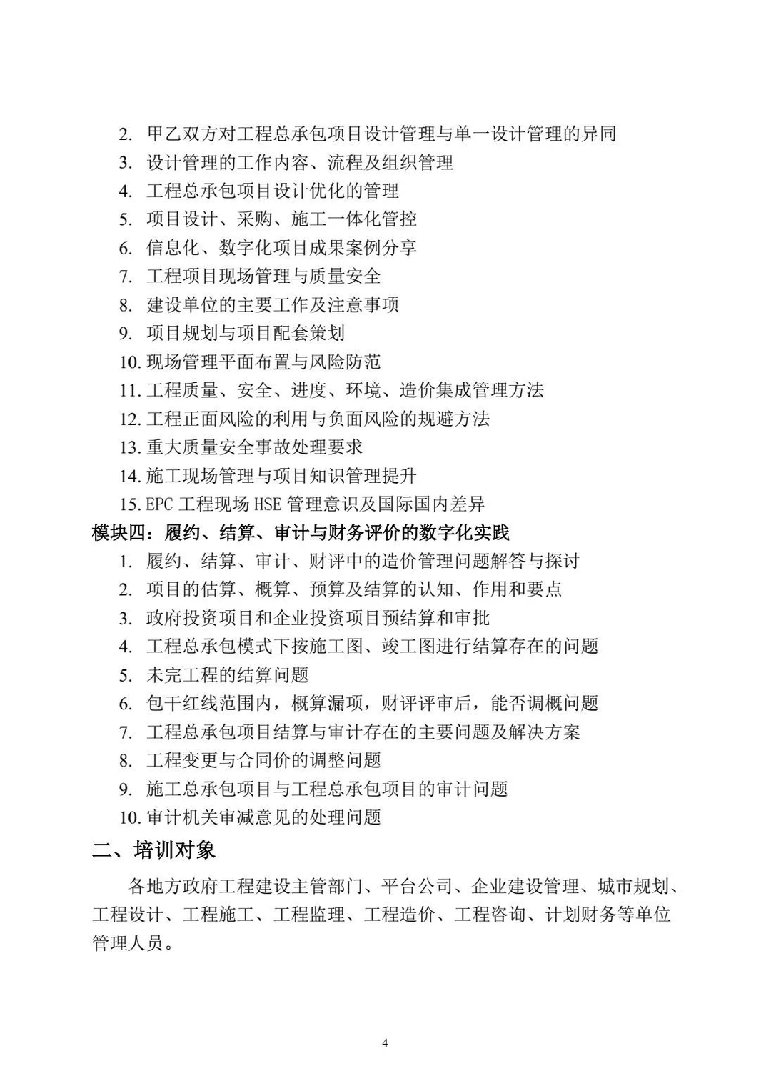
“信息化数字化背景下的施工总承包和工程总
作者:本站编辑
2025-12-07 08:50:28
9
“信息化数字化背景下的施工总承包和工程总
“信息化数字化背景下的施工总承包和工程总承包(DB & EPC)项目全生命周期投资管控与风险防范高级研修班
12月18日北京、12月24日重庆?
#工程人
#国企招标
#建设工程
#招标
#投标
#建筑施工
#信息化时代
#数字化企业
#建筑工程
#项目管理
下一篇:
福利太好了!某行为女职工采购卫生用品
上一篇:
担心投标资质不足?审计报告为您加分!
相关内容
查看全部
【浙江】288万起
2026-04-17 17:43
2025陶瓷行业“十
2026-04-17 17:39
上海保安行业举办
2026-04-17 17:39
芯链新增一条抛光
2026-04-17 17:38
酒菜、酒旅融合:
2026-04-17 17:36
“十五五”开好局
2026-04-17 17:34
【行业资讯】菜鸟
2026-04-17 17:34
楷拓生物RNA-LNP
2026-04-17 17:26
南通市正式启动重
2026-04-17 17:23
白酒行业的年轻化
2026-04-17 17:22