





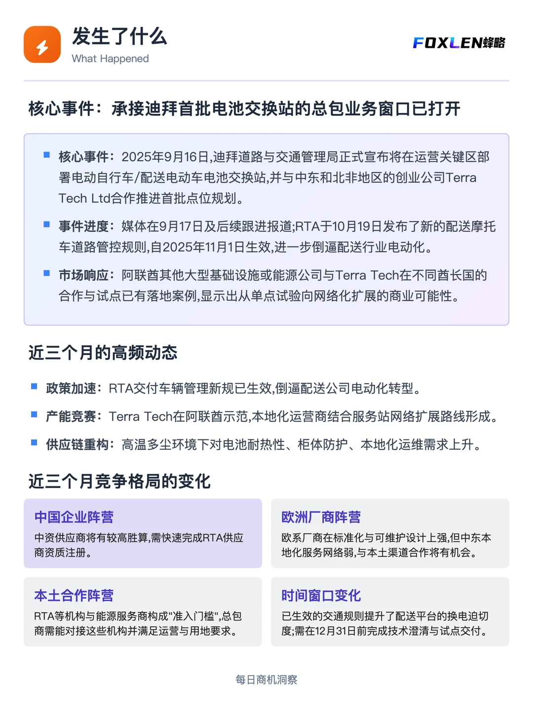
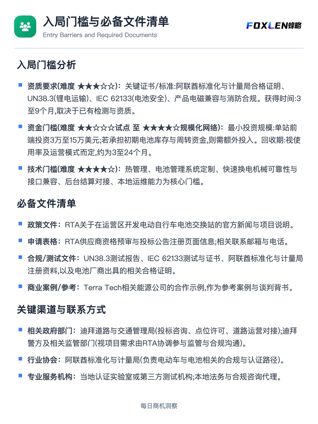
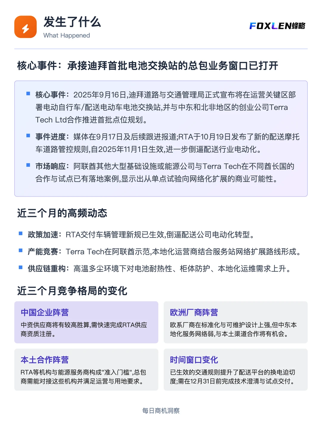
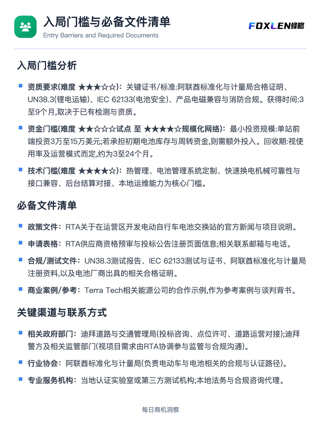
迪拜 RTA 首批换电站招标已启动!9 月官宣布局换电站 + 11 月配送电摩新规生效,直接倒逼行业电动化,“站 - 柜 - 包 - 云” 整包出海的黄金窗口已开!
?三大核心商机:
整包交付:单站 3-15 万美元,首批规模百万级
本地化运维:长期服务费占硬件价值 10-30%
电池系统定制:软件 + 数据长期收益超硬件
⏰紧急动作(12.31 前要落地):
✅0-2 周:注册 RTA 供应商 + 提交响应包
✅2-4 周:技术澄清 + 签本地合作伙伴
✅1-3 个月:完成样机测试 + 首批交付
? 能中标根本不是靠运气!是套了《二轮电动车出海深度报告》里的 “整包交付 + 本地化运维” 逻辑,比瞎投标效率高 10 倍!
#电动车出海 #迪拜换电 #迪拜 #出海供应链 #新能源出海 #出海 #电动车 #行业报告 #全球化竞争 #助力企业出海发展
?三大核心商机:
整包交付:单站 3-15 万美元,首批规模百万级
本地化运维:长期服务费占硬件价值 10-30%
电池系统定制:软件 + 数据长期收益超硬件
⏰紧急动作(12.31 前要落地):
✅0-2 周:注册 RTA 供应商 + 提交响应包
✅2-4 周:技术澄清 + 签本地合作伙伴
✅1-3 个月:完成样机测试 + 首批交付
? 能中标根本不是靠运气!是套了《二轮电动车出海深度报告》里的 “整包交付 + 本地化运维” 逻辑,比瞎投标效率高 10 倍!
#电动车出海 #迪拜换电 #迪拜 #出海供应链 #新能源出海 #出海 #电动车 #行业报告 #全球化竞争 #助力企业出海发展
