发布信息
登陆/注册
搜索
搜索
导航
首页
产品供应
产品求购
企业库
酒业展会
行业资讯
认证会员
站内搜索
行业企业
当前位置:
首页
行业企业
正文
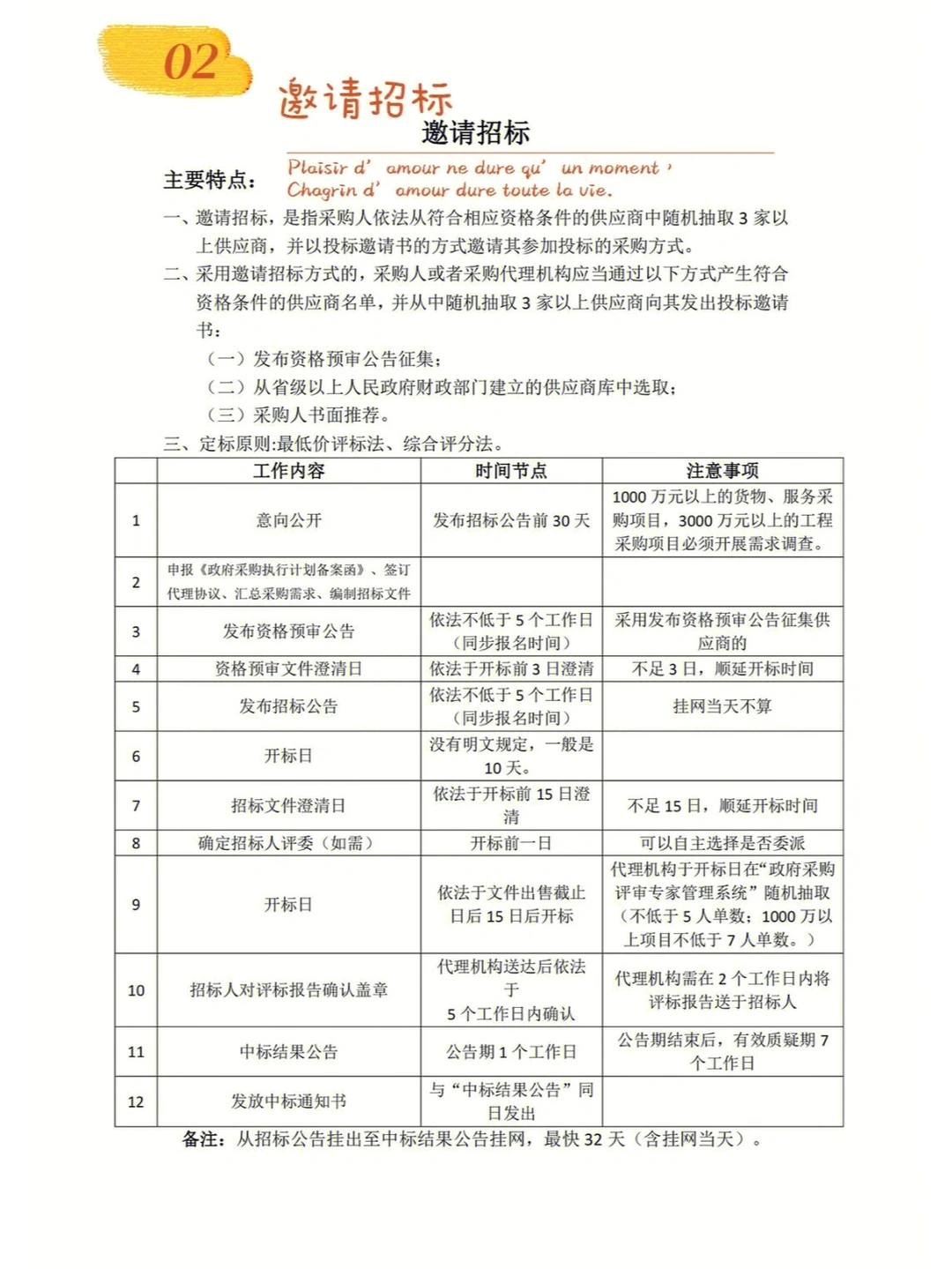
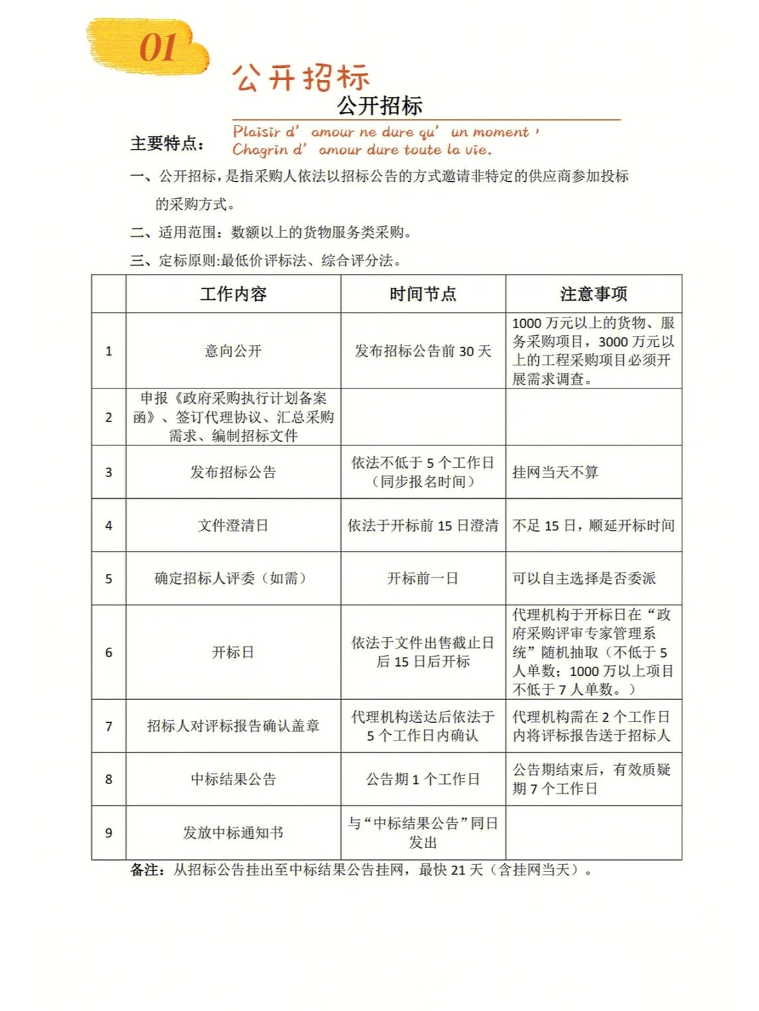
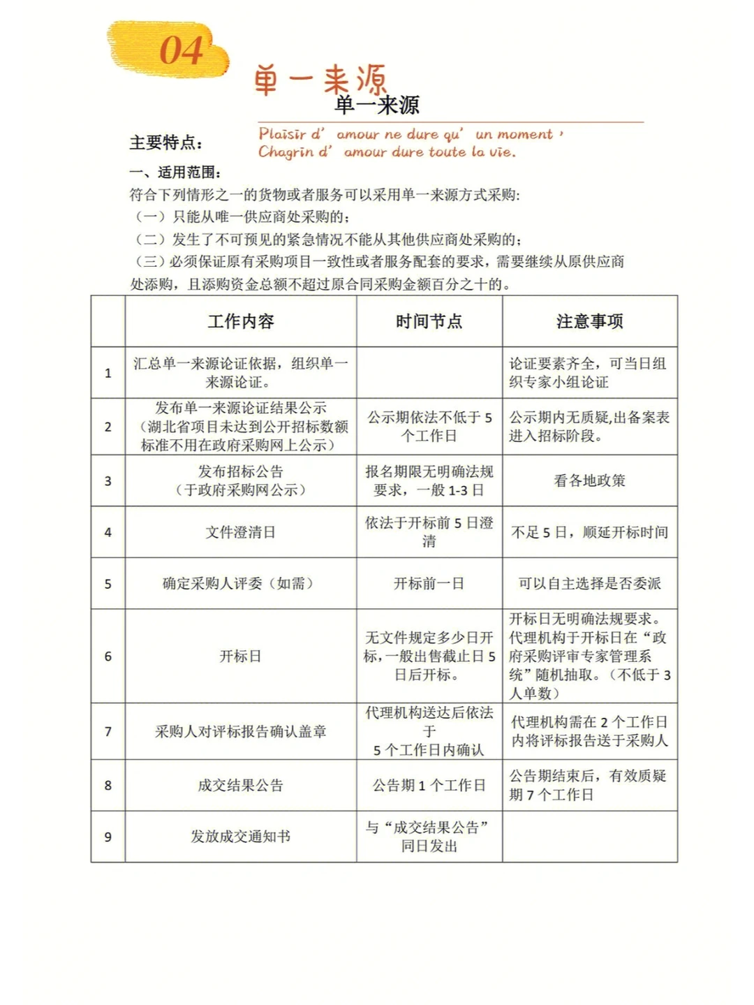
TOP政府采购七种采购方式的区别!最新整理
作者:本站编辑
2025-12-07 08:48:43
7
TOP政府采购七种采购方式的区别!最新整理
TOP政府采购七种采购方式的区别最新整理!!
这两年出的出的新政策真不少,动不动就下个文商
就已经发布的新规,给大家吐血整理了最新的采购流程解析。
#采购与供应链管理
#采购
#供应链
#采购管理
#采购职业
#企业采购
#行政采购
#采购部
#小红书
#小红薯
#我要上热门
#爱官方官方大大求热门
#干货分享
#职场
#薯条小助手
#薯队长
下一篇:
成都买建材成都佳飞建材家居批发市场地砖
上一篇:
工程造价争议谈判技巧
相关内容
查看全部
搭载谷歌大脑的人
2026-03-29 16:16
美国将萨凡纳河国
2026-03-29 16:15
远销欧洲 甘州玻
2026-03-29 16:14
年产2亿只!全疆首
2026-03-29 16:12
“12987工艺”狂
2026-03-29 15:33
刚刚!中国首条固
2026-03-29 15:27
锰系合金企业自发
2026-03-29 15:21
中国企业对欧盟监
2026-03-29 15:20
PPH,HDPE克拉管模
2026-03-29 15:19
行企协同,共育英
2026-03-29 15:19