发布信息
登陆/注册
搜索
搜索
导航
首页
产品供应
产品求购
企业库
酒业展会
行业资讯
认证会员
站内搜索
行业企业
当前位置:
首页
行业企业
正文
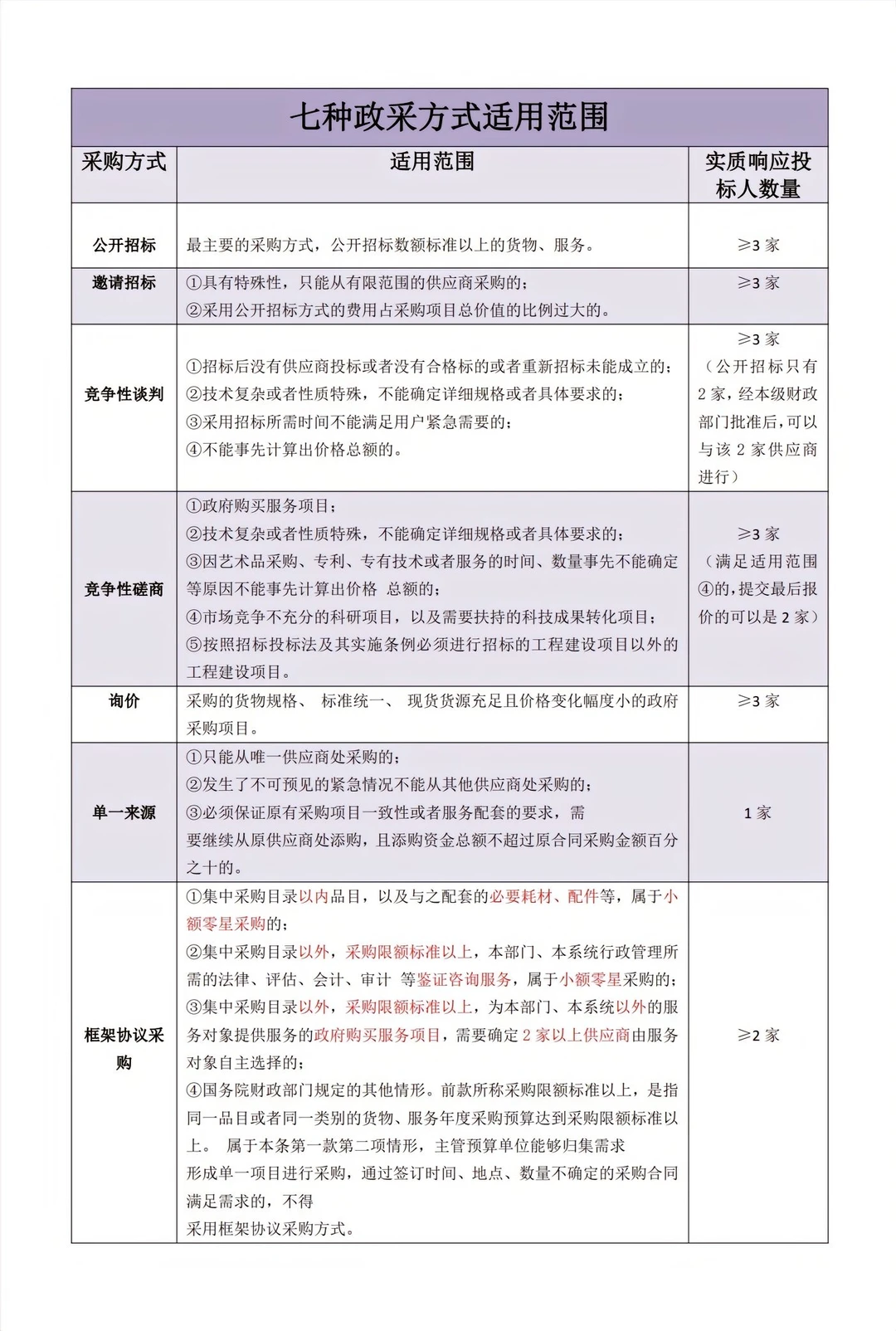
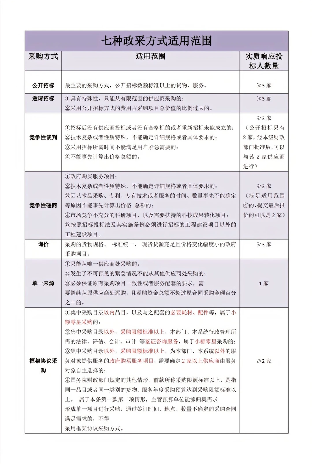
政采 7 大采购方式大不同,快来了解❗
作者:本站编辑
2025-12-07 08:47:28
6
政采 7 大采购方式大不同,快来了解❗
最近很多宝子留言问我标书怎么做?想入行,却无从下手!今天我就把政采的7大采购方式的问题有什么大不同说全了!宝子先了解! 各种采购方式适用条件、特别规定、时间节点、采购知识大全,招投标的新人宝子们,给你们整理了详细的内容,建议点赞+收藏起来哦~以免以后学习找不到~~
#投标人的日常
#采购
#招投标
#政府采购
#标书怎么做
#标书
#标书制作
#图文热点来了
下一篇:
名冠服装批发
上一篇:
投标工作没有半吊子
相关内容
查看全部
以“工业标准”招
2026-01-02 13:19
2400万 盐城市一
2026-01-02 13:17
DNV推出首个甲醇
2026-01-02 13:15
广物中南(工业材)
2026-01-02 13:14
2020年工业互联网
2026-01-02 13:13
这些工业废水处理
2026-01-02 13:12
2016年工业强基工
2026-01-02 13:10
6601万元预算!工
2026-01-02 13:09
这些工业污水处理
2026-01-02 13:08
春风动力2025年新
2026-01-02 13:06