发布信息
登陆/注册
搜索
搜索
导航
首页
产品供应
产品求购
企业库
酒业展会
行业资讯
认证会员
站内搜索
行业企业
当前位置:
首页
行业企业
正文
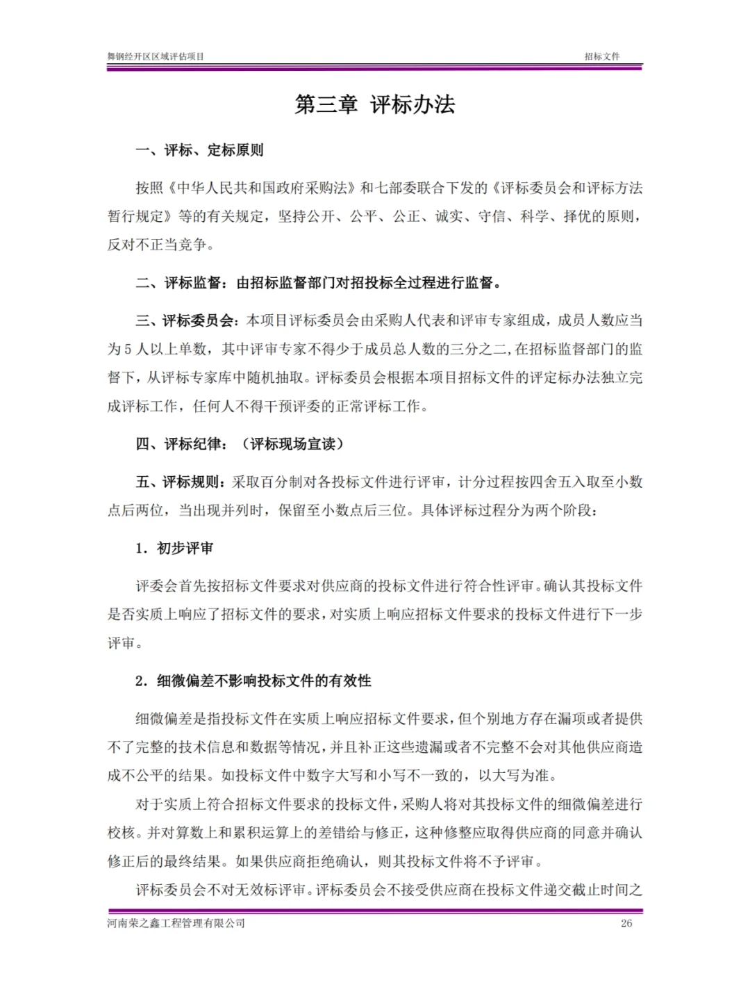
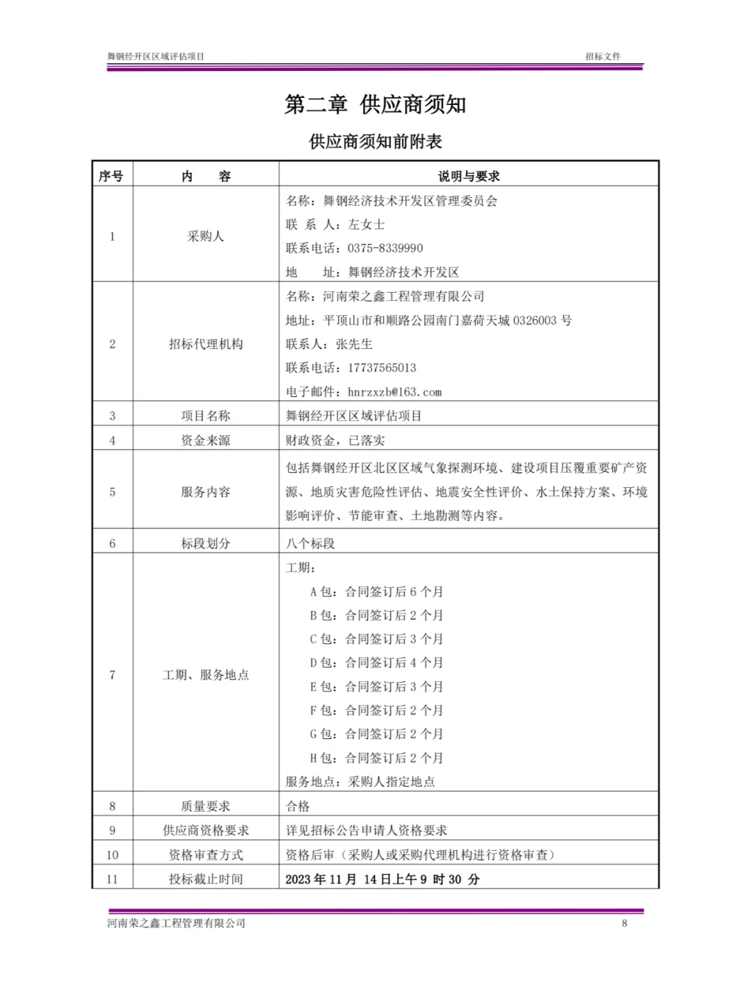
区域评估项目招标文件与投标文件
作者:本站编辑
2025-12-07 08:47:02
9
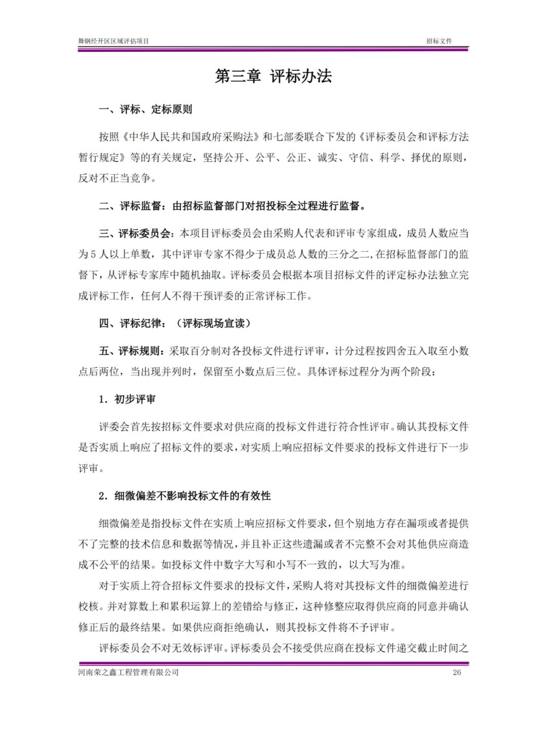
区域评估项目招标文件与投标文件
#工程招投标与合同管理
#工程合同管理与招投标
#工程招投标与合同管理ppt
#项目招标文件与投标文件
#区域评估项目招标
#招标文件
#投标文件
#响应性文件
下一篇:
法律小知识|怎么查询个人信用?
上一篇:
招采人员能力评价初级
相关内容
查看全部
鹤山招聘|新科达
2026-03-22 15:31
广西一家学校新组
2026-03-22 15:29
新福州市建设行业
2026-03-22 15:28
华仕达产能拉满全
2026-03-22 15:28
中国股市——中瓷
2026-03-22 14:28
从鲜姜到金片:揭
2026-03-22 14:28
中国股市——赣锋
2026-03-22 14:26
参观学习威士忌酿
2026-03-22 14:26
AI智能体如何重塑
2026-03-22 14:24
#光伏地桩管自动
2026-03-22 14:23