发布信息
登陆/注册
搜索
搜索
导航
首页
产品供应
产品求购
企业库
酒业展会
行业资讯
认证会员
站内搜索
行业企业
当前位置:
首页
行业企业
正文
✅️新手必懂!汽车仪表盘指示灯全解析!
作者:本站编辑
2025-12-07 08:45:58
3
✅️新手必懂!汽车仪表盘指示灯全解析!
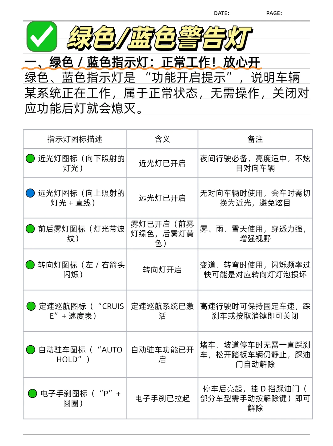
开车时仪表盘突然亮起陌生指示灯,新手难免慌神 —— 是紧急故障要停车?还是普通提示不用管?其实仪表盘指示灯分 “警告、提示、正常工作” 三类,核心记住 “红色必停、黄色必查、绿蓝放心”!今天整理了最常见的指示灯含义 + 应对方法,新手对照看,再也不怕误判啦~
#学车考驾照
#上海明锐驾校
#日间行车灯
#按键功能
#新手上路
#上海学车推荐
下一篇:
读懂 ISO 体系认证 ? 招投标为什么都离不
上一篇:
关于“绿电”的那些事儿
相关内容
查看全部
为什么 99% 的红
2025-12-16 23:49
2025汾酒经销商大
2025-12-16 23:46
入行葡萄酒业三年
2025-12-16 23:44
顶俏模式,酒水行
2025-12-16 23:31
「谁杀死了葡萄酒
2025-12-16 23:29
也是做上白酒销售
2025-12-16 23:26
2025年12月飞天茅
2025-12-16 23:24
0经验如何入职酒
2025-12-16 23:21
白酒行业春天有多
2025-12-16 23:09
光瓶酒包装美学,
2025-12-16 22:48