

11月27号更新版本:
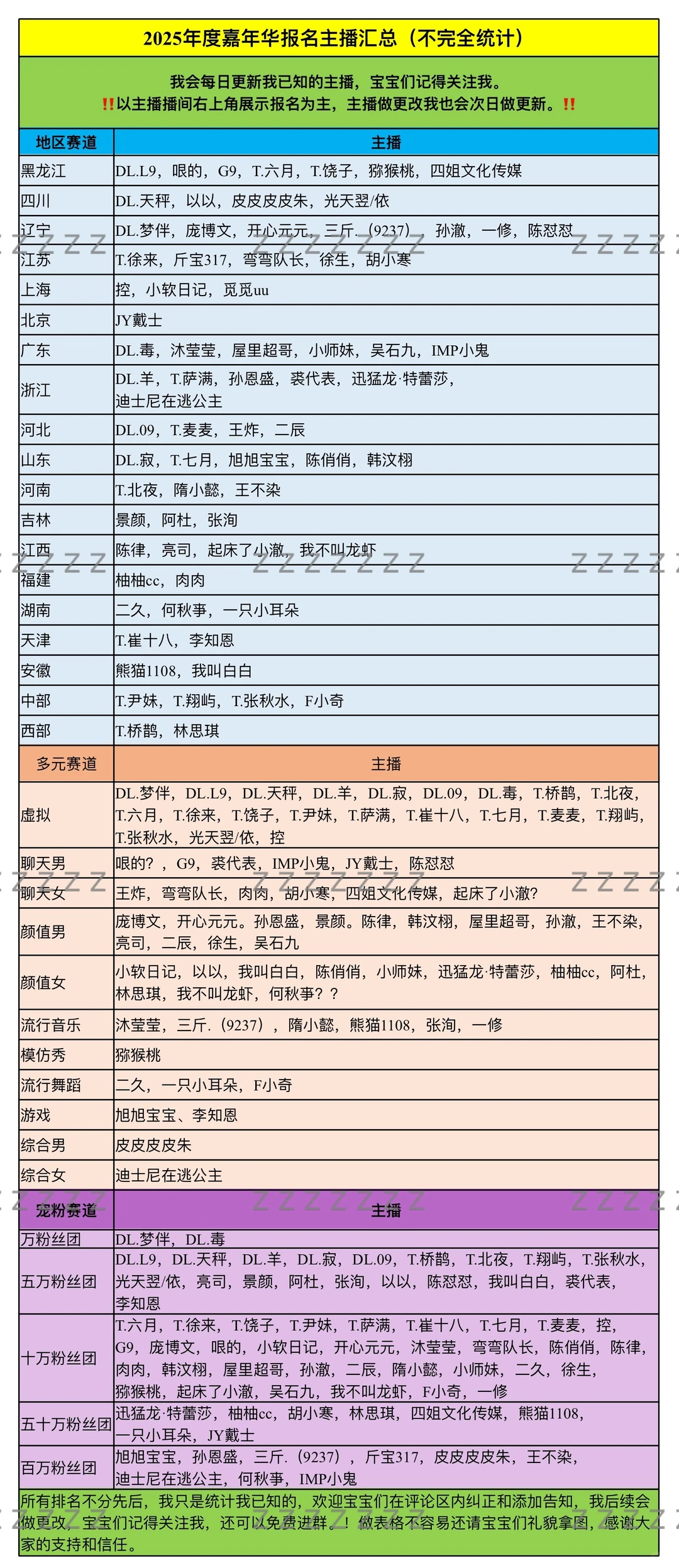
我按照地区赛、多元赛、宠粉赛不同的赛道汇总了一份:主播&2025年度嘉年华直播 表格,这样可以更直观的看到主播参与了哪些赛道(参加不代表会打这个赛道),宝宝们喜欢图一还是图二?
目前都是以主播播间右上角展示为准,如果主播做更新或者修改我这边也会修改。评论区内不可以提任何哥姐,更不可以带节奏拉踩阴阳骂人!!
作图总结不容易,还请宝宝们礼貌拿图。感谢
谢谢宝宝们的信任和支持。
我按照地区赛、多元赛、宠粉赛不同的赛道汇总了一份:主播&2025年度嘉年华直播 表格,这样可以更直观的看到主播参与了哪些赛道(参加不代表会打这个赛道),宝宝们喜欢图一还是图二?
目前都是以主播播间右上角展示为准,如果主播做更新或者修改我这边也会修改。评论区内不可以提任何哥姐,更不可以带节奏拉踩阴阳骂人!!
作图总结不容易,还请宝宝们礼貌拿图。感谢
谢谢宝宝们的信任和支持。
