发布信息
登陆/注册
搜索
搜索
导航
首页
产品供应
产品求购
企业库
酒业展会
行业资讯
认证会员
站内搜索
行业企业
当前位置:
首页
行业企业
正文
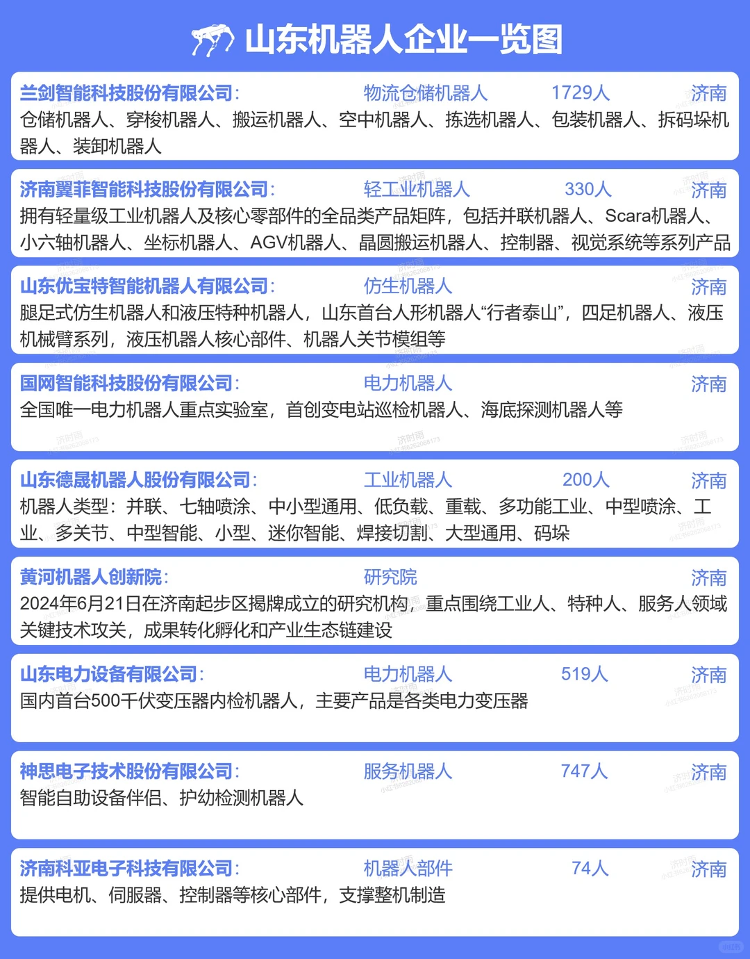
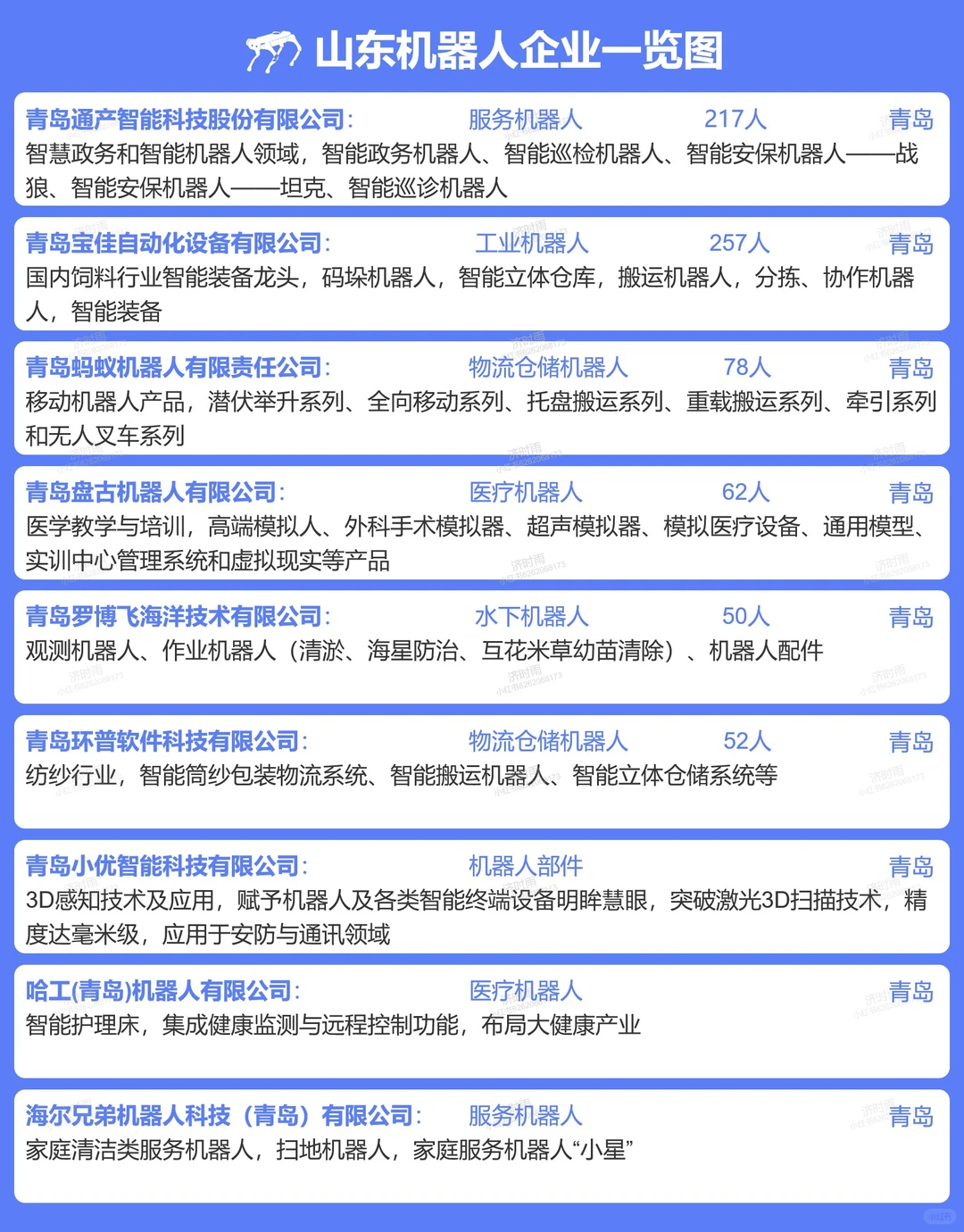
山东机器人企业100+
作者:本站编辑
2025-12-04 20:13:23
17
山东机器人企业100+
翼菲智能 优宝特智能机器人 兰剑智能 德晟机器人 国网智能 山东电力设备 神思电子 纽氏达特机器人 遨博机器人 科捷机器人 宝佳智能 海尔机器人 欧开智能 宇方机器人 蚂蚁机器人 盘古机器人 海尔兄弟机器人 卡奥斯工业智能研究院 哈工(青岛)机器人 新松机器人 烟台艾创机器人 山东国兴智能 睿创微纳 新北洋正棋机器人 未来机器人 珞石(山东)机器人......
#机器人
#机器狗
#嵌入式工程师
#算法
#机械臂
#机器人编程
#工业机器人
#人形机器人
#焊接机器人
#码垛机器人
#喷涂机器人
#宇树机器人
#仿生机器人
#山东
#山东特产
#大学生
#青岛找工作
#济南找工作
下一篇:
参观完12万平的猫粮工厂后,我被震撼到了
上一篇:
【盈拓展览】越南河内地铺厨房卫浴家居展
相关内容
查看全部
人工智能行业AI赋
2026-04-19 20:35
从3张桌子到行业
2026-04-19 20:34
支付行业新变革:
2026-04-19 20:32
兰州理工大学土木
2026-04-19 20:02
溯源登封·链通未
2026-04-19 20:00
2条水泥生产线+1
2026-04-19 19:50
“84秒一台!国产
2026-04-19 19:47
行业观点丨315后G
2026-04-19 19:03
空调生产线抽真空
2026-04-19 19:01
基板玻璃行业总结
2026-04-19 18:59