发布信息
登陆/注册
搜索
搜索
导航
首页
产品供应
产品求购
企业库
酒业展会
行业资讯
认证会员
站内搜索
展会信息
当前位置:
首页
展会信息
正文
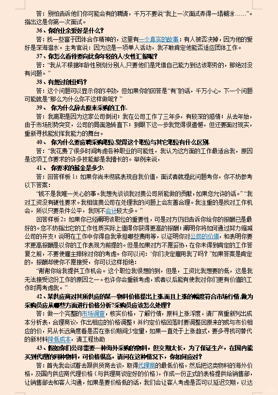
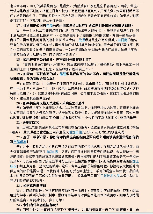
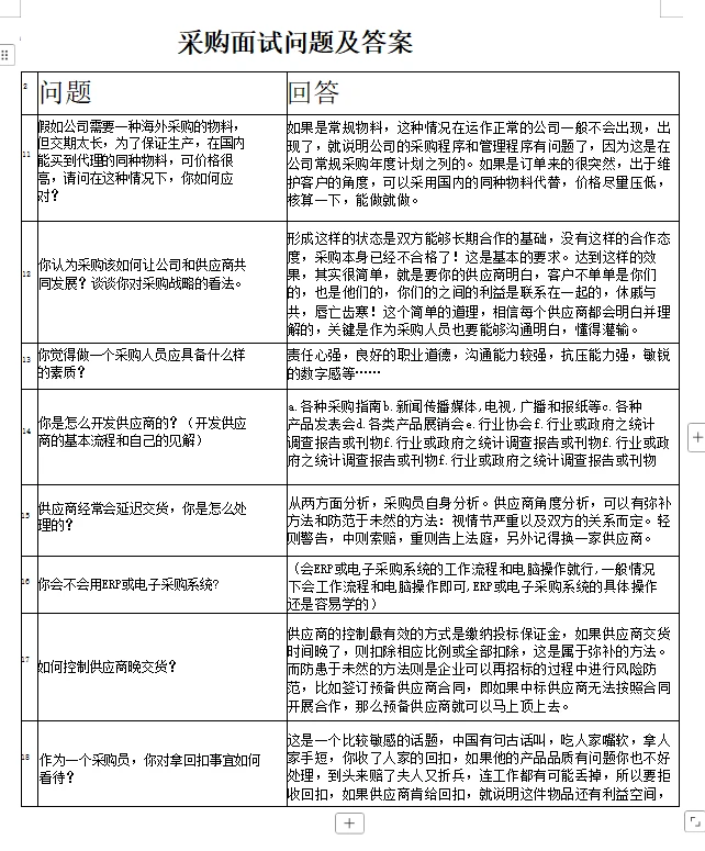
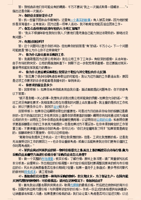
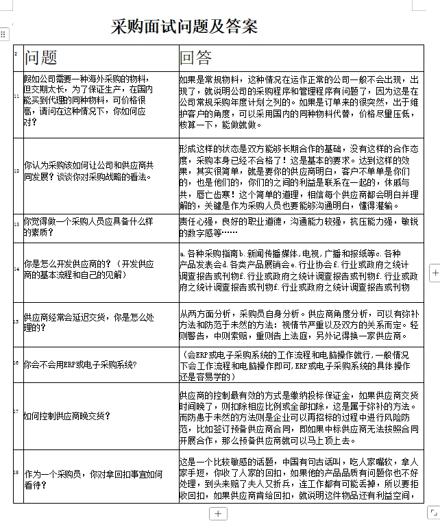
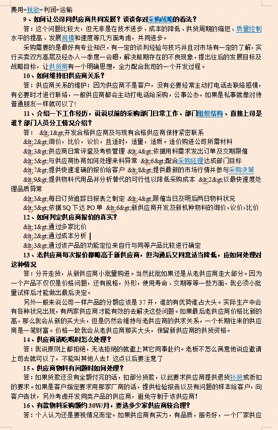
5天参加了6次采购面试
作者:本站编辑
2025-12-03 20:04:40
7
5天参加了6次采购面试
#浪漫生活的记录者
没有任何悬念,全部拿到offer!面试官问的我都对答如流,思绪如飞,她们非常惊讶,更对我赞不绝口,都说我太会面试了!其实我面试不打无准备的仗,每次都是准备充分了,再去面试。我就不信,有这些资 料,还能不通过面试
#面试日常
#采购
#面试问题
#企业采购
#供应链管理
下一篇:
圣洁甘孜州旅游推介会主画面文旅设计
上一篇:
上海百货展今天顺利开展,设计搭建
相关内容
查看全部
6月北京!第二十四
2026-04-10 17:23
4月21-25日中国数
2026-04-10 17:22
慧连接 慧零售 |
2026-04-10 17:22
【盈拓展览】2026
2026-04-10 17:22
上海会展6.1z39欢
2026-04-10 17:22
展会聚焦 | 2026
2026-04-10 17:21
光品汇展讯 | 4月
2026-04-10 17:21
展览进行中 | “
2026-04-10 17:21
安家在封开,好房
2026-04-10 17:21
如何让展会不止
2026-04-10 17:21