






总听工厂老板说:
“产品好,却不知怎么出海…”
答案很简单——
没亲自走过那片市场,怎知机会有多少?
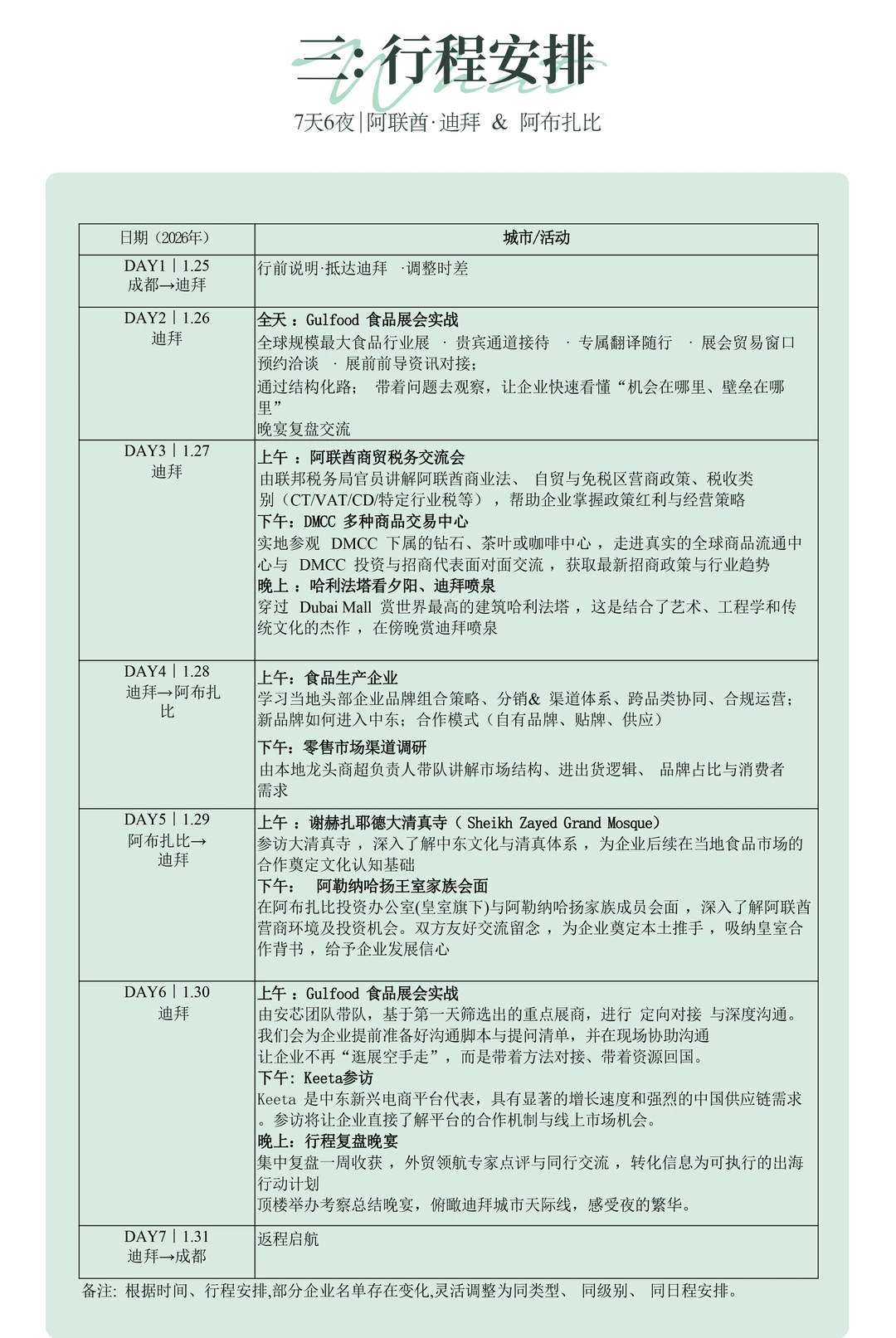
2025年1月25日-31日
安芯出海 · 中东食品产业链考察团
用7天6夜,带你从“听说”到“亲历”!
? 行程核心价值
✅ 行前系统培训
掌握市场趋势与准入要点
学习实战谈判技巧
带着目标去,带着订单回
✅ 高端资源对接
与阿勒纳哈扬王室成员(或王储家族代表)面对面交流
获取皇室背书
打通核心人脉网络
✅Gulfood 全球展会直通
全球最大食品制造业盛会
贵宾通道快速入场
专业翻译全程陪同
对接优质买家
✅ 政策深度解读
了解最新营商政策
掌握税收与合规要点
规避出海风险
✅ 产业链深度考察
参访龙头企业
深入渠道调研
把握线上线下商机
? 行程亮点
住宿:全程五星级酒店(朱美拉棕榈岛华尔道夫、阿布扎比瑰丽)
交通:商务车全程接送,高效舒适
成果闭环:潜在客户清单 + 出海落地计划 + 王室合作背书
? 适合谁?
适合人群:
食品制造、原料、包装、设备企业创始人
饮品、调味品、糖果等品类决策人
决心开拓中东高潜力市场的企业家
适合行业:
食品制造与加工装备类、食品原料与成品类、
饮品与配料调味类、食品包装与材料类
-
这不只是一次旅行
更是企业家的实战课
同行的都是食品厂老板
聊的都是怎么拿订单、拓渠道
-
? 2026年1月25日-31日 | 迪拜&阿布扎比
? 限15席 (先到先得)
? 报名截止:2025年12月20日
这一次,我们带你亲自推开中东市场的大门!
#出海 #外贸 #助力企业出海发展 #品牌出海 #food #出口外贸 #海外业务拓展 #食品考研 #中东市场 #考察
“产品好,却不知怎么出海…”
答案很简单——
没亲自走过那片市场,怎知机会有多少?
2025年1月25日-31日
安芯出海 · 中东食品产业链考察团
用7天6夜,带你从“听说”到“亲历”!
? 行程核心价值
✅ 行前系统培训
掌握市场趋势与准入要点
学习实战谈判技巧
带着目标去,带着订单回
✅ 高端资源对接
与阿勒纳哈扬王室成员(或王储家族代表)面对面交流
获取皇室背书
打通核心人脉网络
✅Gulfood 全球展会直通
全球最大食品制造业盛会
贵宾通道快速入场
专业翻译全程陪同
对接优质买家
✅ 政策深度解读
了解最新营商政策
掌握税收与合规要点
规避出海风险
✅ 产业链深度考察
参访龙头企业
深入渠道调研
把握线上线下商机
? 行程亮点
住宿:全程五星级酒店(朱美拉棕榈岛华尔道夫、阿布扎比瑰丽)
交通:商务车全程接送,高效舒适
成果闭环:潜在客户清单 + 出海落地计划 + 王室合作背书
? 适合谁?
适合人群:
食品制造、原料、包装、设备企业创始人
饮品、调味品、糖果等品类决策人
决心开拓中东高潜力市场的企业家
适合行业:
食品制造与加工装备类、食品原料与成品类、
饮品与配料调味类、食品包装与材料类
-
这不只是一次旅行
更是企业家的实战课
同行的都是食品厂老板
聊的都是怎么拿订单、拓渠道
-
? 2026年1月25日-31日 | 迪拜&阿布扎比
? 限15席 (先到先得)
? 报名截止:2025年12月20日
这一次,我们带你亲自推开中东市场的大门!
#出海 #外贸 #助力企业出海发展 #品牌出海 #food #出口外贸 #海外业务拓展 #食品考研 #中东市场 #考察
