Relay继电器控制器技术总结
作者:本站编辑
2025-12-02 10:17:02
7
Relay继电器控制器技术总结












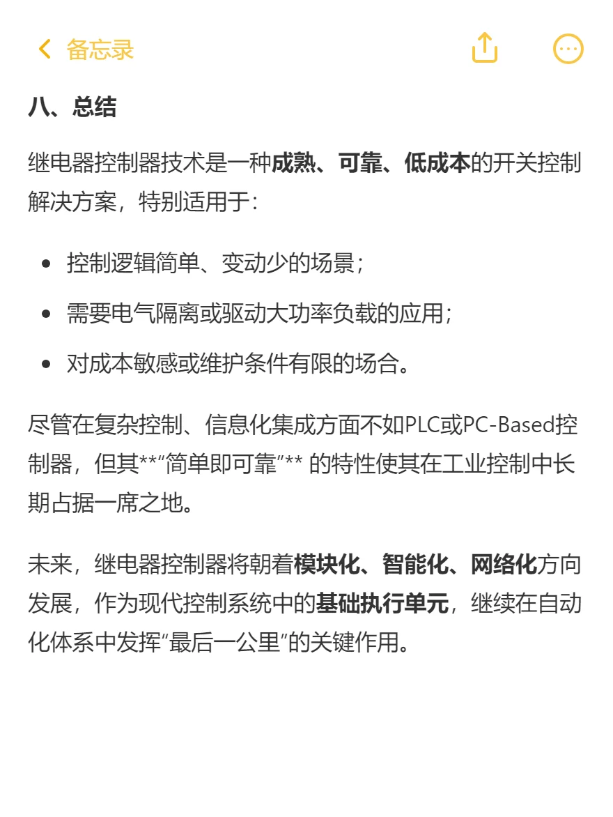
#测控 #控制器 #执行器 #继电器 继电器控制器技术是一种成熟、可靠、低成本的开关控制解决方案,特别适用于:
- 控制逻辑简单、变动少的场景;
- 需要电气隔离或驱动大功率负载的应用;
- 对成本敏感或维护条件有限的场合。
尽管在复杂控制、信息化集成方面不如PLC或PC-Based控制器,但其“简单即可靠”的特性使其在工业控制中长期占据一席之地。
未来,继电器控制器将朝着模块化、智能化、网络化方向发展,作为现代控制系统中的基础执行单元,继续在自动化体系中发挥“最后一公里”的关键作用。