





#AI机器人产业链 第一弹 执行器
美股:#Rockwell 大A:#三花智控 #拓普也是汽车产业链供应商
机器人执行器是机器人的核心部件,负责将电能、液压能或气压能转化为机械能,驱动机器人关节完成精准运动,类似于人类的\"肌肉\",决定机器人的负荷能力和运动精度。
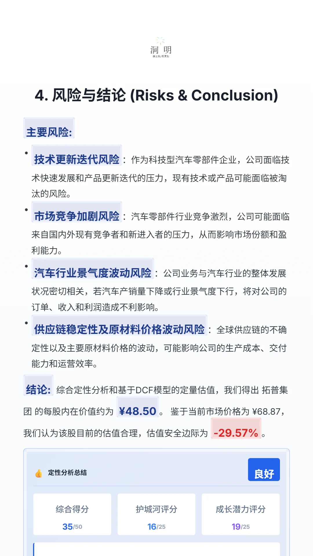
原则:定性大于定量,这次三家总分都不错,所以市场就给出了更高的价格。定量数字只代表了当前的预判,不能作为任何决策依据。基本都用比较保守的预测,但定量对价格锚定有很好的作用。所发内容基于#洞明 内在价值平台。帮助大家“#洞玄机,明真如 ”。#AI 行业分析 #AI市场分析 #AI板块#机器人产业链
美股:#Rockwell 大A:#三花智控 #拓普也是汽车产业链供应商
机器人执行器是机器人的核心部件,负责将电能、液压能或气压能转化为机械能,驱动机器人关节完成精准运动,类似于人类的\"肌肉\",决定机器人的负荷能力和运动精度。
原则:定性大于定量,这次三家总分都不错,所以市场就给出了更高的价格。定量数字只代表了当前的预判,不能作为任何决策依据。基本都用比较保守的预测,但定量对价格锚定有很好的作用。所发内容基于#洞明 内在价值平台。帮助大家“#洞玄机,明真如 ”。#AI 行业分析 #AI市场分析 #AI板块#机器人产业链
