发布信息
登陆/注册
搜索
搜索
导航
首页
产品供应
产品求购
企业库
酒业展会
行业资讯
认证会员
站内搜索
行业企业
当前位置:
首页
行业企业
正文
林业工程类专业的好日子来啦!
作者:本站编辑
2025-12-02 08:39:00
4
林业工程类专业的好日子来啦!
天塌了,林业工程考公这样少?
?林业工程类包含:
森林工程,木材科学与工程,林产化工,家具设计与工程,林业工程类,工学大类都可以去报名哦!特殊省份有自己的专业划分哦!
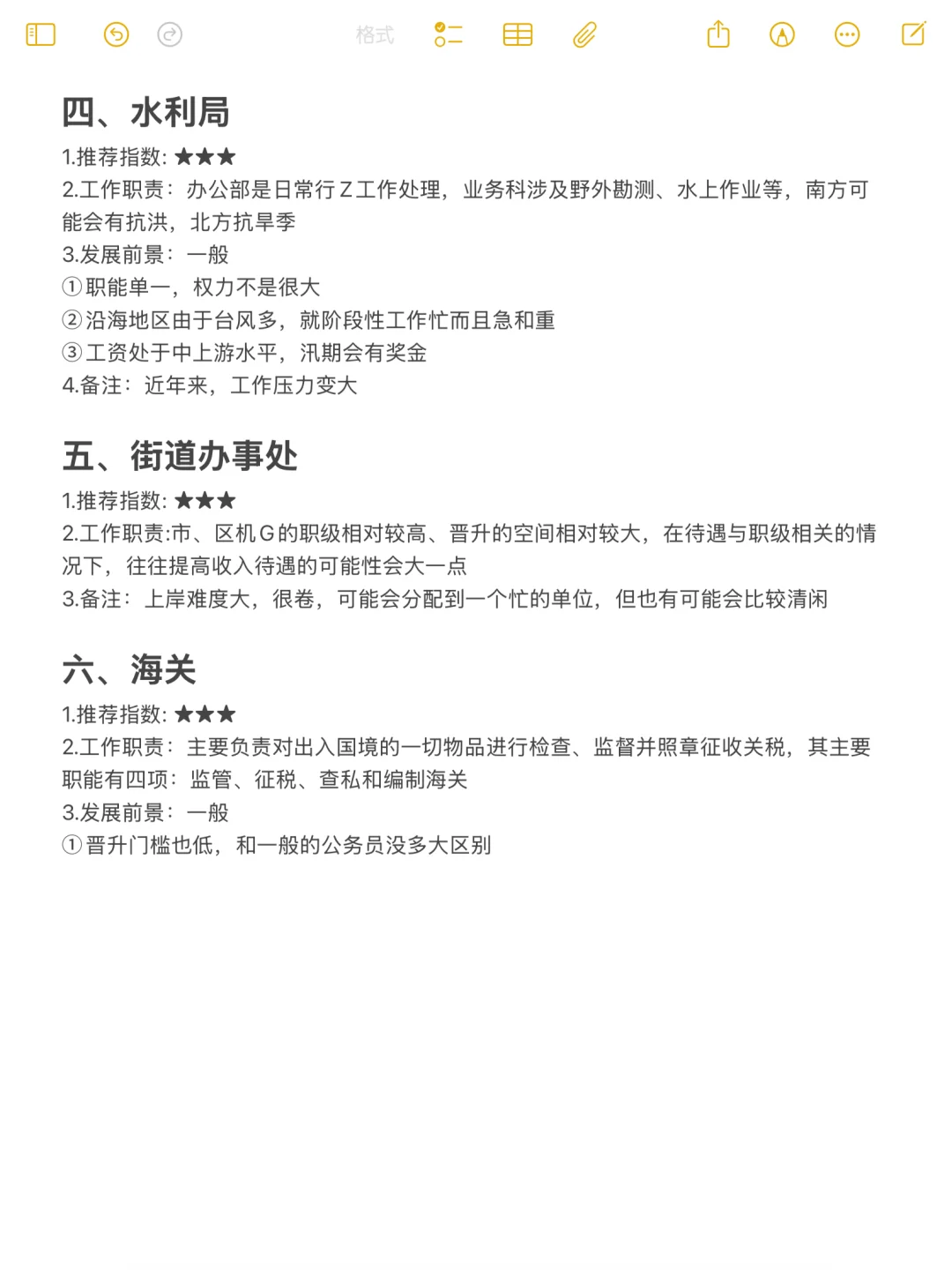
?招录单位:
林业草原局,z府办,农业农村局,水利局,街道办,乡镇机关等等都可以去考的!
选择还是很多的,并且岗位待遇也很好的。
#考公
#公务员
#国考
#选岗
#大学专业
#土木工程专业
#农学
#土木就业前景
#能源动力类
#国考选岗
#前图教育
下一篇:
广东省林业工程师
上一篇:
在大学里待太久,世界真的会变小
相关内容
查看全部
46味本草升阳香|
2025-12-14 10:11
12小时夜班你能坚
2025-12-14 10:09
AU&MU丨质感在线
2025-12-14 10:08
一眼沦陷的惊艳
2025-12-14 10:06
今天见了位工厂老
2025-12-14 10:05
60|一分钟拍完!
2025-12-14 10:04
离散制造的四类计
2025-12-14 10:02
开启加班模式……
2025-12-14 10:00
每天都要上班的代
2025-12-14 09:59
花小钱办大事!工
2025-12-14 09:58