



(1)标题:
一种用于肥胖相关肿瘤免疫治疗及术后伤口修复的多功能水凝胶
A multifunctional hydrogel for obesity-associated tumor immunotherapy and postsurgical wound healing promotion
(2)研究亮点:
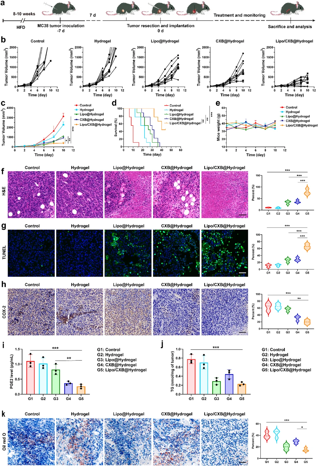
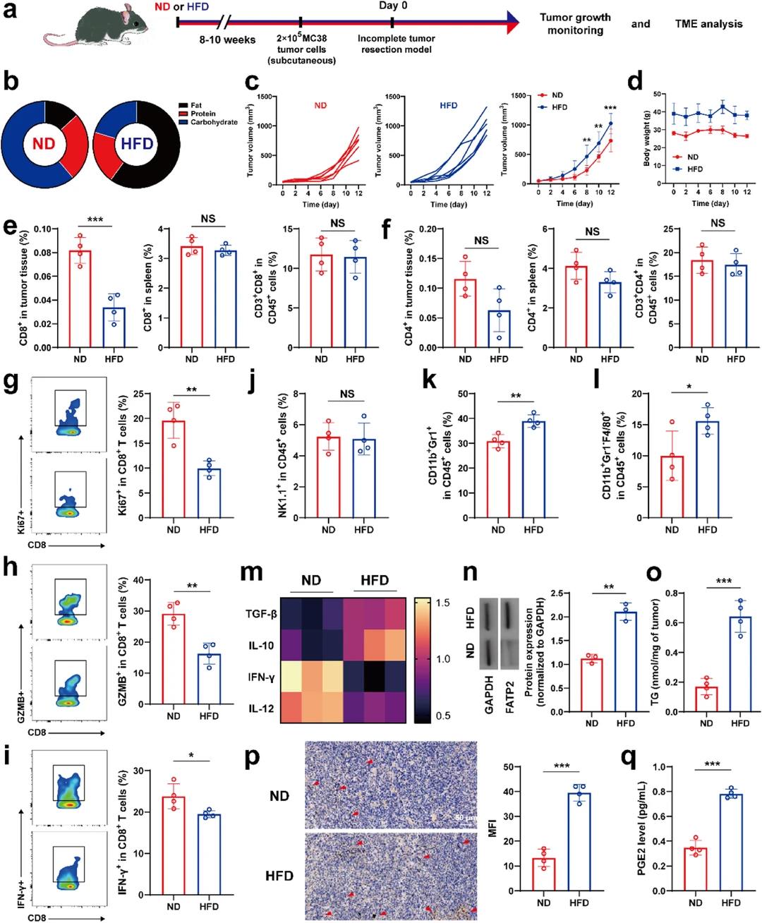
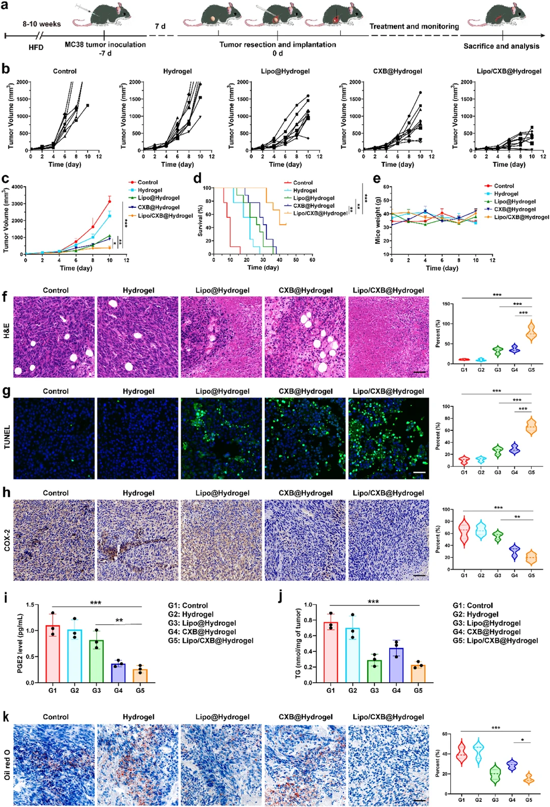
本文设计了一种基于氧化透明质酸与多巴胺交联、负载脂代谢调节剂Lipofermata和塞来昔布的ROS响应型水凝胶,通过协同调控肿瘤微环境中的脂质代谢与炎症反应,有效改善肥胖背景下术后免疫抑制状态,促进细胞毒性T细胞浸润与功能激活,同时实现伤口闭合与组织再生。
(3)创新点:
首次将脂代谢干预与炎症调控相结合,靶向AA/COX-2/PGE₂信号轴重塑肥胖肿瘤微环境;构建具有自愈合、强黏附和可控降解特性的多动态键交联水凝胶,实现双药协同、局部持续释放,兼顾抗肿瘤免疫增强与创面修复双重功能。
(4)材料在医学领域的应用:
该水凝胶可直接植入肿瘤切除腔,发挥局部免疫调节作用,逆转免疫抑制微环境,提升抗肿瘤免疫力,同时作为生物敷料促进皮肤创面再封闭与愈合,适用于复杂代谢背景下的术后综合管理。
(5)思路延伸:
本策略为代谢异常相关肿瘤的术后干预提供了新范式,未来可拓展至其他代谢紊乱驱动的恶性肿瘤,或结合更多免疫调节因子开发智能响应型复合递送系统,进一步优化免疫重建与组织修复的时空协同性。
#科研 #纳米材料 #水凝胶 #肥胖 #sci #肿瘤 #免疫 #透明质酸 #文献 #线粒体与衰老
一种用于肥胖相关肿瘤免疫治疗及术后伤口修复的多功能水凝胶
A multifunctional hydrogel for obesity-associated tumor immunotherapy and postsurgical wound healing promotion
(2)研究亮点:
本文设计了一种基于氧化透明质酸与多巴胺交联、负载脂代谢调节剂Lipofermata和塞来昔布的ROS响应型水凝胶,通过协同调控肿瘤微环境中的脂质代谢与炎症反应,有效改善肥胖背景下术后免疫抑制状态,促进细胞毒性T细胞浸润与功能激活,同时实现伤口闭合与组织再生。
(3)创新点:
首次将脂代谢干预与炎症调控相结合,靶向AA/COX-2/PGE₂信号轴重塑肥胖肿瘤微环境;构建具有自愈合、强黏附和可控降解特性的多动态键交联水凝胶,实现双药协同、局部持续释放,兼顾抗肿瘤免疫增强与创面修复双重功能。
(4)材料在医学领域的应用:
该水凝胶可直接植入肿瘤切除腔,发挥局部免疫调节作用,逆转免疫抑制微环境,提升抗肿瘤免疫力,同时作为生物敷料促进皮肤创面再封闭与愈合,适用于复杂代谢背景下的术后综合管理。
(5)思路延伸:
本策略为代谢异常相关肿瘤的术后干预提供了新范式,未来可拓展至其他代谢紊乱驱动的恶性肿瘤,或结合更多免疫调节因子开发智能响应型复合递送系统,进一步优化免疫重建与组织修复的时空协同性。
#科研 #纳米材料 #水凝胶 #肥胖 #sci #肿瘤 #免疫 #透明质酸 #文献 #线粒体与衰老
