



皮肤启发的光治疗冷冻胶通过协调机械转导和免疫调节,改善感染的伤口愈合【可定制类似思路与材料】
Skin-inspired phototherapeutic cryogel ameliorates infected wound healing by orchestrating mechanotransduction and immunomodulation
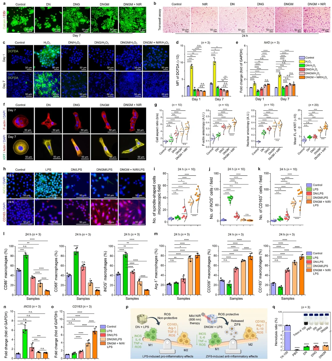
本文设计了一种受皮肤表皮启发的DNA/明胶甲基丙烯酰基质复合冷冻凝胶,结合MXene与金属有机框架材料,实现近红外响应、抗菌、免疫调节与力学信号传导协同作用,有效促进组织再生。
创新点:
首次将DNA生物活性材料与光热MOF-修饰二维MXene结合,构建具有皮肤ECM仿生结构和动态交联网络的软性冷冻凝胶,兼具光热杀菌、Zn²⁺缓释、抗氧化及免疫调控多重功能。
材料在医学领域的应用:
该材料可用于复杂感染性创面管理,通过光热刺激调控炎症微环境,促进血管生成、表皮重建与毛囊再生,支持无瘢痕修复。
思路延伸:
此策略为开发智能响应型生物活性支架提供了新路径,未来可拓展至其他组织再生领域,如神经接口或软骨修复,强调微环境精准调控。
#科研 #纳米材料 #水凝胶 #皮肤 #水凝胶 #伤口 #感染 #冷凝胶
Skin-inspired phototherapeutic cryogel ameliorates infected wound healing by orchestrating mechanotransduction and immunomodulation
本文设计了一种受皮肤表皮启发的DNA/明胶甲基丙烯酰基质复合冷冻凝胶,结合MXene与金属有机框架材料,实现近红外响应、抗菌、免疫调节与力学信号传导协同作用,有效促进组织再生。
创新点:
首次将DNA生物活性材料与光热MOF-修饰二维MXene结合,构建具有皮肤ECM仿生结构和动态交联网络的软性冷冻凝胶,兼具光热杀菌、Zn²⁺缓释、抗氧化及免疫调控多重功能。
材料在医学领域的应用:
该材料可用于复杂感染性创面管理,通过光热刺激调控炎症微环境,促进血管生成、表皮重建与毛囊再生,支持无瘢痕修复。
思路延伸:
此策略为开发智能响应型生物活性支架提供了新路径,未来可拓展至其他组织再生领域,如神经接口或软骨修复,强调微环境精准调控。
#科研 #纳米材料 #水凝胶 #皮肤 #水凝胶 #伤口 #感染 #冷凝胶
