
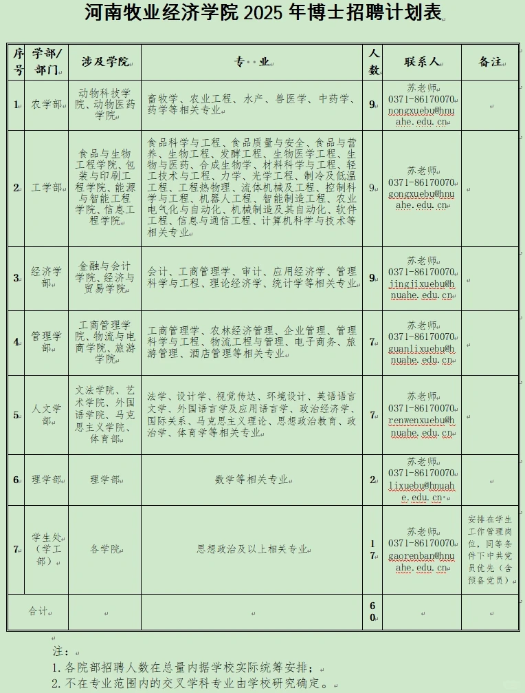
河南牧业经济学院2025年公开招聘博士60人公
作者:本站编辑
2025-12-01 23:35:17
7
