





上海差不多的门窗工厂都转了一圈,和全屋定制工厂不太一样,门窗工厂因为市政府产业规划,门窗加工厂地址非常扎堆。
博主本次去的青浦门窗工业园区内,包括型材厂家、门窗厂家等扎堆,业主选择比较多。按理说都是门窗工厂,价格应该很抗打。事实证明,青浦园区门窗工厂定价和宝山门窗园区的工厂定价非常相似,工厂价格甚至比门店的价格还要贵。
建材市场的门窗商家基本充当了销售和设计师两个角色,生产制作外包给工厂,安装找合作的队伍。工厂的设计师,一般由老板兼职或者销售人员兼职,也有单独请设计师,但水平也很一般。
本次博主青浦探店工厂4家,探店记录分享如下:
工厂18
维盾门窗工厂,一楼门店二楼工厂,未去车间;现场有销售人员,整体价格报价太高,型材维盾五金好博,70系断桥铝合金门窗,780元/㎡。出门遇到了老板娘,说价格还可下降,不过因为基础价报价太高,未继续深入交谈。
工厂19
凤铝门窗工厂,展厅销售人数较多,整体看起来规模还可以,样品相对较多;现场销售接待,可接散单,但价格较高,型材凤铝,70系断桥铝合金门窗780元/㎡,五金德国好博执手,深圳好博五金。
代工厂和散客均做,属于青浦总代理,未去看车间,比门窗门店都要贵一些,但工厂展厅规模相对比较大、比较正规被价格劝退。
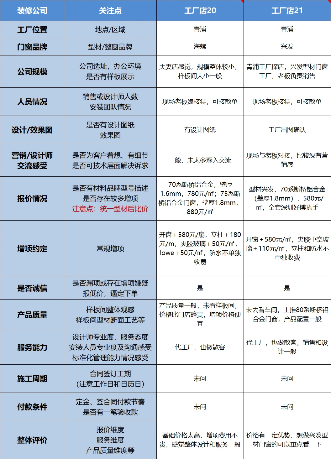
工厂20
海螺门窗,夫妻店感觉,规模整体较小,样板间大小一般,现场老板娘接待,可接散单;价格偏高,70系断桥铝合金,壁厚1.6mm,780元/㎡,75系断桥铝合金门窗,壁厚1.8mm,880元/㎡,被价格劝退,未太多深入交流。
工厂21
型材兴发,70系断桥铝合金(壁厚1.8mm),580元/㎡,全套深圳好博执手;工厂由老板负责销售及生产安装,多代工也接散单,有线上销售。
未去看车间,主推80系断桥铝合金门窗,产品配置中规中矩,价格有一定优势,想做兴发型材门窗的可以重点看一下。
本次青浦门窗工厂探店感受和宝山探店非常相似,工厂店里的销售和服务也差强人意,感觉设计和销售水平还不如建材门店,有一些工厂价格也会很高,所以即使选择最后用门窗工厂店的小伙伴,也要注意货比三家。
以上,供装修的小伙伴参考。
#门窗 #门窗工厂 #门窗定制 #阳台封窗
博主本次去的青浦门窗工业园区内,包括型材厂家、门窗厂家等扎堆,业主选择比较多。按理说都是门窗工厂,价格应该很抗打。事实证明,青浦园区门窗工厂定价和宝山门窗园区的工厂定价非常相似,工厂价格甚至比门店的价格还要贵。
建材市场的门窗商家基本充当了销售和设计师两个角色,生产制作外包给工厂,安装找合作的队伍。工厂的设计师,一般由老板兼职或者销售人员兼职,也有单独请设计师,但水平也很一般。
本次博主青浦探店工厂4家,探店记录分享如下:
工厂18
维盾门窗工厂,一楼门店二楼工厂,未去车间;现场有销售人员,整体价格报价太高,型材维盾五金好博,70系断桥铝合金门窗,780元/㎡。出门遇到了老板娘,说价格还可下降,不过因为基础价报价太高,未继续深入交谈。
工厂19
凤铝门窗工厂,展厅销售人数较多,整体看起来规模还可以,样品相对较多;现场销售接待,可接散单,但价格较高,型材凤铝,70系断桥铝合金门窗780元/㎡,五金德国好博执手,深圳好博五金。
代工厂和散客均做,属于青浦总代理,未去看车间,比门窗门店都要贵一些,但工厂展厅规模相对比较大、比较正规被价格劝退。
工厂20
海螺门窗,夫妻店感觉,规模整体较小,样板间大小一般,现场老板娘接待,可接散单;价格偏高,70系断桥铝合金,壁厚1.6mm,780元/㎡,75系断桥铝合金门窗,壁厚1.8mm,880元/㎡,被价格劝退,未太多深入交流。
工厂21
型材兴发,70系断桥铝合金(壁厚1.8mm),580元/㎡,全套深圳好博执手;工厂由老板负责销售及生产安装,多代工也接散单,有线上销售。
未去看车间,主推80系断桥铝合金门窗,产品配置中规中矩,价格有一定优势,想做兴发型材门窗的可以重点看一下。
本次青浦门窗工厂探店感受和宝山探店非常相似,工厂店里的销售和服务也差强人意,感觉设计和销售水平还不如建材门店,有一些工厂价格也会很高,所以即使选择最后用门窗工厂店的小伙伴,也要注意货比三家。
以上,供装修的小伙伴参考。
#门窗 #门窗工厂 #门窗定制 #阳台封窗
