







上篇笔记说了全屋定制工厂比较乱,是因为辨别难度风险更大,有一些是共享展厅的背包客,没想到这次遇到了一家。
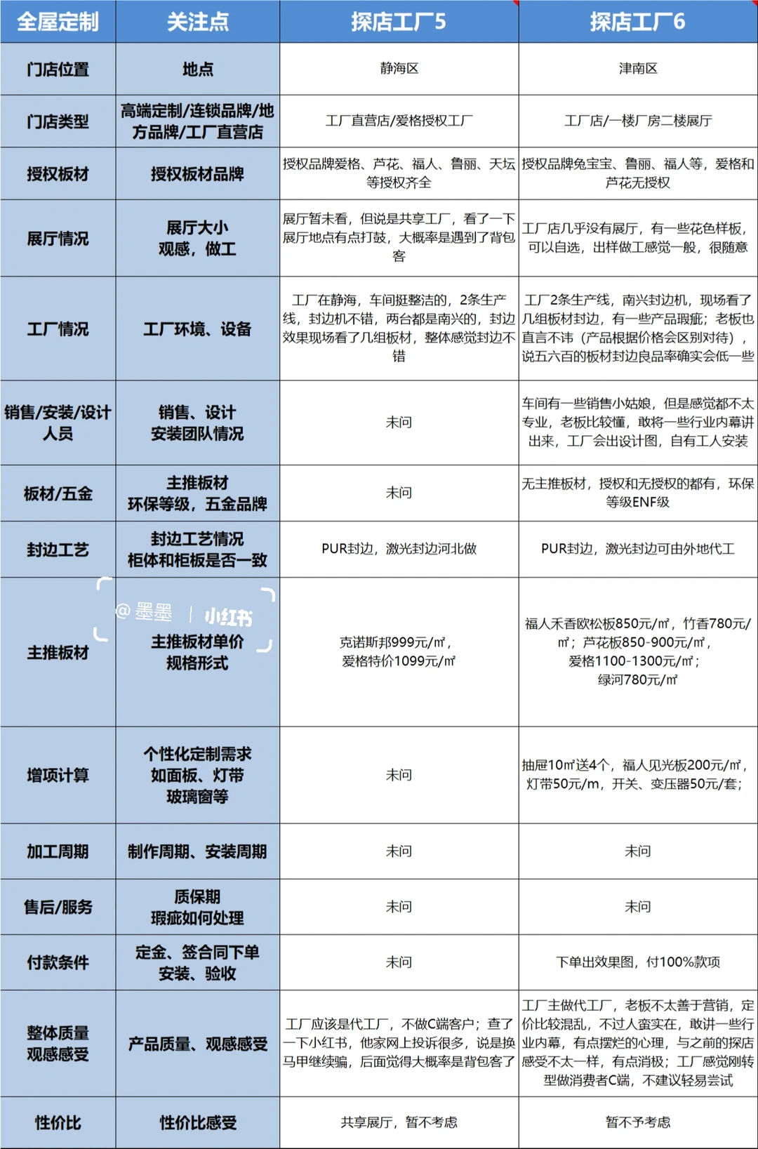
工厂5:
这家工厂是我地图上找的工厂,觉得直接去工厂应该避免背包客,没想到还是踩坑了。探店碰到了“厂长”,“厂长”带我转了一圈工厂,觉得工厂还不错,然后他给我推了一个老板的联系方式。
后面老板要拉群,又说共享展厅,我就放弃了,可能有背包客的嫌疑,果断放弃。
工厂6:
一楼厂房二楼展厅,二楼也谈不上展厅,有一些材料样品和柜子,出样做工感觉一般,很随意。
车间有一些销售小姑娘,但是感觉都不太专业,老板比较懂,敢将一些行业内幕讲出来。工厂2条生产线,南兴封边机,现场看了几组板材封边,有一些产品瑕疵;老板也直言不讳(产品根据价格会区别对待),说五六百的板材封边良品率确实会低一些。
他家价格不算贵,老板有一些摆烂的心理,担心质量和服务跟不上,不考虑了。
工厂7:
一楼厂房二楼展厅,授权品牌福人、芦花(正在办理中)、鲁丽、兔宝宝等,爱格有山东工厂授权。
现场老板接待的,人很年轻,对价格和产品板材很懂行;工厂4-5位设计师,出效果图,6组安装工人师傅。
价格方面:他家主打不增项,灯带、变压器、开关、玻璃门、拉手抽屉等都不收费。
福人880元/㎡,芦花芦之美850元/㎡,鲁丽720元/㎡,新港790元/㎡。
另外,他家可以预留10%尾款,这是看了差不多近20家店就他家敢留尾款。整体感受不错,对他家意向蛮大,不过回来搜一下客诉服务的真实评价。
工厂8:
前展厅后工厂,工厂出样比较少,主要以工厂为卖点,工厂环境还不错,车间2条生产线,其中一条激光封边机;封边工艺看了打包的成品,感觉做工还可以,但有一部分有瑕疵。
主推华fu立板材,ENF环保等级,五金欧诺斯3段力,升级百隆需加钱。
华富立板材899元/㎡,芦花板950元/㎡。价格略高一些,产品质量一般,不作为重点考虑。
本次看的工厂7性价比确实还可以,准备搜一下他家客诉、服务啥的怎么样,如果没问题就可以定了。
如果家里准备做一些灯带、玻璃门和抽屉的小伙伴可以冲,算下来会比较划算。
#爱格板 #全屋定制工厂 #定制家具 #全屋定制
工厂5:
这家工厂是我地图上找的工厂,觉得直接去工厂应该避免背包客,没想到还是踩坑了。探店碰到了“厂长”,“厂长”带我转了一圈工厂,觉得工厂还不错,然后他给我推了一个老板的联系方式。
后面老板要拉群,又说共享展厅,我就放弃了,可能有背包客的嫌疑,果断放弃。
工厂6:
一楼厂房二楼展厅,二楼也谈不上展厅,有一些材料样品和柜子,出样做工感觉一般,很随意。
车间有一些销售小姑娘,但是感觉都不太专业,老板比较懂,敢将一些行业内幕讲出来。工厂2条生产线,南兴封边机,现场看了几组板材封边,有一些产品瑕疵;老板也直言不讳(产品根据价格会区别对待),说五六百的板材封边良品率确实会低一些。
他家价格不算贵,老板有一些摆烂的心理,担心质量和服务跟不上,不考虑了。
工厂7:
一楼厂房二楼展厅,授权品牌福人、芦花(正在办理中)、鲁丽、兔宝宝等,爱格有山东工厂授权。
现场老板接待的,人很年轻,对价格和产品板材很懂行;工厂4-5位设计师,出效果图,6组安装工人师傅。
价格方面:他家主打不增项,灯带、变压器、开关、玻璃门、拉手抽屉等都不收费。
福人880元/㎡,芦花芦之美850元/㎡,鲁丽720元/㎡,新港790元/㎡。
另外,他家可以预留10%尾款,这是看了差不多近20家店就他家敢留尾款。整体感受不错,对他家意向蛮大,不过回来搜一下客诉服务的真实评价。
工厂8:
前展厅后工厂,工厂出样比较少,主要以工厂为卖点,工厂环境还不错,车间2条生产线,其中一条激光封边机;封边工艺看了打包的成品,感觉做工还可以,但有一部分有瑕疵。
主推华fu立板材,ENF环保等级,五金欧诺斯3段力,升级百隆需加钱。
华富立板材899元/㎡,芦花板950元/㎡。价格略高一些,产品质量一般,不作为重点考虑。
本次看的工厂7性价比确实还可以,准备搜一下他家客诉、服务啥的怎么样,如果没问题就可以定了。
如果家里准备做一些灯带、玻璃门和抽屉的小伙伴可以冲,算下来会比较划算。
#爱格板 #全屋定制工厂 #定制家具 #全屋定制
