发布信息
登陆/注册
搜索
搜索
导航
首页
产品供应
产品求购
企业库
酒业展会
行业资讯
认证会员
站内搜索
行业企业
当前位置:
首页
行业企业
正文
高标准农田技术投标方案?
作者:本站编辑
2025-12-01 19:14:21
11
高标准农田技术投标方案?
目录
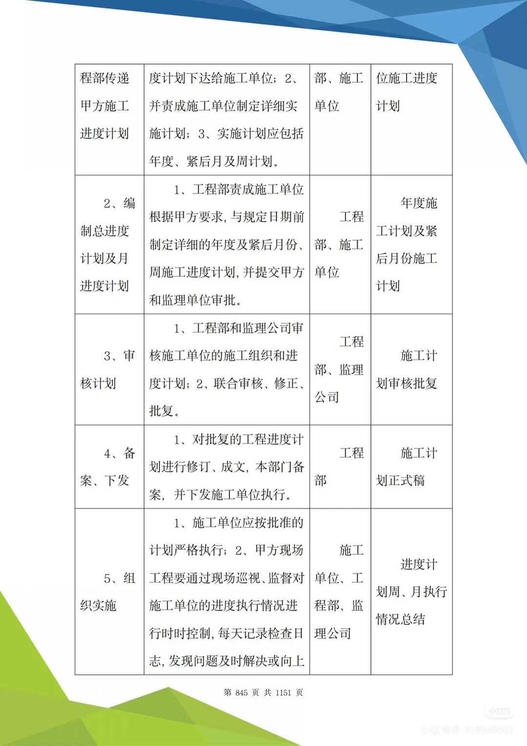
第一章施工方案与技术措施
第二章重质量管理体系与措施
第三章施工安全保障措施计划
第四章文明施工措施计划
第五章平面布置
第六章施工场地治安保卫管理计划
第七章施工环保措施计划
第八章资源配备
#科技农业创新农业
#标书
#投标
#中标
#农业新质生产力
#有机农业种植
#园林绿化养护
#农田技术方案
#农业政策学
#农业
模板来源
@跟着花姐学写标书(分享精选投标方案)
下一篇:
海外社媒代管理过的类目:轻轻松松列了27个
上一篇:
六安新房开荒!这才是“开荒保洁”该有的样
相关内容
查看全部
一线师傅的“神改
2026-03-25 18:27
职场对谈|文化遗
2026-03-25 18:15
住建部:建设行业
2026-03-25 18:12
科技成果加速驶向
2026-03-25 18:11
桥梁钢结构生产线
2026-03-25 18:11
全国首条年产2000
2026-03-25 15:18
载誉前行 | 星源
2026-03-25 14:54
空气清新机行业,
2026-03-25 14:53
【高义包装】2026
2026-03-25 14:51
【行业资讯】松江
2026-03-25 14:50