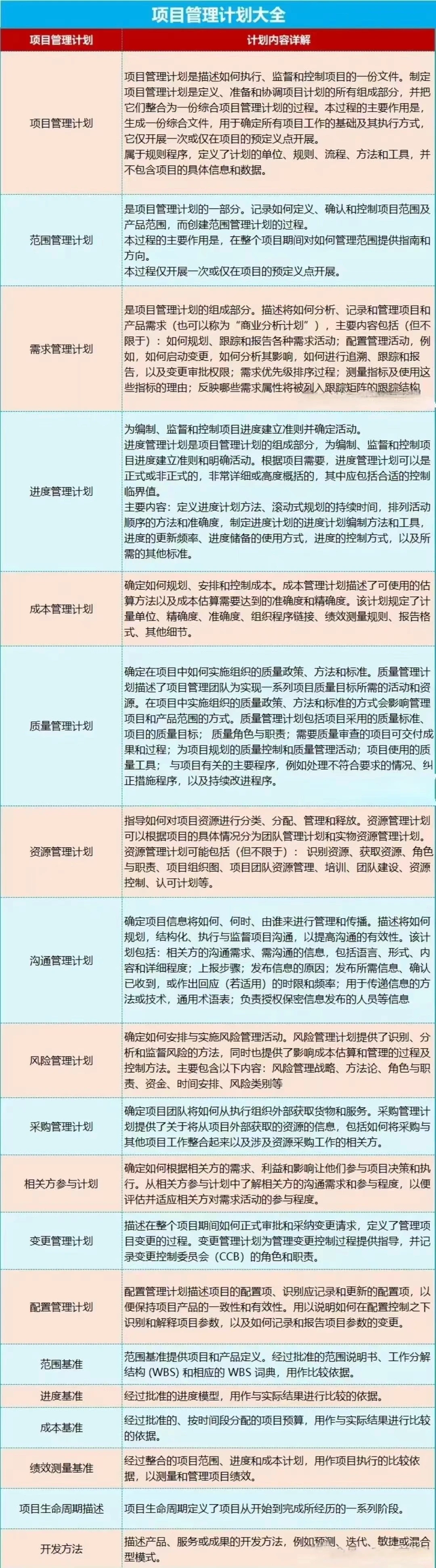
![一表掌握项目全过程管理计划大全[强]](https://img.bim99.cn/hdd/hdd1/img/55/2025-12-01/55_875f7962b0cf76631073185edba77839.webp)
一表掌握项目全过程管理计划大全[强]
作者:本站编辑
2025-12-01 19:05:57
10
一表掌握项目全过程管理计划大全[强]
- 下一篇: 水泵出口印尼
- 上一篇: UM??可再生能源硕士?当天递交当天下?
