发布信息
登陆/注册
搜索
搜索
导航
首页
产品供应
产品求购
企业库
酒业展会
行业资讯
认证会员
站内搜索
行业企业
当前位置:
首页
行业企业
正文
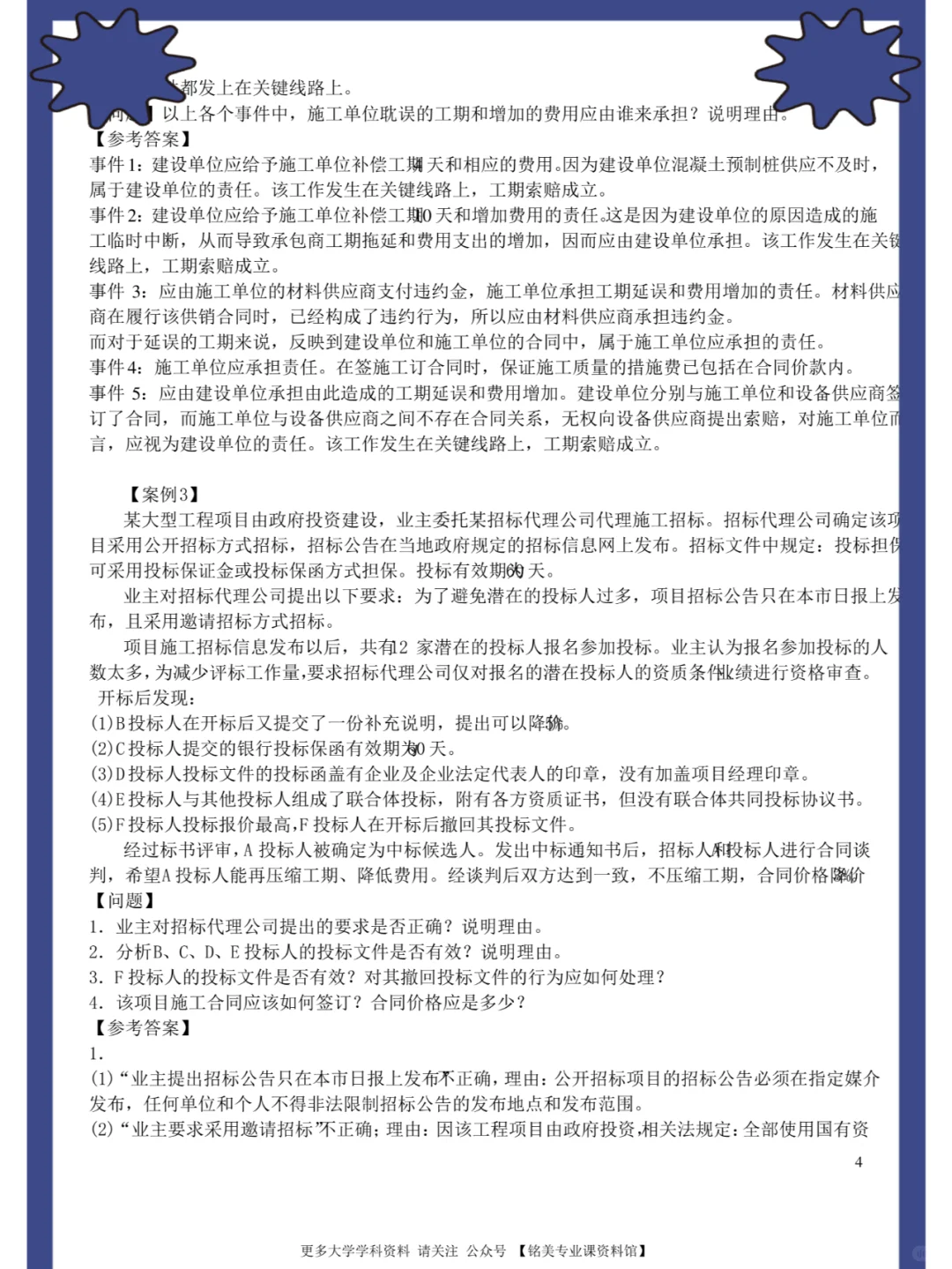
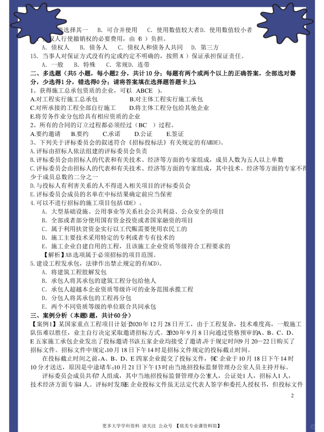
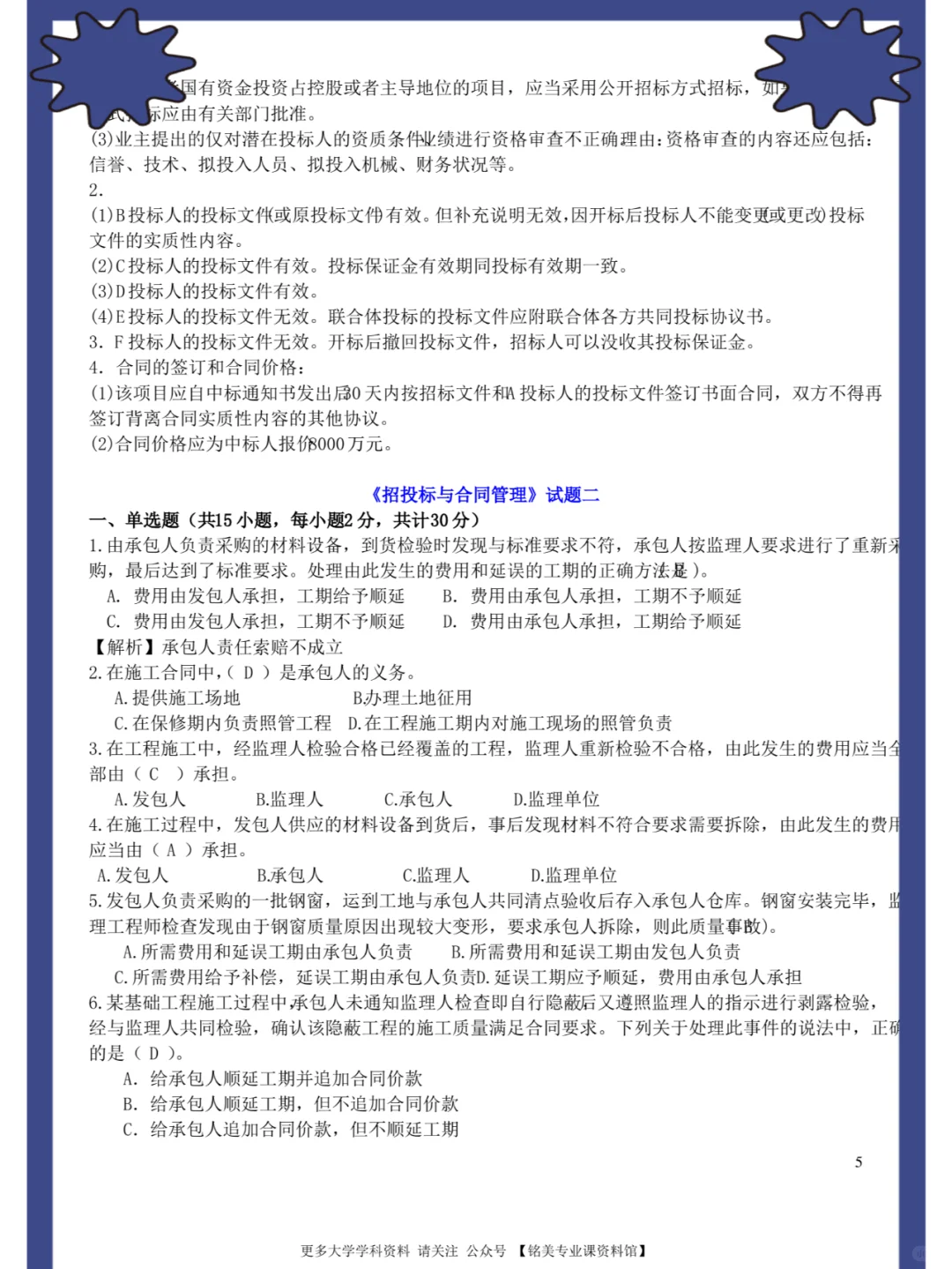
工程招投标与合同管理,名释+知识点+题库
作者:本站编辑
2025-12-01 19:01:06
7
工程招投标与合同管理,名释+知识点+题库
#工程招投标与合同管理
下一篇:
每天一条供应链「蔬菜」?
上一篇:
国际清洁能源日|有关可再生能源的7件趣事
相关内容
查看全部
一线师傅的“神改
2026-03-25 18:27
职场对谈|文化遗
2026-03-25 18:15
住建部:建设行业
2026-03-25 18:12
科技成果加速驶向
2026-03-25 18:11
桥梁钢结构生产线
2026-03-25 18:11
全国首条年产2000
2026-03-25 15:18
载誉前行 | 星源
2026-03-25 14:54
空气清新机行业,
2026-03-25 14:53
【高义包装】2026
2026-03-25 14:51
【行业资讯】松江
2026-03-25 14:50