发布信息
登陆/注册
搜索
搜索
导航
首页
产品供应
产品求购
企业库
酒业展会
行业资讯
认证会员
站内搜索
行业企业
当前位置:
首页
行业企业
正文
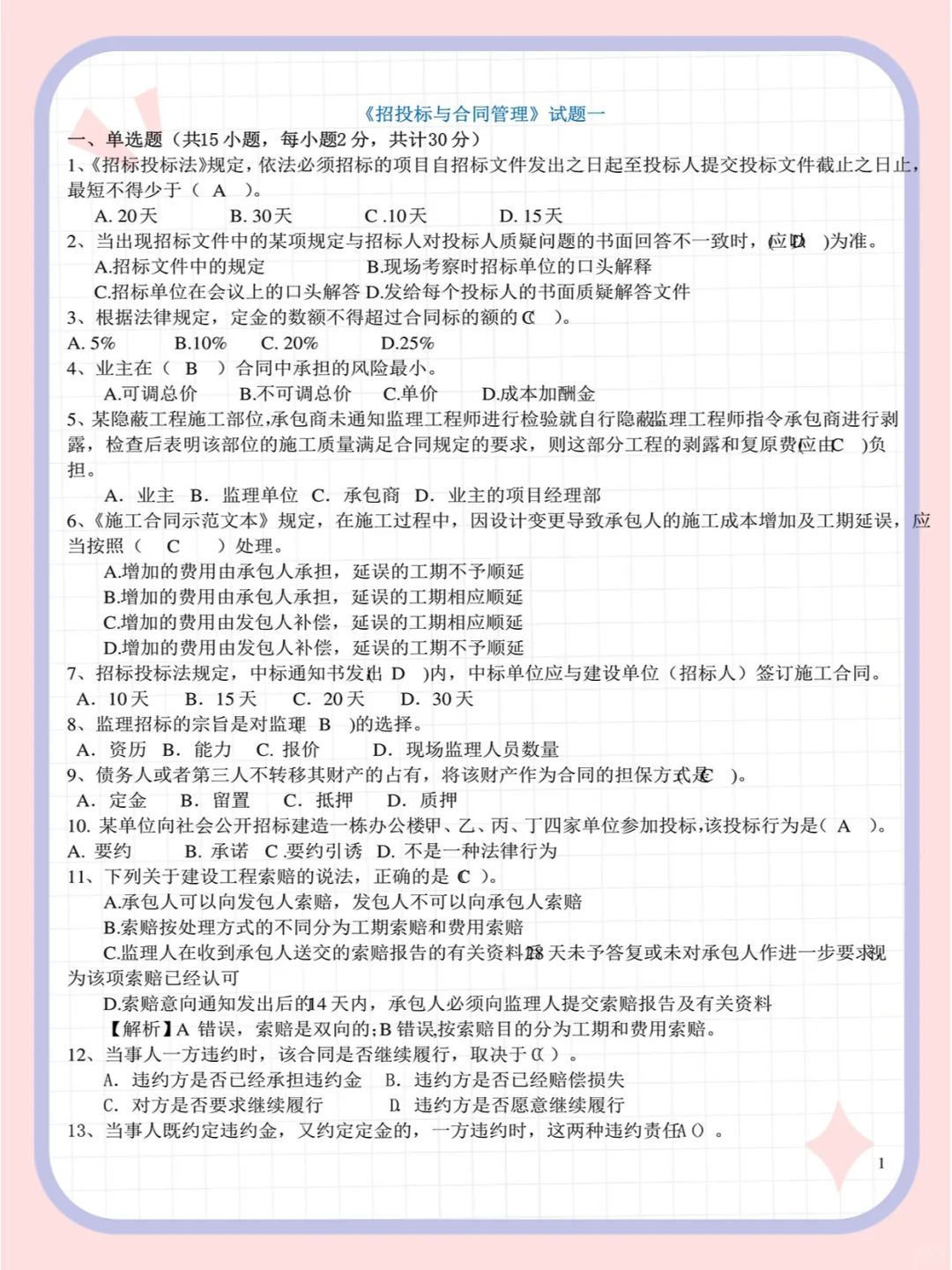
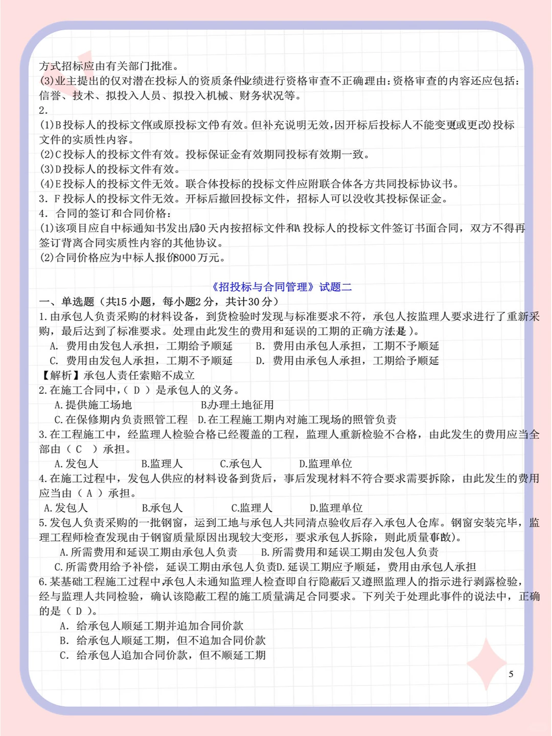
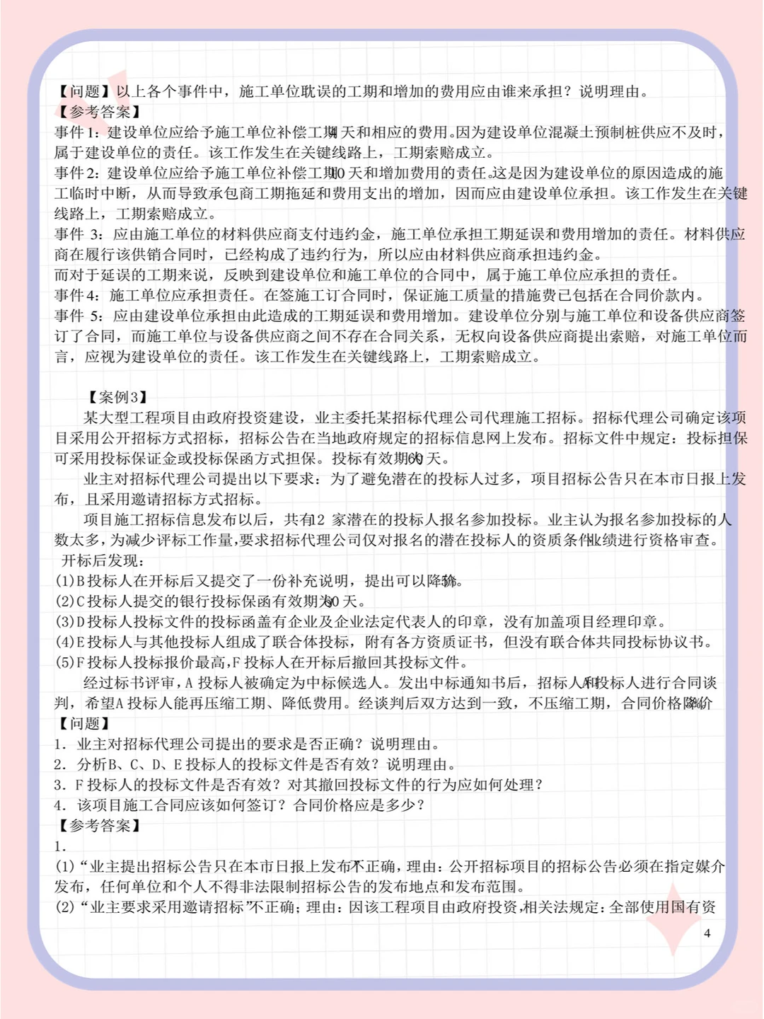
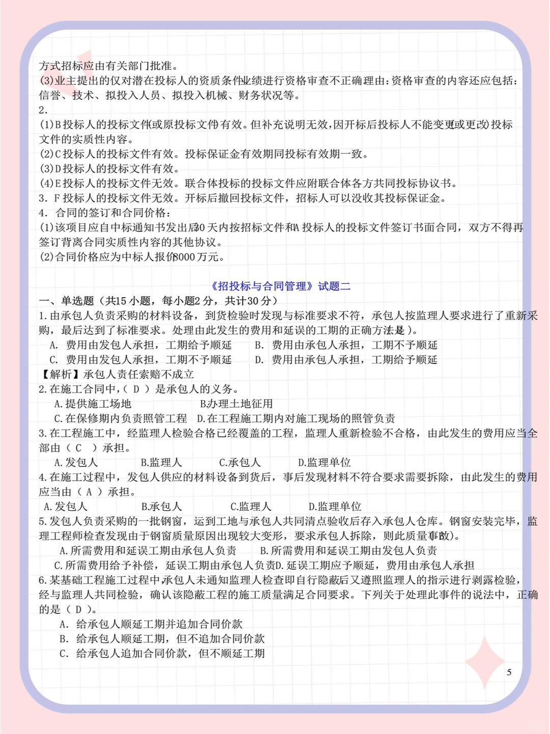
《工程招投标与合同管理》 试题试卷及答案
作者:本站编辑
2025-12-01 18:27:47
7
《工程招投标与合同管理》 试题试卷及答案
#工程招投标与合同管理
#工程招投标与合同管理ppt
#工程招投标及合同管理试题
#工程合同管理与招投标
#工程招投标及合同管理期末
下一篇:
在大理发现了一家巨有性价比的山景咖啡厅
上一篇:
重庆专业人均95后除醛团队 拒绝甲醛焦虑!
相关内容
查看全部
半山单元GS140406
2026-01-19 19:07
招标公告 | 通用
2026-01-19 18:02
中国招标投标公共
2026-01-19 18:00
南通一国企招标平
2026-01-19 17:59
招标公告 | 国网
2026-01-19 17:59
四平昊融银业有限
2026-01-19 17:57
中国华电集团物资
2026-01-19 17:54
招标|河北乐寿鸭
2026-01-19 17:53
中国电信吉林公司
2026-01-19 17:52
沈阳公司 2026年
2026-01-19 17:49