发布信息
登陆/注册
搜索
搜索
导航
首页
产品供应
产品求购
企业库
酒业展会
行业资讯
认证会员
站内搜索
行业企业
当前位置:
首页
行业企业
正文
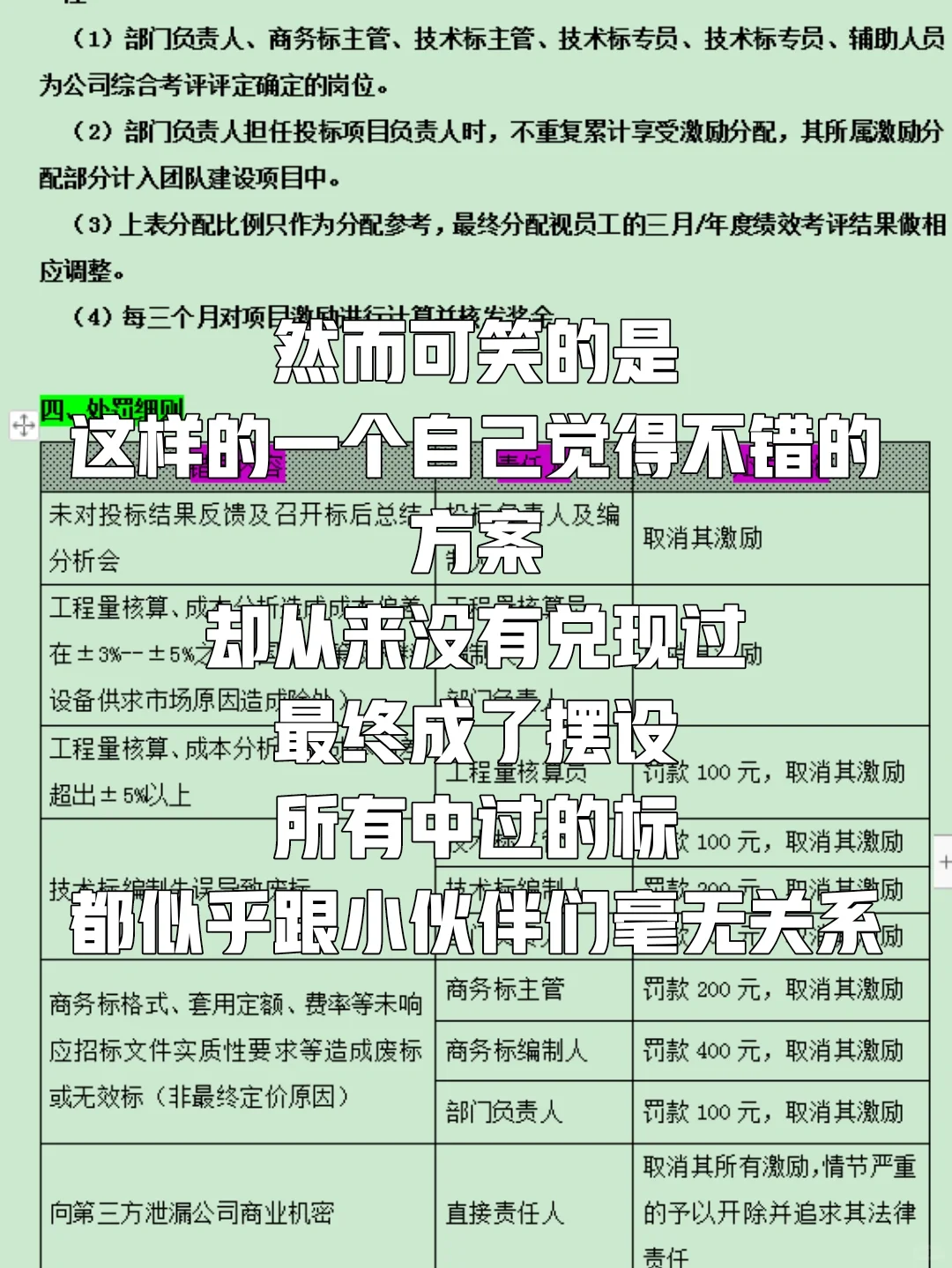
以前在乙方投标时的管理流程 中标提成分配
作者:本站编辑
2025-12-01 16:27:03
8
以前在乙方投标时的管理流程 中标提成分配
#造价
#施工
#投标
#招标
#
下一篇:
装修、家居建材、五金人破圈2025?
上一篇:
全南京总价最便宜的水泥黄沙
相关内容
查看全部
茅台上市25年首现
2026-04-17 18:20
JYT-1000LC 咖啡
2026-04-17 18:15
行业标杆!武钢有
2026-04-17 18:13
世界500强企业考
2026-04-17 18:11
120家!2026年度SM
2026-04-17 18:09
翁牛特旗应急管理
2026-04-17 18:04
近期化工行业安全
2026-04-17 18:03
会议丨共谋行业协
2026-04-17 18:03
为什么越来越多中
2026-04-17 18:02
2026年4月16日陕
2026-04-17 18:01