发布信息
登陆/注册
搜索
搜索
导航
首页
产品供应
产品求购
企业库
酒业展会
行业资讯
认证会员
站内搜索
行业企业
当前位置:
首页
行业企业
正文
每天学习一个行业:光伏
作者:本站编辑
2025-12-01 16:16:50
11
每天学习一个行业:光伏
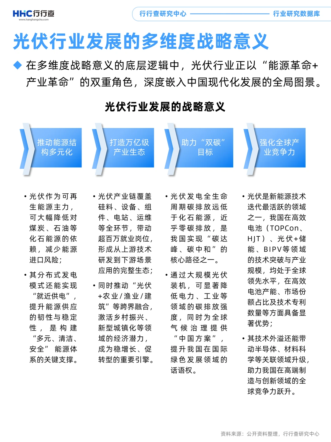
光伏是清洁能源核心?,意义兼具生态、战略与产业价值!它依托太阳能发电,零排放减碳,守护蓝天净土?;摆脱化石能源依赖,筑牢国家能源安全屏障?。
带动光伏组件、储能等全产业链升级,推动技术创新迭代⚙️;“光伏 +” 模式灵活适配,从沙漠电站到屋顶光伏,从农光互补到城市基建,高效利用空间资源。
既助力 “双碳” 目标落地,又为产业转型、民生改善注入绿色动能✨,成为能源转型与高质量发展的关键支撑。
#行业研究
#行业
#财经
#光伏
#光伏行业发展
#电力
#光伏发电
#新能源
#可再生能源
#可再生能源发电
下一篇:
哇!好多人的耕植好伙伴!
上一篇:
?被问了100遍的门窗选购细节❗❗❗
相关内容
查看全部
行业标杆!武钢有
2026-04-17 18:13
世界500强企业考
2026-04-17 18:11
120家!2026年度SM
2026-04-17 18:09
翁牛特旗应急管理
2026-04-17 18:04
近期化工行业安全
2026-04-17 18:03
会议丨共谋行业协
2026-04-17 18:03
为什么越来越多中
2026-04-17 18:02
2026年4月16日陕
2026-04-17 18:01
【行业资讯】2026
2026-04-17 17:59
云端共研|长沙婚
2026-04-17 17:59