














1️⃣区分招标方式与非招标方式(图5)
招标方式:公开招标、邀请招标。
非招标方式:竞争性谈判、单一来源、询价、竞争性磋商、框架协议。
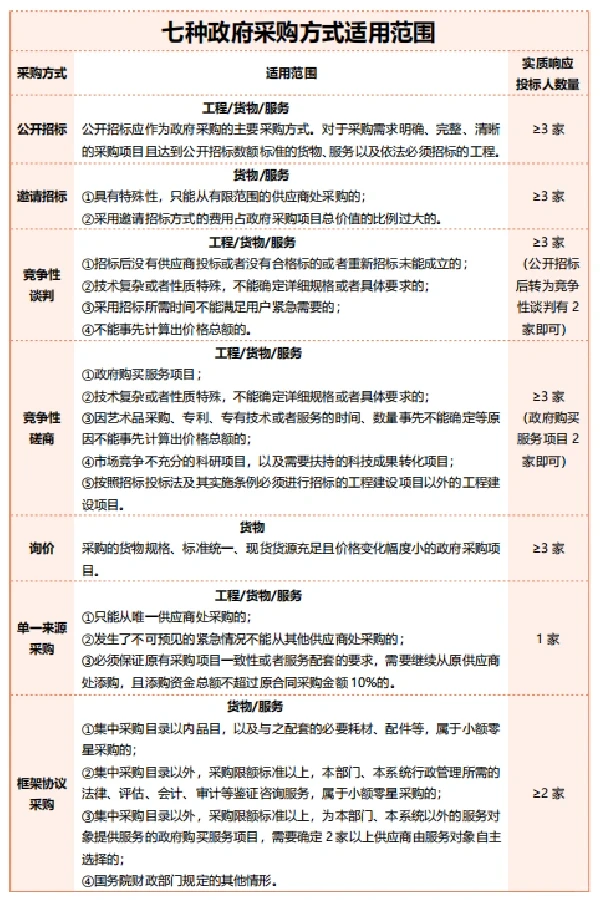
2️⃣七种采购方式适用范围(图6)
①公开招标:工程/货物/服务
公开招标应作为政府采购的主要采购方式。对于采购需求明确、完整、清晰的采购项目且达到公开招标数额标准的货物、服务以及依法必须招标的工程。
②邀请招标:货物/服务
具有特殊性,只能从有限范围的供应商处采购的;
采用邀请招标方式的费用占政府采购项目总价值的比例过大的。
③竞争性谈判:工程/货物/服务
招标后没有供应商投标或者没有合格标的或者重新招标未能成立的;
技术复杂或者性质特殊,不能确定详细规格或者具体要求的;
采用招标所需时间不能满足用户紧急需要的;
④竞争性磋商:工程/货物/服务
政府购买服务项目;
技术复杂或者性质特殊,不能确定详细规格或者具体要求的;
因艺术品采购、专利、专有技术或者服务的时间、数量事先不能确定等原因不能事先计算出价格总额的;
市场竞争不充分的科研项目,以及需要扶持的科技成果转化项目;
⑤询价:货物
采购的货物规格、标准统一、现货货源充足且价格变化幅度小的政府采购项目。
⑥单一来源采购:工程/货物/服务
只能从唯一供应商处采购的;
发生了不可预见的紧急情况不能从其他供应商处采购;
必须保证原有采购项目一致性或者服务配套的要求,需要继续从原供应商处添购,且添购资金总额不超过原合同采购金额10%的。
⑦框架协议采购: 货物/服务
集中采购目录以内品目,以及与之配套的必要耗材、配件等,属于小额零星采购的;
集中采购目录以外,采购限额标准以上,本部门、本系统行政管理所需的法律、评估、会计、审计等鉴证咨询服务,属于小额零星采购的;
集中采购目录以外,采购限额标准以上,为本部门、本系统以外的服务对象提供服务的政府购买服务项目,需要确定2家以上供应商由服务对象自主选择的。
3️⃣各采购方式之间的区分(图7)
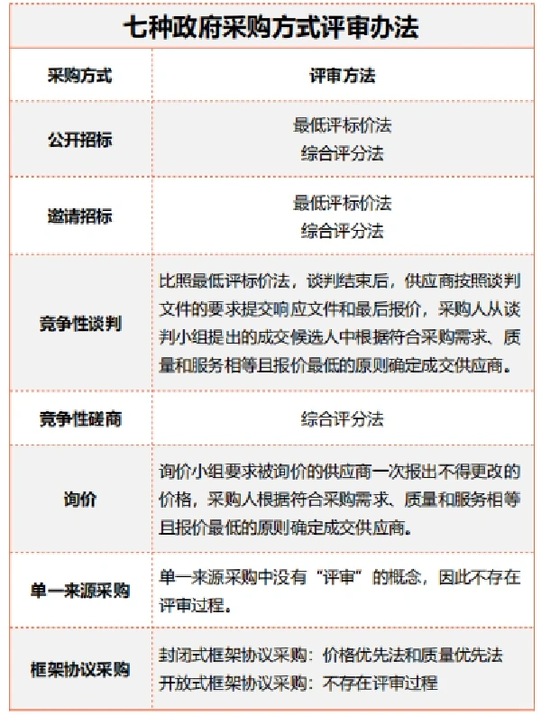
4️⃣七种政府采购方式评审办法(图8)
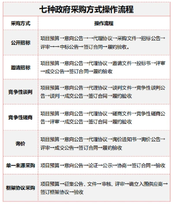
5️⃣七种政府采购方式操作流程(图9)
6️⃣七种采购方式操作流程图(图10-15)
#招标投标 #投标人的日常 #投标书制作 #招标与投标 #投标方案 #投标人 #投标文件代写 #投标流程 #招投标知识分享
招标方式:公开招标、邀请招标。
非招标方式:竞争性谈判、单一来源、询价、竞争性磋商、框架协议。
2️⃣七种采购方式适用范围(图6)
①公开招标:工程/货物/服务
公开招标应作为政府采购的主要采购方式。对于采购需求明确、完整、清晰的采购项目且达到公开招标数额标准的货物、服务以及依法必须招标的工程。
②邀请招标:货物/服务
具有特殊性,只能从有限范围的供应商处采购的;
采用邀请招标方式的费用占政府采购项目总价值的比例过大的。
③竞争性谈判:工程/货物/服务
招标后没有供应商投标或者没有合格标的或者重新招标未能成立的;
技术复杂或者性质特殊,不能确定详细规格或者具体要求的;
采用招标所需时间不能满足用户紧急需要的;
④竞争性磋商:工程/货物/服务
政府购买服务项目;
技术复杂或者性质特殊,不能确定详细规格或者具体要求的;
因艺术品采购、专利、专有技术或者服务的时间、数量事先不能确定等原因不能事先计算出价格总额的;
市场竞争不充分的科研项目,以及需要扶持的科技成果转化项目;
⑤询价:货物
采购的货物规格、标准统一、现货货源充足且价格变化幅度小的政府采购项目。
⑥单一来源采购:工程/货物/服务
只能从唯一供应商处采购的;
发生了不可预见的紧急情况不能从其他供应商处采购;
必须保证原有采购项目一致性或者服务配套的要求,需要继续从原供应商处添购,且添购资金总额不超过原合同采购金额10%的。
⑦框架协议采购: 货物/服务
集中采购目录以内品目,以及与之配套的必要耗材、配件等,属于小额零星采购的;
集中采购目录以外,采购限额标准以上,本部门、本系统行政管理所需的法律、评估、会计、审计等鉴证咨询服务,属于小额零星采购的;
集中采购目录以外,采购限额标准以上,为本部门、本系统以外的服务对象提供服务的政府购买服务项目,需要确定2家以上供应商由服务对象自主选择的。
3️⃣各采购方式之间的区分(图7)
4️⃣七种政府采购方式评审办法(图8)
5️⃣七种政府采购方式操作流程(图9)
6️⃣七种采购方式操作流程图(图10-15)
#招标投标 #投标人的日常 #投标书制作 #招标与投标 #投标方案 #投标人 #投标文件代写 #投标流程 #招投标知识分享
