发布信息
登陆/注册
搜索
搜索
导航
首页
产品供应
产品求购
企业库
酒业展会
行业资讯
认证会员
站内搜索
行业企业
当前位置:
首页
行业企业
正文
招标后审
作者:本站编辑
2025-12-01 14:52:45
8
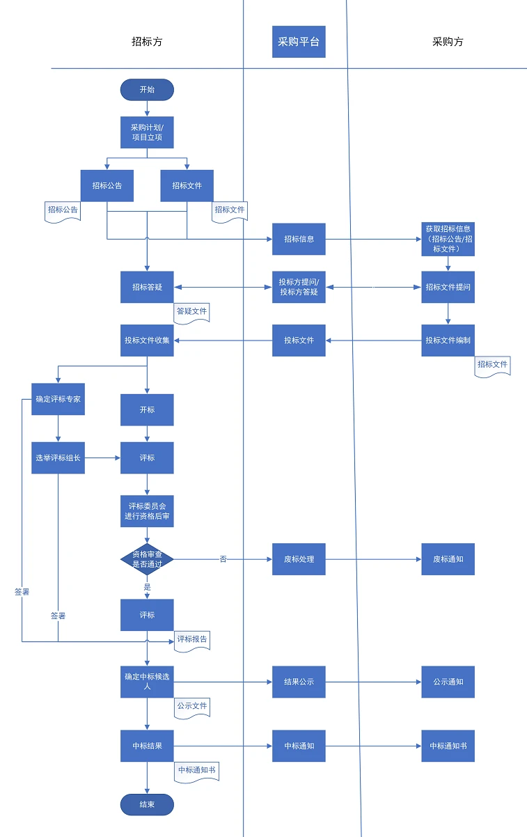
招标后审
#项目管理那些事儿
招标采购业务流程
下一篇:
环境保护与资源利用的平衡之道
上一篇:
联网通信技术及应用第三章手写笔记
相关内容
查看全部
【已投企业】《国
2026-03-21 17:37
广州企业注册香港
2026-03-21 17:34
【92页PPT】大型
2026-03-21 17:34
[重磅消息]2026中
2026-03-21 17:32
分享|又是硝化爆
2026-03-21 17:31
专访丨聚仁新材杨
2026-03-21 17:30
俄罗斯公司注册适
2026-03-21 17:29
博生吉医药荣膺20
2026-03-21 17:27
企业参访|商帅商
2026-03-21 17:24
当欠薪逐渐成为很
2026-03-21 17:23