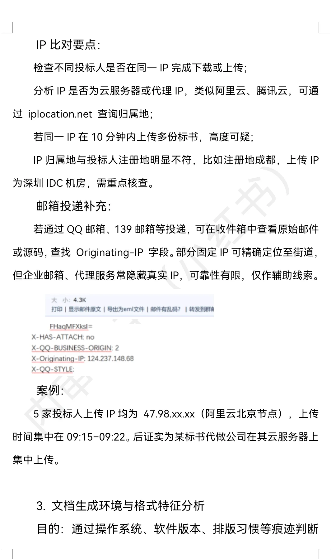
发布信息
登陆/注册
搜索
搜索
导航
首页
产品供应
产品求购
企业库
酒业展会
行业资讯
认证会员
站内搜索
行业企业
当前位置:
首页
行业企业
正文
浅谈招投标疑似串标、围标的审查方法
作者:本站编辑
2025-12-01 14:37:23
12
浅谈招投标疑似串标、围标的审查方法
本文旨在通过技术手段与逻辑推理识别高度可疑的围标、串标线索。需特别强调:异常 ≠ 违法 ≠ 直接证据。所有结论必须结合工商关联、人员交叉、资金往来等多维证据链综合判断,不得仅凭单一元数据雷同或格式一致直接认定串标、围标。不同主体对疑似问题的定性标准有差异,国企依《招标投标法》可对特定指标直接废标;民企则更依赖管理层风险偏好,激进的管理者可对疑似线索上纲上线,稳健管理者则需闭环证据方可定性。
#内部控制与风险管理
#审计日记
#内审
#内部审计
#审计实习
#内审内控
#内审干货
#国企内审
#内部审计
下一篇:
李小璐说下一个风口,私域服装
上一篇:
?黑科技来袭!
相关内容
查看全部
大兴区旅游行业协
2026-03-21 12:56
国家级认可!云南
2026-03-21 12:55
日杂料破碎分选生
2026-03-21 12:52
4300升全不锈钢粉
2026-03-21 12:46
耐酸砖第三条生产
2026-03-21 12:46
卡迪那/多力多滋
2026-03-21 12:35
2026年全球稀有金
2026-03-21 12:26
高速封尾灌装生产
2026-03-21 12:22
医疗行业中的天花
2026-03-21 12:19
2026年中国工业网
2026-03-21 12:19