发布信息
登陆/注册
搜索
搜索
导航
首页
产品供应
产品求购
企业库
酒业展会
行业资讯
认证会员
站内搜索
行业企业
当前位置:
首页
行业企业
正文
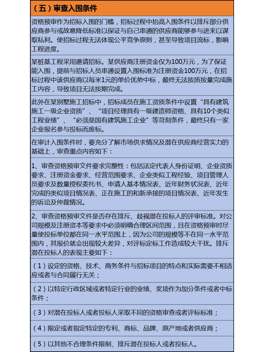
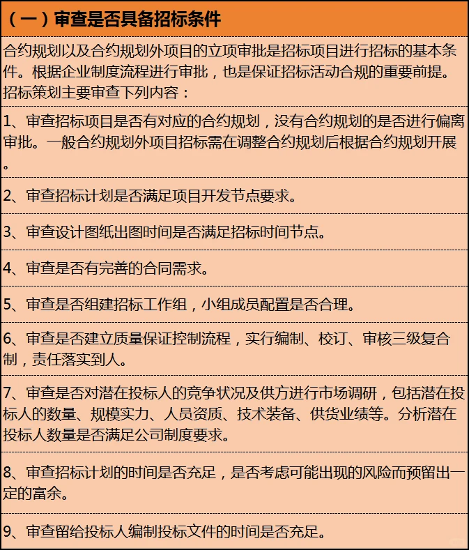
招标采购全过程审计 · 之三:审招标策划
作者:本站编辑
2025-12-01 14:03:47
6
招标采购全过程审计 · 之三:审招标策划
招标采购全过程审计 · 之三:审招标策划
#招标采购全过程审计
#审招标策划
#招标采购
#全过程审计
#审计
下一篇:
南网行测复习的技巧和蒙题方法
上一篇:
我貌似成功了?大专学历在出租屋开网店
相关内容
查看全部
【公开招标】2025
2026-01-07 06:22
国网安徽电力2025
2026-01-07 06:04
河南钢铁缔澄污水
2026-01-07 06:03
河南钢铁周口钢铁
2026-01-07 06:01
2026 年 1 月 1
2026-01-07 06:01
青海省核工业地质
2026-01-07 05:59
首钢集团有限公司
2026-01-07 05:58
河南钢铁安钢股份
2026-01-07 05:57
国网北京市电力公
2026-01-07 05:56
首钢集团有限公司
2026-01-07 05:55