发布信息
登陆/注册
搜索
搜索
导航
首页
产品供应
产品求购
企业库
酒业展会
行业资讯
认证会员
站内搜索
行业企业
当前位置:
首页
行业企业
正文
工业设计的新方向来啦!
作者:本站编辑
2025-12-01 13:37:33
11
工业设计的新方向来啦!
以下是整理的工业设计方向的创新思路:
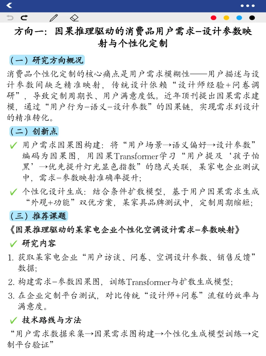
方向一:因果推理驱动的消费品用户需求-设计参数映射与个性化定制
方向二:物理感知生成式AI驱动的工业装备轻量化与多性能协同优化
方向三:元学习增强的可持续产品设计迭代与材料循环利用优化
方向四:多模态大模型驱动的人机交互工业产品设计与人因工程验证
方向五:因果强化学习驱动的跨学科工业设计知识融合与创新方案生成
方向六:可解释AI驱动的工业设计不确定性量化与鲁棒性优化
#机械
#工业设计
#人工智能
#深度学习
#选题推荐
#提供思路和创新点
#科研
下一篇:
蔬菜知识点-玉米
上一篇:
水肥一体化智能灌溉系统帮你精准控量不浪费
相关内容
查看全部
2026年全球贵金属
2026-03-20 17:04
酒行业将被AI替代
2026-03-20 17:01
公告 | 甘州区妇
2026-03-20 17:01
一月直销股指:一
2026-03-20 17:01
新京报:茅台打出
2026-03-20 17:00
加强行业联动,共
2026-03-20 17:00
组织架构的钟摆:
2026-03-20 16:59
宝安区企业服务中
2026-03-20 16:58
关于《政府采购货
2026-03-20 16:57
81家建筑企业破产
2026-03-20 16:55