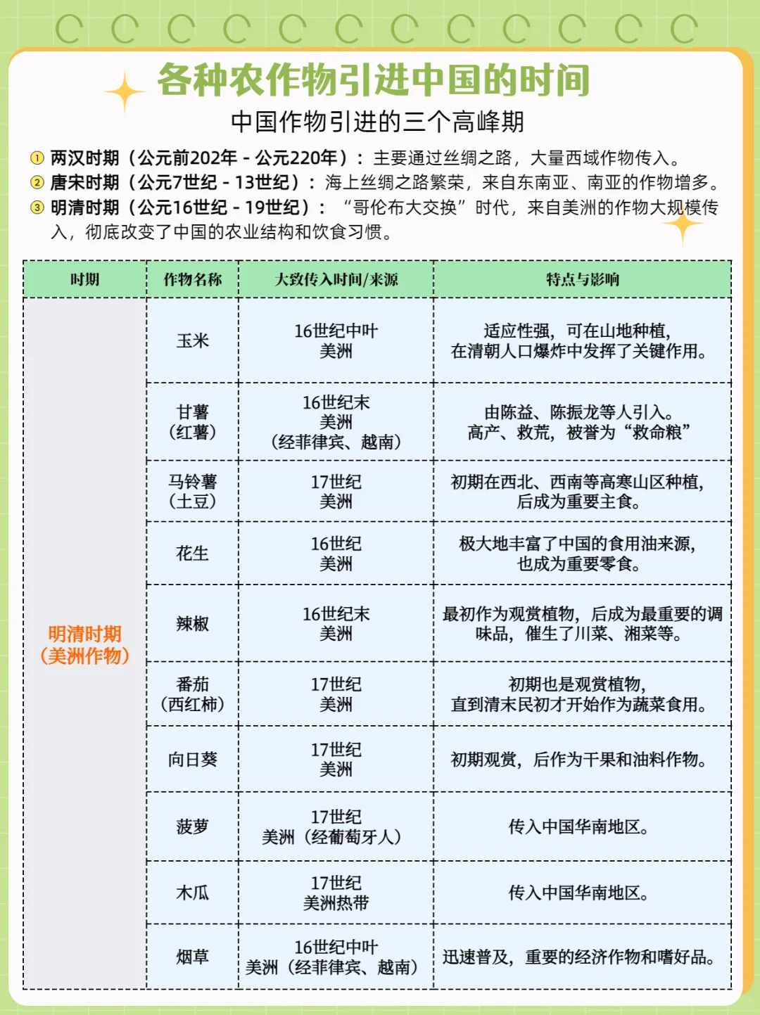
各种农作物引入我国的时间
作者:本站编辑
2025-12-01 13:16:51
5
各种农作物引入我国的时间



记住这个口诀✅
胡=汉朝来的(胡瓜、胡桃)
番=明朝来的(番薯、番椒)
洋=清朝来的(洋葱、洋白菜)
各朝代爆款农作物⬇️
【汉朝-南北朝】
葡萄、石榴、核桃:西域来的高级货
黄瓜、大蒜:做菜终于有味道了
芝麻、豌豆:榨油喂马两不误
【唐宋时期】
占城稻:宋朝高产水稻,解决温饱
西瓜:宋朝夏天的快乐水
丝瓜:南方必备蔬菜
【明清时期】
玉米、红薯、土豆:美洲三件套,养活多少人
辣椒:清朝才开始吃!之前都是观赏
番茄:明末观赏,清中期才上餐桌
⚠️避雷指南
唐宋朝绝对没有: 辣椒、玉米、土豆、红薯
汉朝绝对没有: 西瓜、丝瓜 #种田文 #小说素材 #食用农产品 #农作物 #历史知识