




机械论文选题天花板?7大方向直接抄作业!
还在为论文选题秃头到凌晨??
机械er直接锁死这7个黄金方向!
覆盖全专业核心领域,从基础到前沿都有,答辩稳过不踩雷~
✅机械设计方向:创新结构设计+性能优化,结合实际场景易出成果!
✅机械制造方向:智能制造+工艺改进,贴合产业需求,数据好收集!
✅机械自动化方向:PLC控制+机器人应用,热门赛道,查重率低!
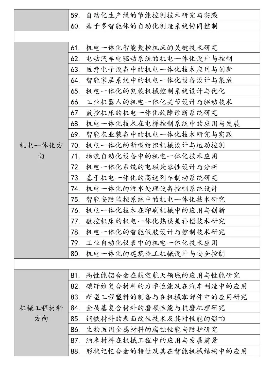
✅机电一体化方向:软硬件结合+系统集成,技术壁垒高,加分项拉满!
✅机械工程材料方向:新型材料研发+性能测试,实验易落地,结论扎实!
✅机械动力学方向:振动分析+疲劳寿命预测,公式+仿真结合,论文深度够!
✅机械可靠性方向:故障诊断+寿命评估,工业需求大,实用性强!
谁懂啊家人们!这7个方向直接避开选题坑,不管是本科还是研究生都适配~
赶紧码住!选题不迷路,毕业进度直接拉满?
#机械设计 #机械考研 #环境工程 #论文选题 #机械原理 #机械 #结构设计 #论文辅导 #数控编程
还在为论文选题秃头到凌晨??
机械er直接锁死这7个黄金方向!
覆盖全专业核心领域,从基础到前沿都有,答辩稳过不踩雷~
✅机械设计方向:创新结构设计+性能优化,结合实际场景易出成果!
✅机械制造方向:智能制造+工艺改进,贴合产业需求,数据好收集!
✅机械自动化方向:PLC控制+机器人应用,热门赛道,查重率低!
✅机电一体化方向:软硬件结合+系统集成,技术壁垒高,加分项拉满!
✅机械工程材料方向:新型材料研发+性能测试,实验易落地,结论扎实!
✅机械动力学方向:振动分析+疲劳寿命预测,公式+仿真结合,论文深度够!
✅机械可靠性方向:故障诊断+寿命评估,工业需求大,实用性强!
谁懂啊家人们!这7个方向直接避开选题坑,不管是本科还是研究生都适配~
赶紧码住!选题不迷路,毕业进度直接拉满?
#机械设计 #机械考研 #环境工程 #论文选题 #机械原理 #机械 #结构设计 #论文辅导 #数控编程
