发布信息
登陆/注册
搜索
搜索
导航
首页
产品供应
产品求购
企业库
酒业展会
行业资讯
认证会员
站内搜索
行业企业
当前位置:
首页
行业企业
正文
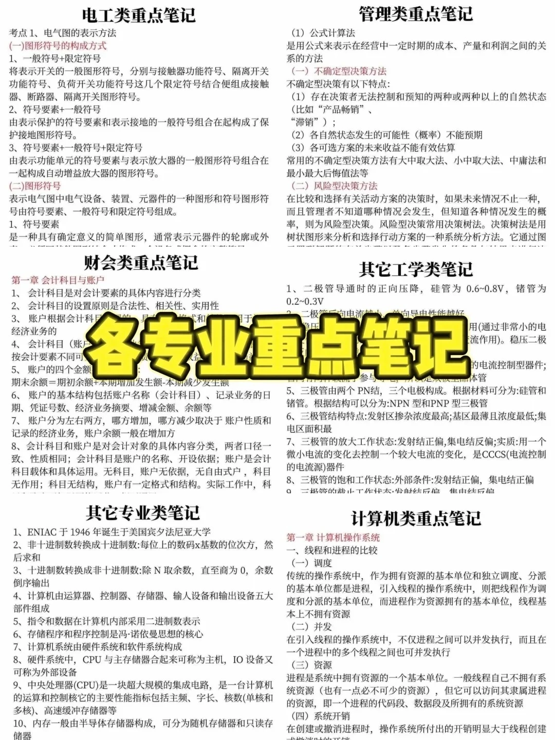
国家电网之浙江电网超详细考情分析(一)
作者:本站编辑
2025-12-01 12:59:34
8
国家电网之浙江电网超详细考情分析(一)
#国网备考
#国家电网招聘
#电气工程
#电气
#国家电网考试
#国家电网考试资料
#国家电网一批考试
#电网
下一篇:
【客户案例】某聚丙烯酰胺生产线热回收应用
上一篇:
五金工具出口俄罗斯,到底卷在哪里?
相关内容
查看全部
尤溪又一条口罩生
2026-01-28 18:29
【人才“新中铝”
2026-01-28 18:25
杭州金龙鱼工厂亲
2026-01-28 18:23
一条调味料包装机
2026-01-28 18:21
山东德州宁津县防
2026-01-28 18:19
石家庄鹿泉企业直
2026-01-28 18:18
泛翌新材料氮化硅
2026-01-28 18:17
我的2025丨李绕艳
2026-01-28 18:17
合肥高新区:前沿
2026-01-28 18:15
品牌推荐 | 交联
2026-01-28 18:14