
















一、报告信息
标题:东方雨虹-不可低估的出海决心,扬帆起航
出品方:方正证券
页数:23页
报告编号:Z2503
获取报告:笔记末尾获取完整报告
二、报告主要内容
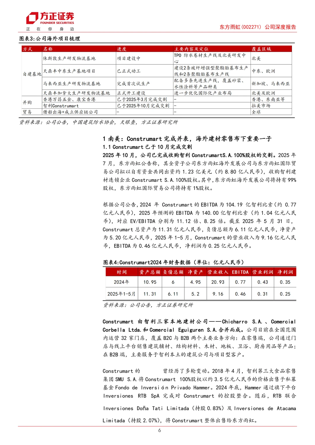
1️⃣ 全球化战略布局
? 2023年起公司将海外业务提升为战略优先级,坚持“海外优先”加速全球化
? 2025年上半年海外收入达5.76亿元,同比增长42.22%,占比4.25%
? 2020-2024年海外收入复合增长率达37.07%,成长性显著
2️⃣ 南美市场突破
? 2025年10月完成收购智利Construmart 100%股权,切入智利家居装修市场
? 智利家居装修市场规模超800亿元,B2C模式占比83%
? Construmart拥有32家门店,覆盖B2C与B2B业务,市占率2.56%
3️⃣ 北美市场深耕
? 休斯敦生产研发物流基地已启动建设,一期聚焦TPO防水卷材生产线
?? 美国市场更青睐TPO高分子卷材,占有率高达75%
? 2024年美国防水卷材市场规模72亿美元,预计2030年达104亿美元
?️ 天鼎丰加拿大胎基布基地开工建设,优化供应链布局,规避出口风险
4️⃣ 东南亚本土化运营
? 马来西亚首个海外工厂完成试生产,覆盖砂浆、水性涂料等产品
? 与越南BM Industrial集团合作共建高标准TPO屋面系统
? 与泰国最大涂料企业TOA达成战略合作,TOA在泰国有超7000家门店
5️⃣ 中东非洲拓展
?️ 天鼎丰中东生产基地落地沙特,建设4条胎基布生产线
? 沙特“2030愿景”将催生1万亿美元基建投资,2034年世界杯助推需求
? 与沙特Arkaz公司签署战略合作,成为TPO屋面系统独家经销商
?️ 非洲人口增长与城市化推动建材需求,公司与尼日利亚等国有良好互动
6️⃣ 业务多元化发展
?️ 除防水主业外,拓展民用建材、砂浆粉料、建筑涂料、节能保温等多元业务
? 预计2025-2027年营收分别为283.76亿、316.99亿、350亿元
? 砂浆粉料作为新品类明星产品,预计2025-2027年增速达5%、20%、20%
? 通过品类多元化和渠道结构优化,提升整体毛利率水平
#东方雨虹 #防水材料 #TPO卷材 #Construmart #天鼎丰 #海外拓展 #建材零售 #沙特2030愿景 #马来西亚工厂 #越南基建
标题:东方雨虹-不可低估的出海决心,扬帆起航
出品方:方正证券
页数:23页
报告编号:Z2503
获取报告:笔记末尾获取完整报告
二、报告主要内容
1️⃣ 全球化战略布局
? 2023年起公司将海外业务提升为战略优先级,坚持“海外优先”加速全球化
? 2025年上半年海外收入达5.76亿元,同比增长42.22%,占比4.25%
? 2020-2024年海外收入复合增长率达37.07%,成长性显著
2️⃣ 南美市场突破
? 2025年10月完成收购智利Construmart 100%股权,切入智利家居装修市场
? 智利家居装修市场规模超800亿元,B2C模式占比83%
? Construmart拥有32家门店,覆盖B2C与B2B业务,市占率2.56%
3️⃣ 北美市场深耕
? 休斯敦生产研发物流基地已启动建设,一期聚焦TPO防水卷材生产线
?? 美国市场更青睐TPO高分子卷材,占有率高达75%
? 2024年美国防水卷材市场规模72亿美元,预计2030年达104亿美元
?️ 天鼎丰加拿大胎基布基地开工建设,优化供应链布局,规避出口风险
4️⃣ 东南亚本土化运营
? 马来西亚首个海外工厂完成试生产,覆盖砂浆、水性涂料等产品
? 与越南BM Industrial集团合作共建高标准TPO屋面系统
? 与泰国最大涂料企业TOA达成战略合作,TOA在泰国有超7000家门店
5️⃣ 中东非洲拓展
?️ 天鼎丰中东生产基地落地沙特,建设4条胎基布生产线
? 沙特“2030愿景”将催生1万亿美元基建投资,2034年世界杯助推需求
? 与沙特Arkaz公司签署战略合作,成为TPO屋面系统独家经销商
?️ 非洲人口增长与城市化推动建材需求,公司与尼日利亚等国有良好互动
6️⃣ 业务多元化发展
?️ 除防水主业外,拓展民用建材、砂浆粉料、建筑涂料、节能保温等多元业务
? 预计2025-2027年营收分别为283.76亿、316.99亿、350亿元
? 砂浆粉料作为新品类明星产品,预计2025-2027年增速达5%、20%、20%
? 通过品类多元化和渠道结构优化,提升整体毛利率水平
#东方雨虹 #防水材料 #TPO卷材 #Construmart #天鼎丰 #海外拓展 #建材零售 #沙特2030愿景 #马来西亚工厂 #越南基建
