发布信息
登陆/注册
搜索
搜索
导航
首页
产品供应
产品求购
企业库
酒业展会
行业资讯
认证会员
站内搜索
行业企业
当前位置:
首页
行业企业
正文
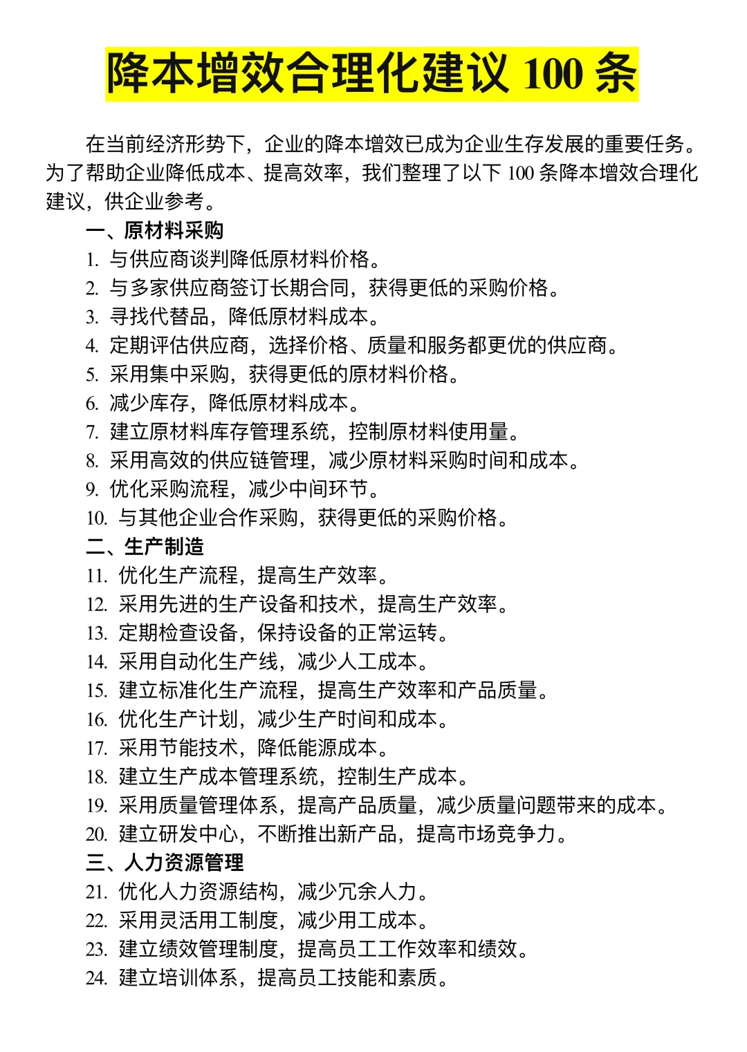
降本增效合理化建议100条?
作者:本站编辑
2025-11-30 15:35:09
4
降本增效合理化建议100条?
#降本增效
#职场
#管理制度
#职场干货
#行政
#行政工作
#行政管理
#行政人事
#人力资源
#规章制度
下一篇:
爱住快取 30V 5A/10A 稳压电源可编程超实用
上一篇:
国企食品厂,大量长白班安排,大龄工也可以
相关内容
查看全部
3月12日新闻播报(
2026-03-13 00:33
消费税上调至25%!
2026-03-13 00:33
守拙以匠心 应变
2026-03-13 00:30
【榜上有名】迁企
2026-03-13 00:15
水泥行业在寒冬中
2026-03-13 00:12
稀土行业150+企业
2026-03-12 23:05
发现低迷行业中的
2026-03-12 23:01
青海省组织开展食
2026-03-12 23:00
仰光重磅招聘会来
2026-03-12 21:54
为行业耐材相关企
2026-03-12 21:52