发布信息
登陆/注册
搜索
搜索
导航
首页
产品供应
产品求购
企业库
酒业展会
行业资讯
认证会员
站内搜索
行业企业
当前位置:
首页
行业企业
正文
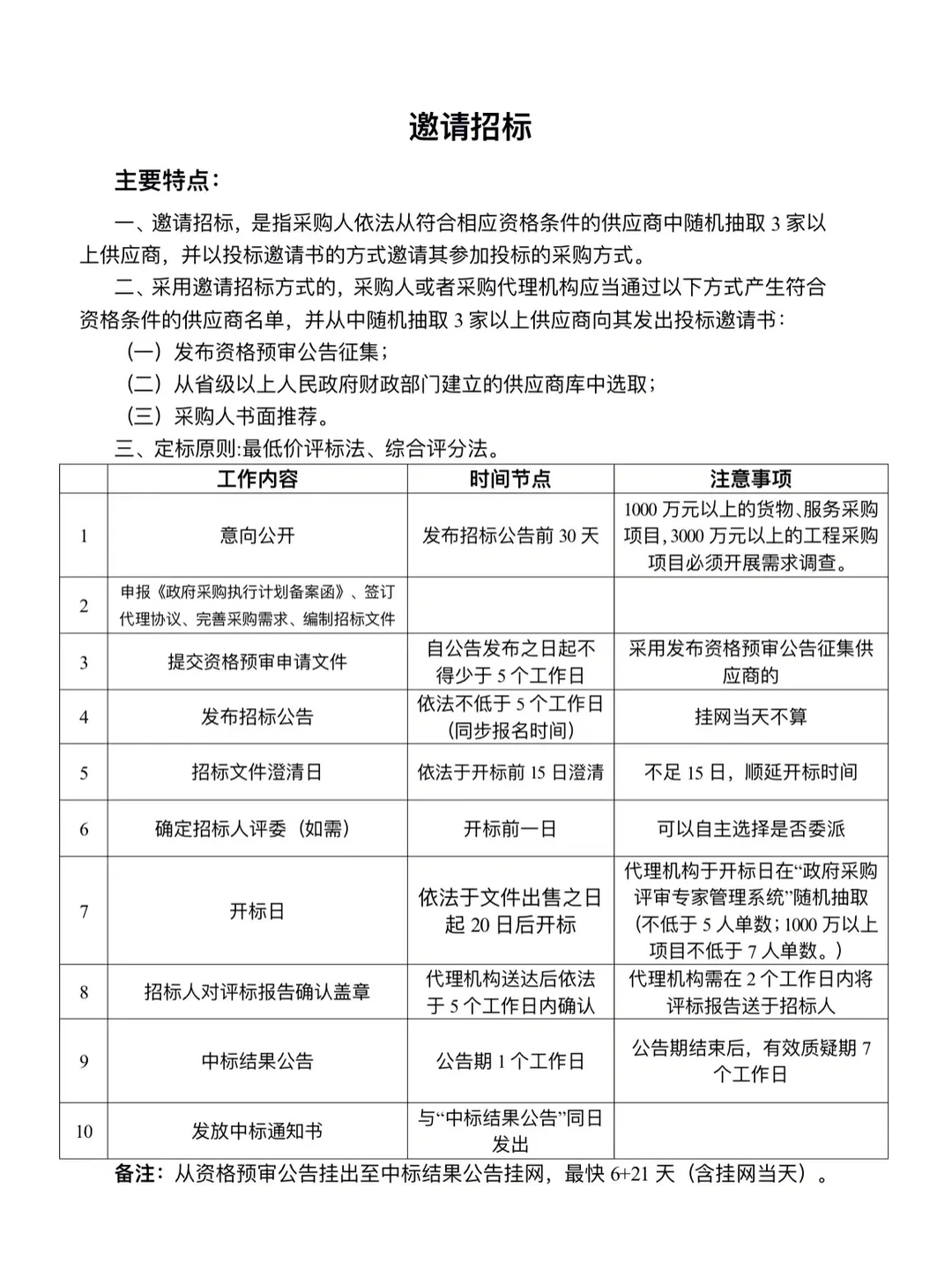
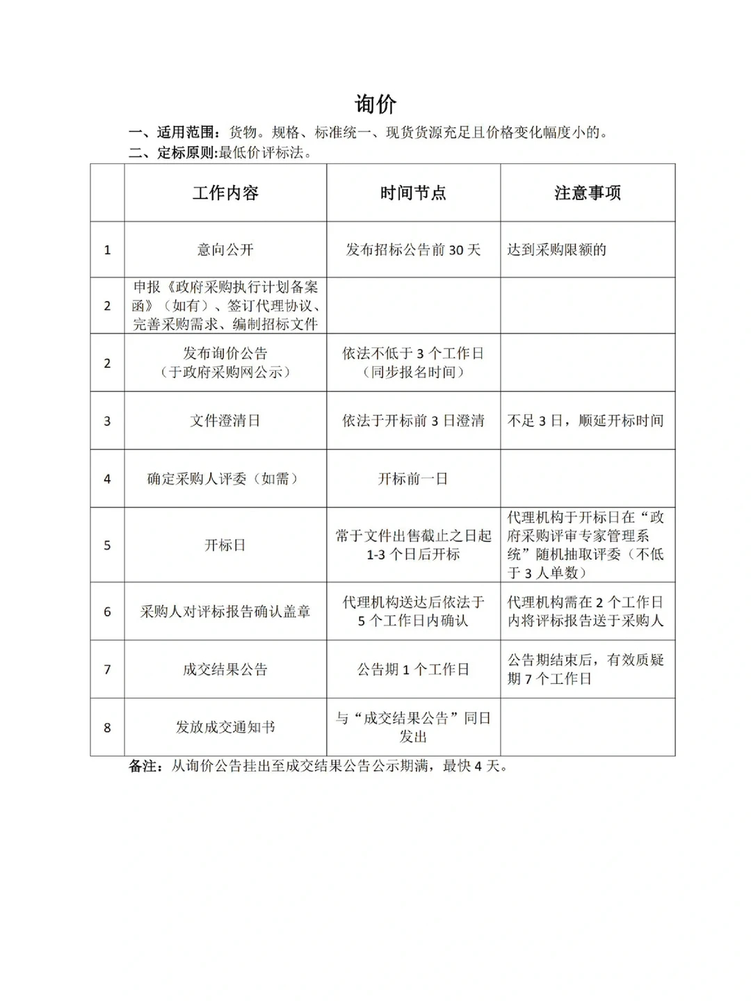
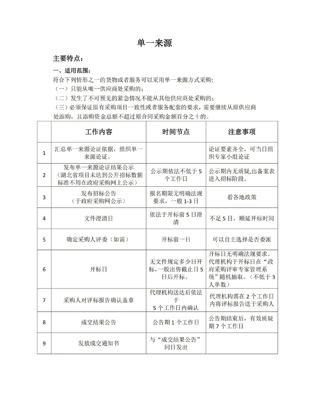
? 政府采购七种采购方式的区别‼️最新整理
作者:本站编辑
2025-11-30 14:56:36
9
? 政府采购七种采购方式的区别‼️最新整理
#每秒都值得记录
#笔记灵感
?政府采购七种采购方式的区别‼️最新整理‼️
这两年出的新政策真不少,动不动就下个文
就已经发布的新规,给大家吐血整理了最新的采购流程解析。
#我爱官方大大求流量
#最新
#采购
#招投标知识分享
#电子招投标
#招标
#政府采购
#投标书制作
#采购管理
#采购日常
下一篇:
多肉种下啦 我的绿植小天地也太治愈了吧?
上一篇:
家里真的不能没有绿植啊‼️
相关内容
查看全部
生产线机柜优化布
2026-03-17 11:58
木门自动化生产线
2026-03-17 11:44
GGD侧片生产线 #g
2026-03-17 11:15
行业企业有责任,
2026-03-17 11:04
鲁贵卿老师 《行
2026-03-17 11:00
家居瞭望台丨胡润
2026-03-17 10:59
行业资讯 |2026年
2026-03-17 10:56
深度解析半导体行
2026-03-17 10:52
企业直招 | 互联
2026-03-17 10:48
广州市混凝土行业
2026-03-17 10:48