发布信息
登陆/注册
搜索
搜索
导航
首页
产品供应
产品求购
企业库
酒业展会
行业资讯
认证会员
站内搜索
行业企业
当前位置:
首页
行业企业
正文
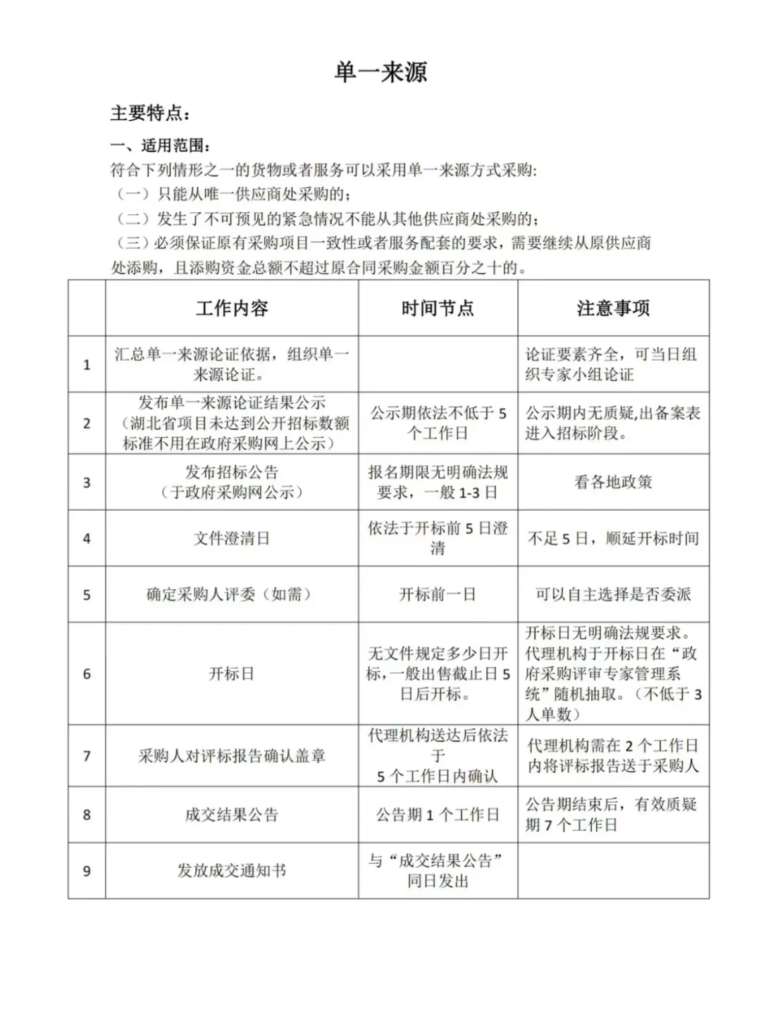
政采投标人必备❗️政府采购的七种方式
作者:本站编辑
2025-11-30 14:27:15
9
政采投标人必备❗️政府采购的七种方式
#政采
#中小微企业
#政采投标
#政采投标咨询
#政采云入驻
#政采云服务
#政府采购招投标
#政采投标咨询
#采购
#干货
下一篇:
品牌目前瓶颈期,该怎么突破?
上一篇:
这家花店我太爱了!?
相关内容
查看全部
春分觅酒香:当节
2026-03-20 11:00
【热点】一PCB行
2026-03-20 10:57
2026年算力租赁行
2026-03-20 10:55
三部门召开新能源
2026-03-20 10:54
拟IPO企业上市:通
2026-03-20 10:52
软包装行业领军企
2026-03-20 10:51
16kWh家用储能单
2026-03-20 10:51
成都住建曝光6家
2026-03-20 10:50
中国&日本干细胞
2026-03-20 10:50
合肥恒力-多孔碳
2026-03-20 10:27