发布信息
登陆/注册
搜索
搜索
导航
首页
产品供应
产品求购
企业库
酒业展会
行业资讯
认证会员
站内搜索
行业企业
当前位置:
首页
行业企业
正文
今日分享:政府采购最全流程
作者:本站编辑
2025-11-30 14:21:10
7
今日分享:政府采购最全流程
今日分享:政府采购最全流程
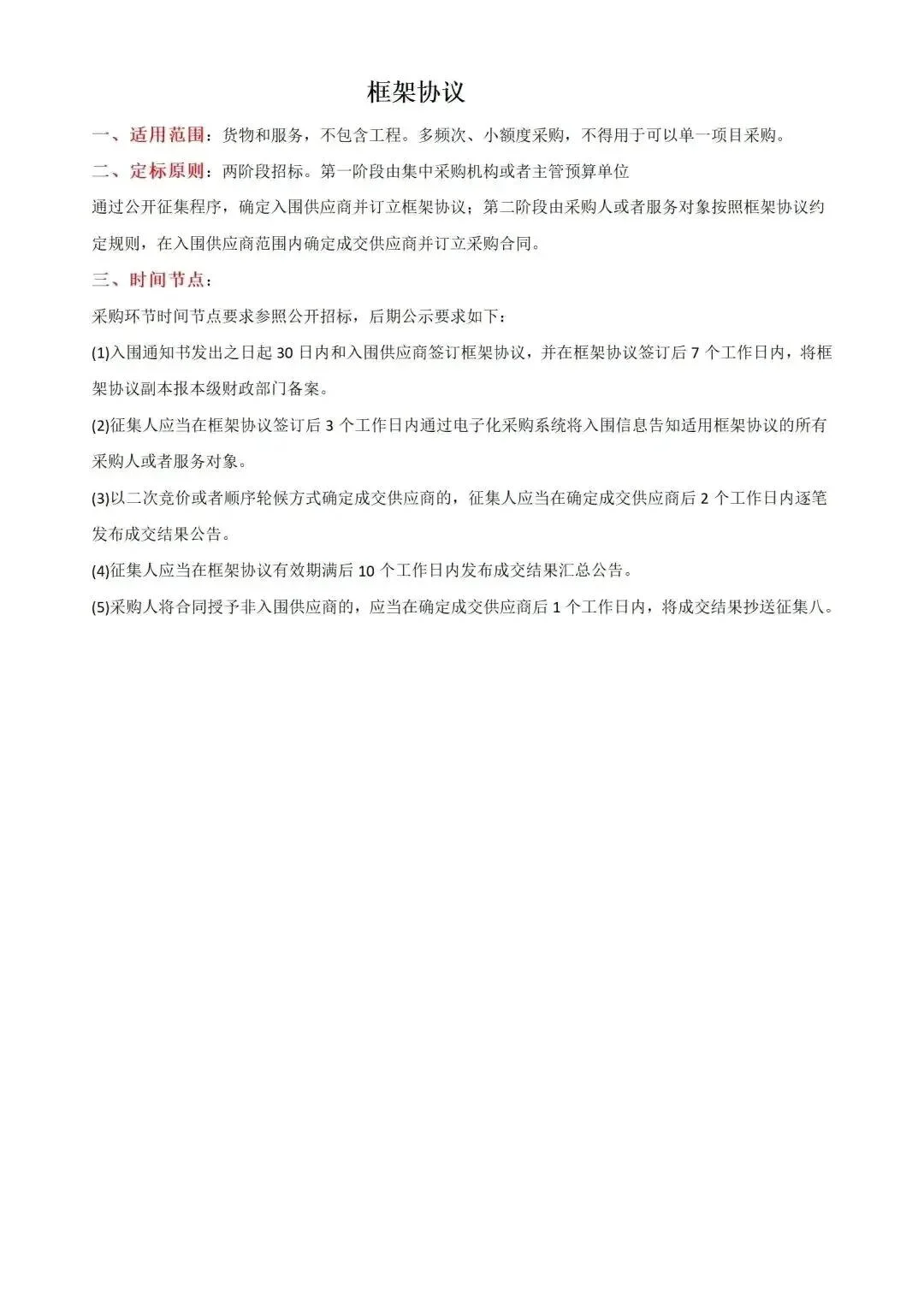
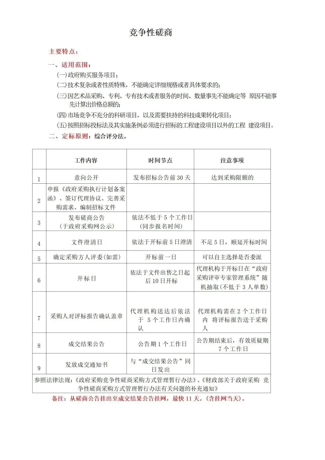
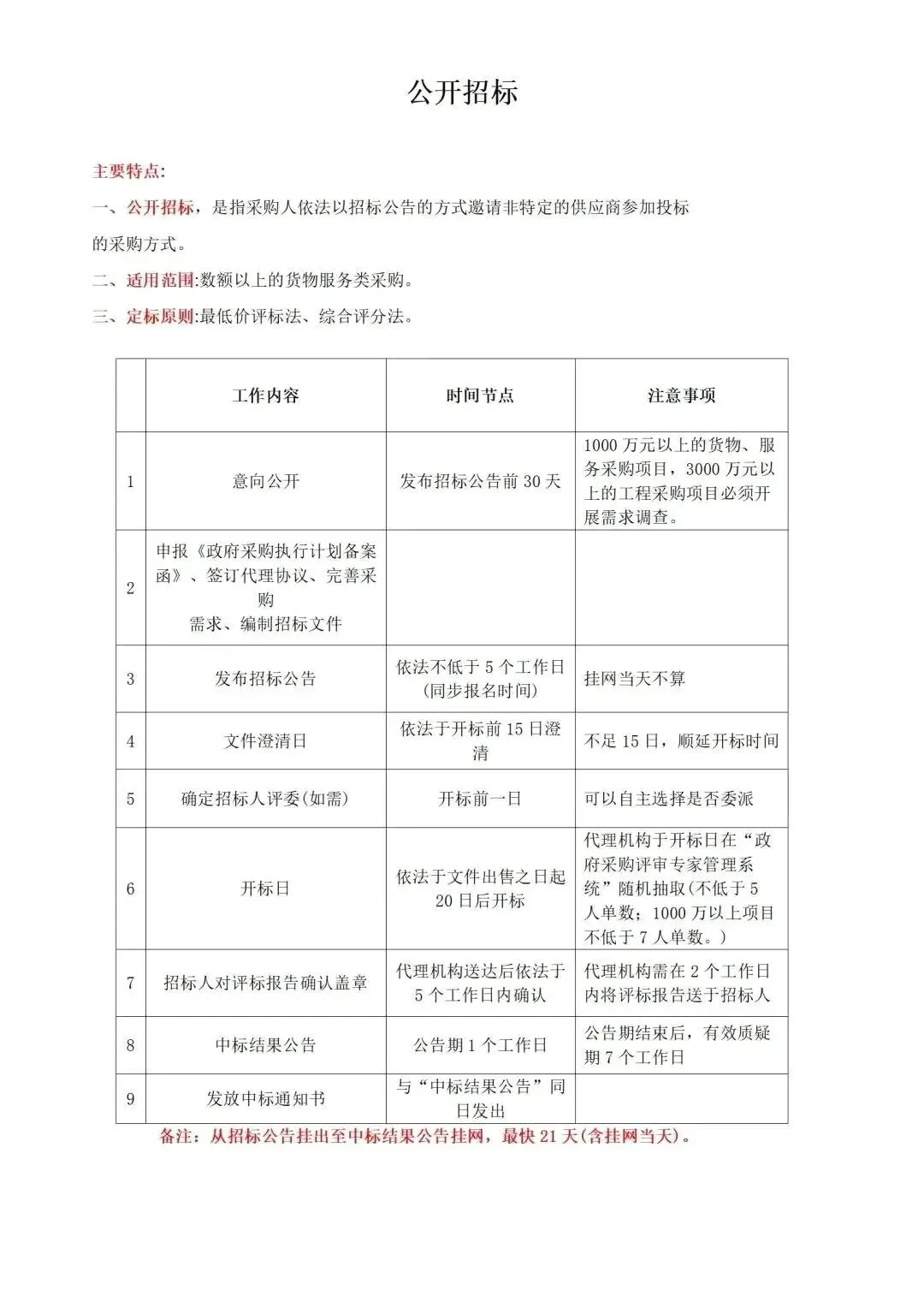
政府采购最全流程
这两年政 府出的新政策真不少,动不动就下个文件
这是已经发布的新规,给大家吐血整理了最新的采购流程解析。
#采购与供应链管理
#供应链管理
#企业采购
#投标
#行政采购
#采购日常
#绩效考核
#政府采购
#招标采购
#采购管理
下一篇:
2025喀什建筑螺纹钢实力厂家十强推荐
上一篇:
折耳根千层到底能不能挣钱
相关内容
查看全部
缅甸GRGI公司招标
2026-01-25 19:41
政府采购(公开招
2026-01-25 19:18
工业自动化生产线
2026-01-25 18:14
新华日报:《探访
2026-01-25 18:11
一步法PERT保温管
2026-01-25 18:07
企业年金+五险!伊
2026-01-25 18:03
卡片周刊【1.19-1
2026-01-25 17:53
锦秋被投企业宇树
2026-01-25 17:51
本周行业热点新闻
2026-01-25 17:47
全国首例!企业法
2026-01-25 17:46