发布信息
登陆/注册
搜索
搜索
导航
首页
产品供应
产品求购
企业库
酒业展会
行业资讯
认证会员
站内搜索
行业企业
当前位置:
首页
行业企业
正文
政府采购工程招标(投标,评标)1200个问题
作者:本站编辑
2025-11-30 13:32:33
7
政府采购工程招标(投标,评标)1200个问题
政府采购、工程招标(投标与评标)1200个问题要点解析
#招标
#采购
#投标
下一篇:
?六大气动阀门,工业小白必看!
上一篇:
法兰截止阀
相关内容
查看全部
通知|关于组织开
2026-04-03 03:21
十五五建筑行业发
2026-04-03 02:40
企业科技展馆(厅)
2026-04-03 02:38
2026年,这些撕碎
2026-04-03 02:36
冷却液行业重点企
2026-04-03 01:04
2026第十二届中国
2026-04-03 01:03
西安市企业工伤保
2026-04-03 01:02
【行业政策】《优
2026-04-03 00:10
商会多家企业入选
2026-04-03 00:08
倾听企业心声 助
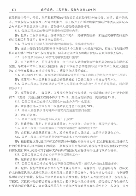
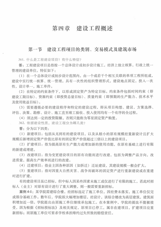
2026-04-02 23:25