

除部分要考专业课的同学是29日下午考试,大部分同学在周日考试,别订错酒店时间了!
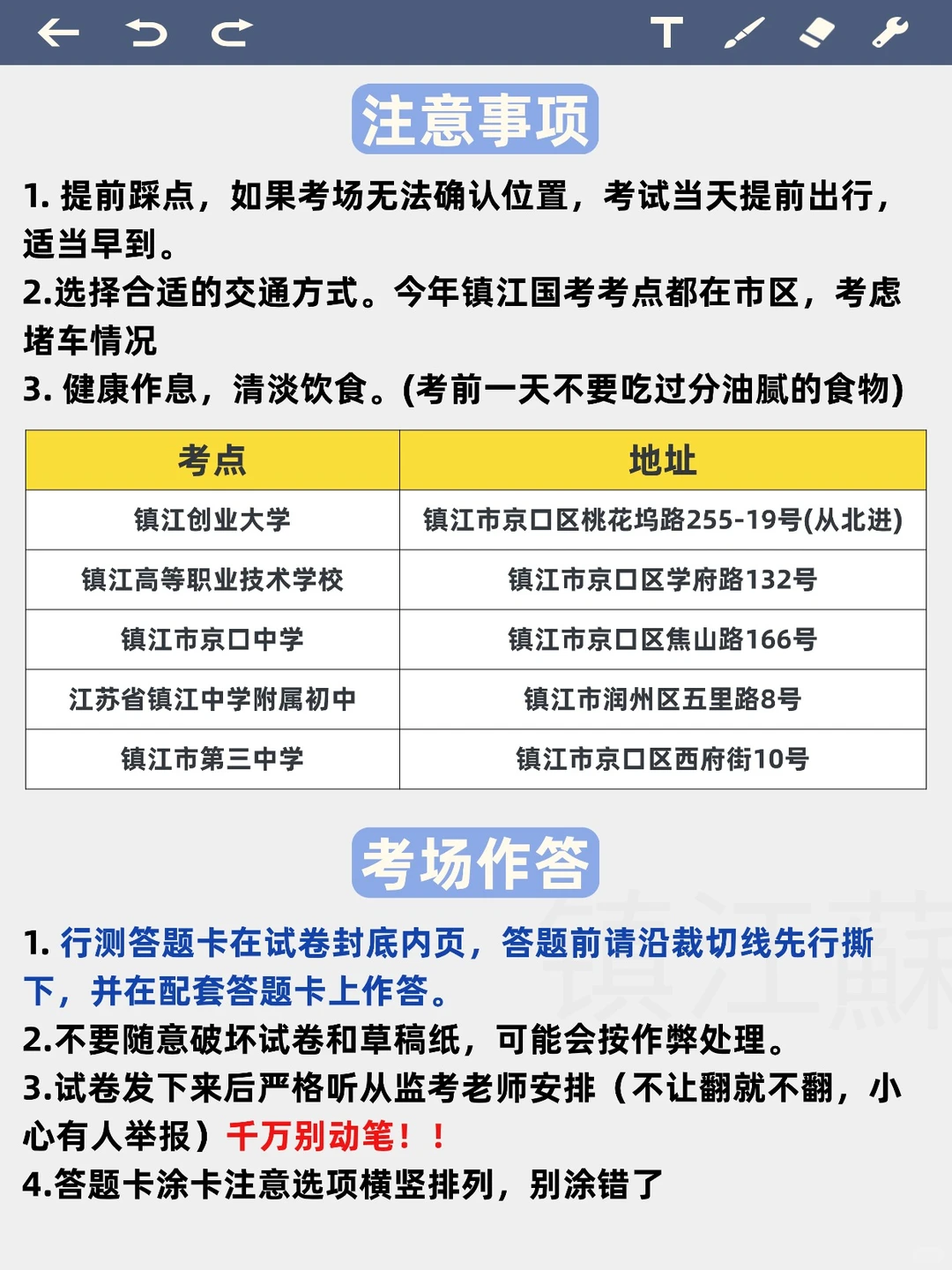
准考证这几天就可以打印好,镇江今年国考考点都在市区,提前出门小心堵车。
物品清单:
01、 本人有效居民身份证(原件,过期 / 电子身份证无效)、准考证(至少 1 份随身携带)。
02考试文具: 2B 铅笔/涂卡笔、黑色字迹钢笔 / 签字笔(2-3 支,确保墨水充足)、橡皮(无图案、无文字),严禁携带计算器、涂改液、修正带。
辅助物品: 机械手表(部分考场允许,具体按考场要求)、透明笔袋。
禁止携带: 手机、智能手表、智能手环、蓝牙耳机、文字资料等电子或通信设备,带入座位将按违规处理。
关关难过关关过,祝各位同学旗开得胜,金榜题名
#镇江蘇学 #考公 #国考 #国家公务员 #公务员上岸 #国考备考 #考试时间 #2026国考
准考证这几天就可以打印好,镇江今年国考考点都在市区,提前出门小心堵车。
物品清单:
01、 本人有效居民身份证(原件,过期 / 电子身份证无效)、准考证(至少 1 份随身携带)。
02考试文具: 2B 铅笔/涂卡笔、黑色字迹钢笔 / 签字笔(2-3 支,确保墨水充足)、橡皮(无图案、无文字),严禁携带计算器、涂改液、修正带。
辅助物品: 机械手表(部分考场允许,具体按考场要求)、透明笔袋。
禁止携带: 手机、智能手表、智能手环、蓝牙耳机、文字资料等电子或通信设备,带入座位将按违规处理。
关关难过关关过,祝各位同学旗开得胜,金榜题名
#镇江蘇学 #考公 #国考 #国家公务员 #公务员上岸 #国考备考 #考试时间 #2026国考
