发布信息
登陆/注册
搜索
搜索
导航
首页
产品供应
产品求购
企业库
酒业展会
行业资讯
认证会员
站内搜索
行业企业
当前位置:
首页
行业企业
正文
储能基础知识:储能和虚拟电厂
作者:本站编辑
2025-11-30 09:17:18
5
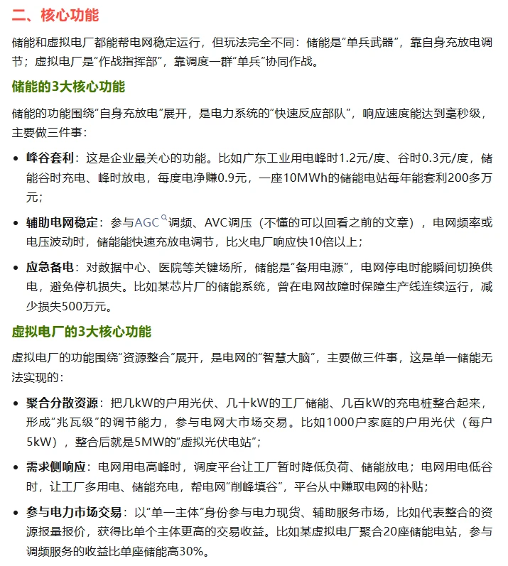
储能基础知识:储能和虚拟电厂
?今天学习储能和虚拟电厂
?储能和虚拟电厂的定义
?核心功能
?关系与收益
#光伏储能
#储能系统
#虚拟电厂
#储能
下一篇:
公考热点:新质生产力之智慧农业
上一篇:
健康管理科(下)
相关内容
查看全部
【社科·财经说】
2026-03-21 20:56
【标杆企业参访方
2026-03-21 20:49
赓续酿艺薪火,共
2026-03-21 20:45
行业全覆盖支持酒
2026-03-21 20:41
在河北苏打酒货源
2026-03-21 20:40
展商推荐|河南水
2026-03-21 20:36
【通云并购】实力
2026-03-21 20:35
【墨城漫谈|产业
2026-03-21 20:35
行业研究报告-《
2026-03-21 20:32
正安某工厂新增3
2026-03-21 20:30